23择校丨河北科大、首师大、天工大、天师大电影招生信息



河北科技大学
河北科技大学 影视学院 招收电影(专硕,全日制、非全日制)研究生。
透明2院校及专业简介
01
河北科技大学坐落于河北省石家庄市,学校为教育部第二批卓越工程师教育培养计划高校。
影视学院现有动画、录音艺术、戏剧影视导演三个本科专业,和电影专业研究生培养点,是河北省最早开设动画和录音专业的本科院校。动画专业下设动画、影视美术设计和数字影像艺术三个专业方向。录音艺术专业下设影视录音和音乐工程两个专业方向,主要培养具备影视声音艺术综合素质的高层次应用型人才。
透明2  招生信息介绍
02
(1)22招生计划

从河北科技大学官方公布的招生简章可看出,影视学院的电影专业共分为01电影导演创作、02动画创作、03电影声音创作三个研究方向分别招生,并都有全日制和非全日制报考名额。
 
(2)近年报录比

(3)复试分数线

透明2  参考书目
03
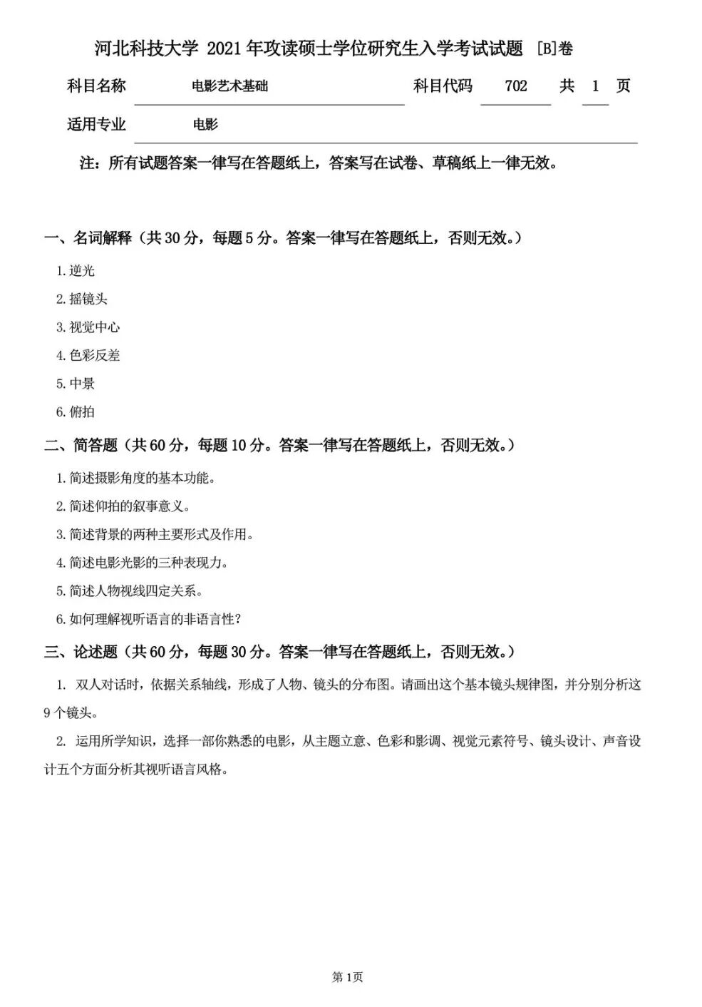
702电影艺术基础
1.《影视视听语言》张菁,关玲,中国传媒大学出版社,2017年1月第2版
2.《电影摄影画面创作》张会军,中国电影出版社,1998年8月第1版
833电影创作综合
1.《影视导演基础》王心语,中国传媒大学出版社,2018年2月第1版
2.《电影电视剪辑》傅正义,中国传媒大学出版社,2002年第2版
834动画创作综合
1.《动画艺术概论》冯文,海洋出版社,2007年10月第1版
2.《中外动画产业发展简史》张希,张慧临,海洋出版社,2014年9月第1版
835电影声音创作综合
1.《影视声音艺术概论》李飞雪著,中国广播电视出版社,2014年4月第2版
2.《影视声音艺术与制作》姜艳著,中国传媒大学出版社,2018年8月第2版
透明2  近两年真题及分析
04
(1)2021年真题
702电影艺术基础


834专业艺术综合

(2)2022年真题
702电影艺术基础
一、名词解释
1.静态构图
2.固定镜头
3.旁白
4.景深
5.正面光
二、简答题
1.光影的作用
2.画面造型
3.景别的作用
4.构图的类型
三、论述题
1.长镜头的类型和美学意义
2.运动镜头的意义
834专业艺术综合
暂无
(3)22年真题分析
①题目难度:总的来看,题目难度较为基础,题量适中。
②考察形式:电影学的考察形式主要为名词解释、简答题、论述题、
③内容分析:河北科技大学电影专业曾在2021年的时候换过一次参考书,21年换参考书前该院校的重点考查范围是中外电影史、电影理论、视听语言。而换书之后的21年以及今年都改为重点考察视听语言一项,整体难度下降了许多。专业课一的考试内容相对来说还是比较简单的,但是整体需要背诵的知识点很多也很零碎,知识体系比较复杂,覆盖范围广。因此需要同学们在前期打基础的阶段就广撒网铺开知识面,把大多数的内容都覆盖到。
④备考建议:专业课一的考试内容相对来说还是比较简单的,但是整体需要背诵的知识点很多也很零碎,知识体系比较复杂,覆盖范围广。因此需要同学们在前期打基础的阶段就广撒网铺开知识面,把大多数的内容都覆盖到。在参考书目上,这一门虽然只有两本参考书,但我们也可以在此基础之上做相应的补充,以便在答论述题的时候能够旁征博引形成自己的逻辑。
专业课二内容占比较大的是影视导演基础,这个里面分值占比较大的部分为导演和演员、导演和剧本、悬念、场面调度这几个方面。而电影电视剪辑学的部分则主要考察画面剪辑、主体动作连贯、主题连贯、剪辑、时空剪辑、画面附加技巧这几个方面。大家复习的时候可以参考一下这个范围进行一些针对性的复习。
首都师范大学
首都师范大学 文学院 招收 戏剧影视文学(学硕)研究生。
透明2院校及专业简介
01
首都师范大学位于北京市,是国家“双一流”建设高校,文学院是首都师范大学的二级学院,下设中国语言文学系、高级涉外文秘系、比较文学系、影视文学系、文化产业系、汉语国际教育等6个系。全院设有文化产业、文艺理论、影视文学等多个教研室。博士学位授权点有:文化产业(2008年始设)、文化创意产业与媒介素养教育(2012年始设)、影视文学(2008年始设)、文化研究(2008年始设)等等。
透明2  招生信息介绍
02
(1)22招生计划

从22年招生简章中可看出,首都师范大学戏剧影视文学总招生计划为6人,其中包括推免名额3人。而从今年的实际录取状况看,推免录取为3人,统考录取6人,有扩招的趋势。
(2)近年报录比

(3)复试分数线

透明2  参考书目
03
710中国语言文学
1.《中国文学史》袁行霈,高等教育出版社,版本不限
2.《古代汉语》(第1册)王力,中华书局,1998年校订重排本
3.《文学批评方法与案例》邱运华,北京大学出版社,2006年版
811文化产与戏剧影视艺术
1.《当代电影艺术导论》尹鸿,高等教育出版社,2007年版
2.《论戏剧性》谭霈生,北京大学出版社,2009年版
3.《中国当代文化产业导论》包晓光、徐海龙,北京大学出版社,2010年版
4.《文化产业学》胡惠林,清华大学出版社,2015年版
透明2  近两年真题及分析
04
(1)2021年真题
701中国语言文学
一、填空(每小题1分,共20分)
1.应伯爵是( )里的人物
2.左传原名( )
3.中兴四大诗人( )
4.《文心雕龙》共( )篇
5.《随园诗话》是谁的作品
6.《红楼梦》最早的名字叫( )
7.《鵩鸟赋》作者( )
8.晓来谁染霜林醉,( )
9.昔我往矣,( )
10.司马迁:( ),通古今之变,成一家之言
11.沈汤之争,是汤显祖和( )
12.明初台阁体代表:杨基,杨荣,( )
13.元曲四大家( )守望考研整理
14.铁崖体指的是哪个诗人的作品
15.《归去来兮辞》中的一句默写:时不可以骤得 余霞散成绮,( )
(12-20存疑)
二、名词解释(每小题5分,共20分)
1.《淮南子》
2.“一书二兼三体”
3.“一祖三宗”
4.永明体
三、作品分析(20分)
分析李白的《宣州谢眺楼饯别校书云》体裁特征及艺术特色。
四、句读翻译(30分)
《史记孟尝君列传》
五、文学评论,不少于800字(60分)
《为美而想》
在五月里一块大岩石旁边
我想到美
河流不远 靠在一块紫色的大岩石旁边
我想到美 雷电闪在离寂静
不远的地方
有一片晒烫的地衣
闪耀着翅膀
在暴力中吸上岩层
那只在深红色五月的青苔上
孜孜不倦的公蜂
是背着美的呀
在五月的一块大岩石的旁边
我感到岩石下面的目的
有一层沉思在为美而冥想
811文化产业与戏剧影视艺术
暂无
(2)2022年真题
710中国语言文学
一、填空(15 分)
1.《七发》作者( )
2.《登楼赋》作者( )
3.道狭草木长,( )
4.抽刀断水水更流,( )
5.四大南戏:《荆钗记》《白兔记》《拜月亭记》( )
6.庄子擅用( ),卮言,重言
7.《论语》记录孔子及其( )言行
8.何不策高足,( )
9.蒹葭苍苍,( )
10.无边落木萧萧下,( )
11.《红楼梦》点评( )和畸笏叟
12.与君离别意( )(此题不确定)
13.唐宋派的代表人物王慎中、唐顺之、茅坤文、( )
14.江西诗派开创者( )
二、名词解释(5*3=15分)
1.古诗十九首
2.唐宋八大家
3.世情小说
三、古诗词鉴赏,指出文体特征和艺术特点(20分)
 《山居秋暝》王维
空山新雨后,天气晚来秋。明月松间照,清泉石上流。   竹喧归浣女,莲动下渔舟。随意春芳歇,王孙自可留。
四、句读翻译(50 分)(都是繁体)
1.五亩之宅树之以桑五十者可以衣帛矣鸡豚狗彘之畜无失其时七十者可以食肉矣百亩之田勿夺其时数口之家可以无饥矣谨痒序之教申之以孝梯之义颁白者不负戴于道路矣七十者衣帛食肉黎民不饥不寒然而不王者未之有也
2.赵凤幽州人也少以儒学知名燕王刘守光时悉黥燕人以为兵凤惧因髡为僧依燕王弟守奇自匿守奇奔梁梁以守奇为博州刺史凤为其判官守奇卒风去为鄢州节度判官晋取军州庄宗闻凤名得之喜以扈銮学士庄宗即位拜凤中书舍人翰林学士庄宗及刘皇后幸河南尹张全义第酒酣命皇后拜全义为父明日遣宦者命学士作笺上全义以父事之凤上书极言其不可全义养子郝继孙犯法死官官伶人冀其货财固请籍没凤又上书言继孙为全义养子不宜有别籍之财而于法不至籍没刑人利财不可以示天下是时皇后及群小用事凤言皆不见纳
五、作品分析,不少于 600 字(50 分)
《别丢掉》
这一把过往的热情,现在流水似的,在幽冷的山泉底,在黑夜,在松林,叹息似的渺茫,你仍要保存着那真!一样是明月,一样是隔山灯火,满天的星,只有人不见,梦似的挂起,你向黑夜要回那一句话——你仍得相信山谷中留着,有那回音!
811文化产业与戏剧影视艺术
暂无
(3)22年真题分析
①题目难度:该院校710中国语言文学的考察难度较大,注重于考察考生的文学知识,题量较大。
②考察形式:710中国语言文学考察形式主要为填空题、名词解释、作品分析、句读翻译、文学评论几大板块。
③内容分析:从历年真题来看,首都师范大学的戏剧影视文学专业非常注重文学知识的考察,中国古代文学类的考点占绝大部分,对考生的文学素养要求极高。
④备考建议:由于首都师范大学的戏剧影视文学专业隶属于文学院,因此该院校极为看重考生的文学素养。同学们备考期间在复习影视类知识的同时,要注意古文学常识的积累、对古文的深度理解、写作功底的扎实。同时该院校考题的题量较大,具有一定的阅读量,备考的同学要在平时就做好模拟训练,进行好时间分配,如此才能在考场上沉着应对。
天津工业大学
天津工业大学 人文学院 招收戏剧与影视学(学硕)、广播电视(专硕)研究生。
透明2院校及专业简介
01
天津工业大学位于天津市,是教育部与天津市共建高校、国家国防科技工业局和天津市共建的天津市重点建设高校、国家“双一流”建设高校。人文学院设有5个系部、4个研究中心(所),学科涉及文学、艺术两大学科门类,拥有戏剧与影视学、外国语言文学2个一级学科硕士点、艺术硕士(广播电视领域)专业硕士学位授权点。
透明2  招生信息介绍
02
(1)22招生计划

 
(2)近年报录比
戏剧与影视学

广播电视

(3)复试分数线
戏剧与影视学

广播电视

2022年天津工业大学人文学院拟招收戏剧与影视学专业6人,广播电影专业29人,其中包括全日制27人,非全日制2人。该学院的两个专业的复试线与国家线一致。
透明2  参考书目
03
622艺术学理论
1.《艺术学概论》(第四版)彭吉象,北京大学出版社,2015年第1版
2.《艺术学原理》(第二版)王一川,北京师范大学出版社,2015年第1版
3.《美学原理》叶朗,北京大学出版社,2009年第1版
810影视艺术综合
1.《中国电视艺术发展史教程》黄会林,北京师范大学出版社,2006年第1版
2.《电视艺术新论》胡智锋,中国社会科学出版社,2016年第1版
3.《电影概论》杨远婴,北京联合出版公司,2017年第2版
4.《艺术学基础知识》王次炤,中央音乐学院出版社,2006年第1版
推荐教材的使用方法:
1.如所选某一本教材中没有上述范围内的某一点内容,可从任何其他的相关教材中获取。
2.对于同一问题,不同教材内的说法不尽相同,任选其中一种说法或综合各种说法均可。
透明2  近两年真题及分析
04
(1)2021年真题
622艺术学理论
一、名词解释(5个,共30分)
1.衍兴
2.后现代主义
3.外师造化,中得心源
4.移情说
5.涤除玄鉴
6.隐含读者
二、简答题(3个,共45分)
1.如何理解现代传媒与艺术发展的关系?
2.如何在喜剧中“寓庄于谐”?
3.请简述本雅明的艺术思想。
三、论述题(3个,共75分)
1.王国维在《戏曲考原》中提出“戏曲者,谓以歌舞演故事也”,请对这句话进行分析论述。
2.结合所学专业知识,讨论为什么艺术作品是再现与表现的统一。
3.苏轼有云“凡物皆有可观,苟有可观,皆有可乐非必怪奇伟丽者也”这句话包含了什么样的含义或艺术学思想?请结合当代影视艺术创作现状论述。
810影视艺术综合
一、填空题(暂缺)
二、名词解释(8个,共40分)
1.轴线
2.网络IP剧
3.电视时间
4.声画关系
5.川剧
6.江南丝竹
7.山水画
8.蓝印花布
三、简答题(4个,共40分)
1.媒介融合下谈话节目的叙事结构。
2.结合最新作品,分析新媒介环境下的电视综艺节目的创新纬度。
3.舞台表演和电影表演的区别。
4.结合具体作品,简述新好莱坞电影艺术特征。
四、策划题(1个,共60分)
以“扶贫攻坚”为题,策划创作一个微电影或微纪录片。
(2)2022年真题
622艺术学理论
一、 名词解释(5分,共30分)
1.浪漫主义
2.摹仿说
3.《美育书简》
4.审美日常化
5.审美体验
6.荒诞
二、 简答题(15分,共45分)
1.请你简述意境说的形成过程。
2.国家为什么要大力发展艺术产业?
3.艺术与宗教
三、论述题(25分,共75分)
1.有意味的形式。
2.“文章合为时而著,歌诗合为事而作”,联系当下文艺创作。
3.近年来,高科技的发展讲声、光、动画、背景运用到戏曲中,对于这种现象,有人批评,有人赞同,对此现象你怎么看?
810影视艺术综合
一、填空题(2分,共20分)
1.平行蒙太奇是分开同时叙述两个内容。
2.中国第一步情景喜剧是《我爱我家》。
3.《党同伐异》的作者是大卫•格里菲斯。
4.融媒体技术的发展,使电影业、电视业、通信业和计算机联合到一起。
5.中国电影业的发展,国营、民营和外资三足鼎立的投资。
6.《论电影文化》、《可见的电影》的作者是匈牙利电影评论家贝拉•巴拉兹。
7.戏剧/戏剧化电影在二十世纪三四十年代世界各国电影中占主导地位,以戏剧冲突律为基础,采用传统戏剧式三段结构原则。
8.《我是歌手》引进自韩国。
9.影视声音分为语言,音响和音乐。
10.光效分为戏剧光效和自然光效。
二、 名词解释(5分,共30分)
1.类型片
2.左岸派
3.播出季
4.跨屏互动
5.维尔托夫
6.文献纪录片
三、简答题(10分,共40分)
1.意大利新现实主义电影的美学特征。
2.全媒体时期中国电视节目创新的客观因素。
3.电视画面中动态构图的考量因素。
4.华语电影武侠动作片动作设计的源流。
四、论述题(30分,共60分)
1.简述好莱坞电影公司发展历程和历史成因。
2.粉丝文化对影视行业的影响。
(3)22年真题分析
①题目难度:总的来看,题目难度较为基础,题量适中。
②考察形式: 电影学的考察形式主要为名词解释、简答题、材料分析题、论述题、填空题
③内容分析:天津工业大学戏剧与影视学和广播电视两个专业考察的专业课内容相同,专业一622《艺术学理论》考试内容为艺术的基本原理与理论。本考试的特点是基础性强、出题灵活、学习难度较大,要求考生理论联系实际,关注当代艺术的热点现象和动态。
④备考建议:从今年真题来看,美学成为每年必考,美学理论的考察成为一大趋势,通常以一个简答题出现,且之前的真题有时会重复出,需要同学们好好的利用真题。同时,戏剧戏曲也在工大真题的考试范围之内,同学们也应做好相关知识的积累。填空题和名词解释考察考生的基础知识,大家在平时的复习中就要注重背诵积累,电影电视方面的知识要加强。视听语言也是每年必考,不容忽视。仔细研究真题还可以发现电视节目类的题(真人秀、综艺、谈话节目、纪录片)每年都是绕不开的,这需要同学们多多了解当年的影视热点、爆款电影、综艺、剧集等。
天津师范大学
天津师范大学 音乐与影视学院 招收电影学(学硕)、电影(专硕)研究生。
透明2院校及专业简介
01
天津师范大学位于天津市,是天津市属重点大学。音乐与影视学院目前设有音乐学、音乐表演、舞蹈学、表演、戏剧影视文学五个本科专业,有音乐学、电影学、舞蹈学学术型硕士和艺术硕士(音乐、电影)专业学位硕士授予权。戏剧影视文学专业2021年获批天津市一流本科专业建设点,2022年获批国家级一流本科专业建设点。本专业培养系统掌握戏剧、影视基本理论并具有较强创作才能的全面发展的应用型专业人才,能够在影视传媒、文化机关、学校等单位从事戏剧影视文学创作、评论、研究等工作。
简介
透明2  招生信息介绍
02
(1)2022招生计划

2022年天津师范大学音乐与影视学院除电影学(学硕)专业外,开设了电影(专硕)专业,1303Z2电影学拟招收人数为12人,其中全日制3人,非全日制9人;135104电影专业拟招收人数为8人。
(2)报录比
电影学

电影

(3)分数线
电影学

电影

透明2  参考书目
03
699艺术概论
《艺术概论》彭吉象著,上海音乐出版社
899影视创作与评论
《电影剧本与写作基础》悉德·菲尔德著,钟大丰、鲍玉衍译,北京联合出版公司·后浪出版公司
799电影剧本创作
1.《电影剧本与写作基础》悉德·菲尔德著,钟大丰、鲍玉衍译,北京联合出版公司·后浪出版公司
2.《故事》罗伯特·麦基著,周铁东译,天津人民出版
999电影评论写作
1.《电影剧本与写作基础》悉德·菲尔德著,钟大丰、鲍玉衍译,北京联合出版公司·后浪出版公司
2.《故事》罗伯特·麦基著,周铁东译,天津人民出版
透明2  近两年真题及分析
04
(1)2021年真题
699艺术概论
一、名词解释
1.艺术形象性 
2.意向 
3.灵感 
二、论述题
1.艺术的本质 
2.艺术的起源 
3.艺术典型与艺术形象 
4.中国画 
5.艺术思潮的特征(用艺术流派举例) 
6.艺术的社会功能 
三、问答题
1.艺术鉴赏的审美心理(艺术鉴赏力的审美与提高)。 
2.艺术与社会科学的关系。 
四、论述题
1.运用西方现代思潮来阐述艺术思潮与艺术流派的关系。 
2.认为艺术起源的三种重要学说。
899影视创作与评论
一、影评:《夺冠》《金刚川》二选一,1500以上
故事:以“继承”或“传承”为故事核心点,写出电影大纲,形式不限,1500字以上。
二、简答题:
1.用一定例子说明剧本建置对于剧本写作的作用,什么是建置?
2.闭合性结局和开放性结局是什么?用例子说明。
(2)2022年真题
799电影剧本创作
1.真实事件(新闻)对于剧本创作的影响。
2.根据故事背景(已给)创作人物小传。
3.以“十年”或者“朋友”为题,进行剧本大纲创作。
4.根据大纲进行剧本片段写作,体现场景设计(激励事件)。
999电影评论写作
1.罗伯特·麦基的《故事》和悉德菲尔德的《电影剧本写作基础》中提到了哪些剧本创作中的共同点,选择一点展开论述。
2.结合材料谈谈你对电影《长津湖》的理解。
3.《杀人回忆》《少年派的奇幻漂流》
4.《布达佩斯大饭店》《天下无贼》
(3)22年真题分析
①题目难度:总的来看,题目难度较为基础,题量适中。
②考察形式:电影学的考察形式主要为名词解释、简答题、材料分析题、论述题、创作题、评论题;22年新开设的电影专硕考察形式主要为简答题、论述题、创作题和影评几大板块。
③内容分析:该院校专业课的考题都较为基础,基本上没有偏离参考书目的范围,699艺术概论的真题都能在参考书目《艺术概论》中找到出处。899影视创作与评论和999电影评论与写作都着重于经典电影的影评写作和对于电影剧本创作的考察,灵活度较大。
④备考建议:对于天津师范大学学硕电影学专业和电影专硕备考的同学们来说,还是要注重于基础知识的学习,院校官方公布的参考书目一定要认真把每一知识点都掌握,考察基本上没有偏离参考书目的范围,699艺术概论的真题都能在《艺术概论》中找到出处。需要大家注意的是899影视创作与评论和999电影评论写作这两门专业课,需要同学们了解和熟悉当下的一些爆款电影,很有可能是影评考察的对象;同时,天津师范大学在2022年新开设了电影专硕,仅有一年的真题可以参考,未来的考察趋势也并未稳定,但从2022年的真题可以看出该院校注重于影史上的经典电影的考察,这就要求同学们平时一定要积累丰富的阅片量。
阁楼23级实务班
2022年9月-12月
30次模考练习
近70课时课程
直系院校学长姐全程陪伴
cctalk直播+回放(23年4月30日前无限次观看)
9月2日19:00  正式开课
限时早鸟价立减200元
长按识别下方二维码
 立即报名 一起上岸!

报名成功后,请将订单截图发给布丁学姐or柚子学姐。
退课协议:
1. 报课7日内,可申请全额退款,在CCtalk平台即可操作。
2. 报课超过7日,请联系布丁学姐,按如下公式退课:退课金额=实际报名费用-服务费500元-实际报名费用*(课程实际发生天数/115天)。
3. 其他说明:
①23级实务班课程自2022年9月1日正式开始,至2022年12月25日结束,总计115天服务周期。
②课程实际发生天数的计算方法是:退课日期-2022年9月1日;即2022年9月2日为1天;以此类推。
③退课后将移除相应CCtalk课程群、微信群等课程服务平台,所有课程无法回听,还望见谅。
④请仔细阅读退课协议,报课即默认同意。
课程咨询,布丁学姐 or 柚子学姐:

艺术院校:
北京电影学院丨电影资料馆丨中国艺术研究院丨上海戏剧学院戏剧丨上海戏剧学院电影丨南京艺术学院丨中传、国美、中戏丨吉艺、山艺、新艺丨川美、云艺、广艺
985院校:
北京师范大学丨南京大学丨武汉大学丨厦门大学丨中山大学丨重庆大学丨华东师范大学丨北京大学、中国人民大学
211院校:
暨南大学丨上海大学丨南京师范大学丨西南大学丨西北大学丨广西大学丨湖南师范大学丨东北师大、海大、辽大、陕师大
双非院校:
河北大学丨杭州师范大学丨浙江师范大学丨上海师范大学电影丨上海师范大学戏剧丨西北师范大学丨湖南工业大学丨山东师范大学丨福建师范大学丨广州大学、川师大、云师大
· THE END ·
这是电影学考研阁楼的 第 335 篇 文章
到顶部