23择校丨扬州大学、江苏师大、安师大、安财电影招生信息



扬州大学
扬州大学 新闻与传媒学院 招收 戏剧与影视学(学硕)研究生。
透明2院校及专业简介
01
扬州大学简称“扬大”,坐落于江苏省扬州市,是江苏省人民政府和教育部共建高校,江苏省属重点综合性大学、江苏高水平大学建设高峰计划A类建设高校。
新闻与传媒学院成立于2006年。建院以来,学院以培养高质量应用型人才为目标,积极发展本科教育,稳步发展研究生教育,拥有戏剧与影视学一级学科硕士学位授权点和教育技术学二级学科硕士学位授权点,新闻与传播硕士、教育硕士(现代教育技术领域)、艺术硕士(广播电视领域)、出版硕士等4个专业学位授权点。
透明2  招生信息介绍
02
(1)22招生计划

 
(2)近年报录比

(3)复试分数线

透明2  参考书目
03
615 艺术理论基础
1.《艺术学概论》(第四版),彭吉象著,北京大学出版社,2015年
2.《艺术概论》(中国高等院校“十三五”基础艺术理论规划教材),郭雅希主编,杨冰莹、吴晶莹编著,中国青年出版社出版,2018年
814 影视艺术理论与实践
1.《影视美学》(修订版),彭吉象著,北京大学出版社,2009年
2.《影视艺术概论》,周星主编,高等教育出版社,2011年
3.《影视艺术概论》(第二版),梁颐著,北京大学出版社,2017年
透明2  近两年真题
04
(1)2021年真题
615 艺术基础理论
一、名词解释(每题5分,共50分)
1. 意境
2. 黄金分割率
3. 安迪·霍尔
4. 罗马柱
5. 三一律
6. 命运悲剧
7.《韩熙载夜宴图》
8.《日出·印象》
9. 移情
10. 集体无意识
二、简答题(每题10分,共50分)
1. 为什么说“作者已死”?
2. 什么是“身份意识”?
3. 什么是“游戏说”?
4. 简述马赛尔·杜尚对艺术史的贡献。
5. 简述电影艺术史的三次重大变革。
三、论述题(共50分)
1. 结合具体例子,论述造型艺术的瞬间性。(20分)
2. 结合具体例子,谈谈如何理解“有意味的形式”。(30分)
814 影视艺术理论与实践
一、名词解释(每题5分,共20分)
1.《战舰波将金号》
2. 长镜头
3. 心理蒙太奇
4.《一江春水向东流》
二、简答题(每题10分,共50分)
1. 特写是什么?在电影创作中有什么作用?
2. 简述后期制作的内容。
3. 简述人声的构成和对叙事的功能。
4. 简述法国印象派电影的艺术特点。
5. 简述运动长镜头的分类及叙事功能。
三、分析题(每题15分,共30分)
1. 分析英国纪录电影运动在电影史中的价值。
2. 分析王家卫导演的创作风格。
四、论述题(每题25分,共50分)
1. 结合电影史和作品,论述电影与戏剧艺术的关联。
2. 结合一部世界经典电影作品,论述电影塑造人物形象的艺术技巧和对社会的积极作用。
(2)2022年真题
615 艺术基础理论
一、名词解释
1. 巫术说
2. 灵感说
3. 审美期待
4. 故宫
5.《卧虎藏龙》
二、简答题
1. 什么是题材和主题?它们之间的关系是什么?
2. 很多人说艺术已经终结了,你如何看待“艺术终结论”这一论调?
3. 戏剧的分类方式有哪些?
4. “审丑”是什么?为什么要“审丑”?
5. 艺术与宗教的关系是什么?
三、论述题
有人说复制是“抄袭”、“剽窃”,也有人认为这是后辈对前辈作品的致敬,谈谈你的理解?
814 影视艺术理论与实践
一、名词解释
1. 特写
2. 独白
3.《罗生门》
4.《黄土地》
5.《广岛之恋》
二、简答题
1. 简述卢米埃尔兄弟在影史的地位。
2. 简述《战舰波将金号》的影史价值。
3. 好莱坞二三十年代进入黄金时代的原因。
4. 简述侯孝贤的艺术风格和代表作品。
三、分析题
1. 景别的构成及其在叙事中的作用。
2. 结合电影史,谈谈你对第五代导演的认识。
四、论述题
1. 结合电影史谈谈你对法国新浪潮的认识。
2. 结合中国电影史,谈谈电影“诗化”的表现手段。
江苏师范大学
江苏师范大学 文学院 招收 戏剧与影视学(学硕);传媒与影视学院 招收 戏剧与影视学(学硕)和 广播电视(专硕)研究生。
透明2院校及专业简介
01
江苏师范大学是江苏省人民政府和教育部共建高校,是江苏高水平大学建设高校。建校以来,全校师生秉承“崇德厚学,励志敏行”的校训,经过不懈努力,各项事业都有了快速发展。
文学院,前身为徐州师范学院中文系,是学校建制最早的系科之一。1979年招收研究生,是国务院批准的首批硕士学位授权点,拥有中国语言文学、艺术学理论、戏剧与影视学等三个一级学科硕士学位授权点,是教育硕士专业学位(语文教育方向)培养单位。
传媒与影视学院设有广播电视编导、广播电视学、广告学和影视摄影与制作4个本科专业,拥有戏剧与影视学、艺术设计(广告创意设计方向)、广播电视、新闻与传播4个学科方向硕士点。其中,戏剧与影视学一级学科是江苏省重点学科,广告学和广播电视学专业分别为江苏省首批和第二批特色专业、省新闻与传播类重点建设专业,广播电视编导专业是校特色专业。
透明2  招生信息介绍
02
(1)22招生计划


 
22年文学院戏剧与影视学招生简章计划招收8人,统考录取7人,其中5人调剂。
22年传媒与影视学院戏剧与影视学招生简章计划招收5人,统考录取3人。
22年传媒与影视学院广播电视(专硕)招生简章计划招收20人,统考录取21人,其中13人调剂。
(2)近年报录比
文学院-戏剧与影视学

传媒与影视学院-戏剧与影视学

传媒与影视学院-广播电视

(3)复试分数线
文学院-戏剧与影视学

传媒与影视学院-戏剧与影视学

传媒与影视学院-广播电视

透明2  参考书目
03
635中国戏剧史
《中国戏曲通史》,张庚、郭汉城著,中国戏剧出版社,2007年
670广播电视艺术基础
1.《播音主持概论》,姚喜双主编,高等教育出版社,2012年
2.《播音语言通论:危机与对策》,张颂主编,中国传媒大学出版社,2012
876艺术概论
1.《艺术概论》,赵斌著,中国电影出版社,2016年
2.《播音与主持艺术》,黄碧云、雎凌主编,北京大学出版社,2014年
657艺术概论与影视制作基础
1.《艺术概论》,王宏建著,文化艺术出版社,2010年
2.《影视摄像与剪辑》,徐明著,中国国际广播出版社,2018年
3.《影视制作基础》,常江著,北京大学出版社,2013年
656影视艺术概论
1.《影视艺术概论》,周星著,高等教育出版社出版社,2007年
2.《世界电影艺术发展史教程》,黄会林著,北京师范大学出版社,2004年
透明2  近两年真题
04
2022年广播电视真题
657 艺术概论与影视制作基础
一、名词解释(每题5分,共30分)
1. 表现
2. 艺术思潮
3. 叠化
4. 声面结合
5. 艺术流派
二、问答题(每题15分,共60分)
1. 风格与格调的联系与区别。
2. 移动推镜头和变焦推镜头的异同。
3. 简单纪实类作品的光线。
4. 中国戏曲的特征。
三、论述题(每题20分,共60分)
1. 论述视听语言中叙事时间的处理安排。
2. 论述影视叙事的表现形式。
3. 创作:编写一个故事,表现“最是人间留不佳,朱颜辞镜花辞树”的心境(不超过15个分镜)。
856 影视创作分析与评论
1. 浅析媒介融合背景下,影视制作技术的特点。(30分)
2. 简述主旋律电影的特点。(45分)
3. 从《红海行动》《长津湖》 等影片中任选一部,论述主旋律电影中的国家形象建构;从《哪吒之魔童降世》《白蛇•缘起》《大鱼海棠》等动画电影中任选一部,从中国传统元素、叙事风格等角度简要论述。(45分)
4. 请简述法国左岸派电影理论的创作特征。(30分)
安徽师范大学
安徽师范大学 新闻与传播学院 招收 戏剧与影视学(学硕)、广播电视(专硕)研究生。
透明2院校及专业简介
01
安徽师范大学简称安师大,坐落在安徽省芜湖市,是安徽省优先建设的综合性省属重点大学。
新闻与传播学院成立于2010年5月,原名传媒学院,拥有新闻传播学、戏剧与影视学2个一级学科硕士学位点,新闻与传播、广播电视2个专业学位硕士点,“文艺、文化与传播”博士招生方向。新闻学、广告学入选国家“双万计划”一流专业建设点,新闻学、动画、摄影专业为省特色专业,播音与主持艺术为安徽省综合改革试点专业。
透明2  招生信息介绍
02
(1)22招生计划

 
22年新闻与传播学院戏剧与影视学招生简章计划招收16人,统考录取18人,其中调剂8人。
22年新闻与传播学院广播电视招生简章计划招收28人,统考录取26人,其中调剂2人。
(2)近年报录比
戏剧与影视学

广播电视

(3)复试分数线
戏剧与影视学

广播电视

透明2  参考书目
03
650 艺术理论基础
1.《艺术学原理》(第2版),王一川著,北京师范大学出版社,2015年
2.《艺术学概论》(第5版),彭吉象著,北京大学出版社,2019年
3.《视听语言》(第3版),陆绍阳著,北京大学出版社,2021年
850 戏剧与影视综合
1.《电视节目类型学》,徐舫州、徐帆著,浙江大学出版社,2006年
2.《广播电视学概论》(第5版),黄匡宇著,暨南大学出版社,2017年
3.《影视美学》(第3版),彭吉象著,北京大学出版社,2019年
961 广播电视专业综合能力
1.《广播电视学概论》(第5版),黄匡宇著,暨南大学出版社,2017年
2.《纪录片创作》(第4版),朱景和著,中国人民大学出版社,2019年
3.《影视镜头创作》,刘永泗、刘建鹏著,中国友谊出版公司,2019年
透明2  近两年真题
04
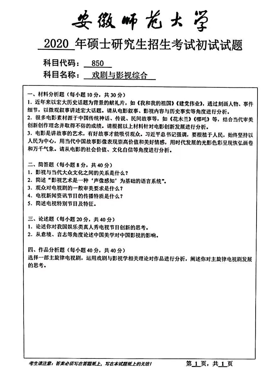
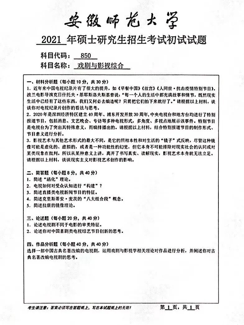
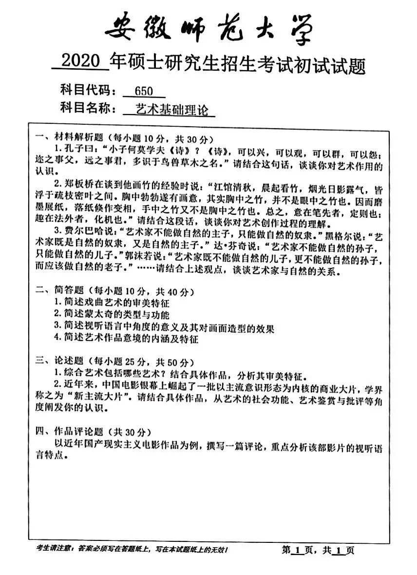
(1)2020年戏剧与影视学真题
650 艺术基础理论

850 戏剧与影视综合

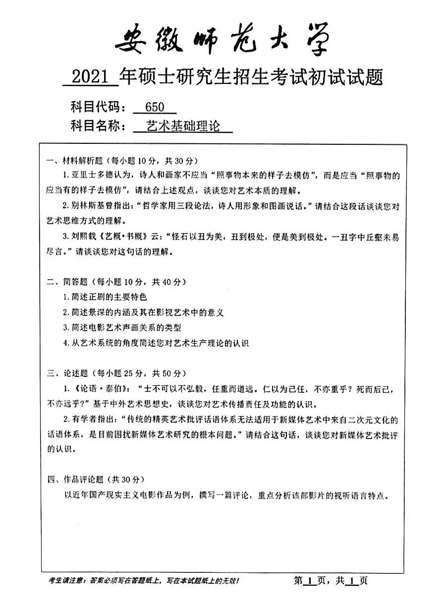
(2)2021年戏剧与影视学真题
650 艺术基础理论

850 戏剧与影视综合

安徽财经大学
安徽财经大学 艺术学院 招收 广播电视(专硕)研究生。
透明2院校及专业简介
01
安徽财经大学简称“安财”,位于安徽省蚌埠市,是安徽省重点建设的大学、财经一流学科联盟成员,入选数据中国“百校工程”、安徽省高等教育振兴计划“地方特色高水平大学建设项目”。
艺术学院成立于2017年5月18日,前身为2005年成立的原文学与艺术传媒学院。设有美术学与艺术专硕2个硕士点。其中,艺术专硕分为广播电视、美术、艺术设计3个专业方向,学院具有专属教学大楼、实验实训中心与美术馆。省级艺术设计实验实训中心下设虚拟现实、艺术体验与创意执行3个实验实训平台。
简介
透明2  招生信息介绍
02
(1)2022招生计划

22年招生简章计划招收23人,实际录取全日制23人,推免0人。
(2)报录比

(3)分数线

透明2  参考书目
03
1.《艺术学概论》,彭吉象著,北京大学出版社,2015年
2.《电影艺术词典》(修订版),许南明等著,中国电影出版社,2005年
3.《影视艺术概论》,周星著,高等教育出版社,2007年
4.《影视视听语言》,陈吉德等著,国防工业大学出版社,2012年
5.《纪录片概论》,欧阳宏生著,四川大学出版社,2004年6.《语言与传播》,毕一鸣著,中国广播电视出版社,2005年
透明2  近两年真题
04
(1)2020年真题
336 艺术基础
一、名词解释(每题 4 分,共 20 分)
1. 造型艺术
2. 表情艺术
3. 艺术构思
4. 艺术语言
5. 意境
二、简答题(每题 10 分,共 50 分)
1. 简述艺术起源于“模仿”这一有关艺术起源的基本命题。
2. 简述实用艺术的主要种类和美学特征。
3. 书法艺术的基本技法和表现形式是什么?
4. 简述语言艺术的主要种类和审美特征。
5. 如何培养和提高艺术作品的欣赏能力?
三、论述题(每题 15 分,共 45 分)
1. 谈谈你对马克思“艺术生产”理论的认识,并指出马克思“艺术生产”理论给艺术学研究提供了哪些启示?
2. 结合古今中外优秀的艺术作品,试分析艺术与哲学之间的关系。
3. 论述艺术意境与艺术典型之间的不同与联系。
四、材料分析题(第一题 17 分,第二题 18 分,共 35 分)
第一题:清代著名画家郑板桥把画竹的过程分为“眼中之竹”、“胸中之竹”、“手中之竹”这样三个阶段。郑板桥说:“江馆清秋,晨起看竹,烟光日影露气,皆浮动于疎枝密叶之间。胸中勃勃遂有画意。其实胸中之竹,并不是眼中之竹也。因而磨墨展纸,落笔倏作变相,手中之竹又不是胸中之竹也。”请结合某一门具体艺术,谈谈你对郑板桥“眼中之竹”“胸中之竹”和“手中之竹”创作过程的理解。
第二题:“2016 年 11 月,第十次中国文学艺术界联合会召开。习近平在文代会上要求广大文艺工作者“要善于从中华文化宝库中萃取精华、汲取能量,保持对自身文化理想、文化价值的高度信心,保持对自身文化生命力、创造力的高度信心,使自己的作品成为激励中国人民和中华民族不断前行的精神力量。要抒写改革开放和社会主义现代化建设的蓬勃实践,抒写多彩的中国、进步的中国、团结的中国,激励全国各族人民朝气蓬勃迈向未来。”习近平的讲话在新的历史语境中,再一次把文学艺术与人民、与国家、与民族的关系紧密联系在一起。请结合马克思主义艺术原理的相关知识,谈谈你对这段话的认识和理解。
821 影视理论与实务
一、名词解释(每题4分,共20分)
1. 逆光
2. 故事片
3. 飞天奖
4. 客观镜头
5. 全景
二、简答题(每题10分,共50分)
1. 美术片
2. 类型电影
3. 交叉蒙太奇
4. 明星制度
5. 主题音乐
三、论述题(每题15分,共45分)
1. 论述陈凯歌电影作品及艺术特色。
2. 论述第四代导演群体的代表人物及作品特色。
3. 论述电视综艺节目《故事里的中国》艺术特色。
四、材料分析题(每题17.5分,共35分)
1. “献礼片”是中国影坛特有的一种创作现象,如 1959 年的《青春之歌》、1989 年的《开国大典》、1999 年的《我的 1919》、2009 年的《建国大业》和 2019 年的《我和我的祖国》等影片都曾风靡一时。请分析其类型、艺术特色及嬗变轨迹。
2. 第32届中国电影金鸡奖最佳影片授予《流浪地球》,这是科幻片第一次问鼎金鸡奖的最佳影片。请分析中国科幻片的艺术魅力,并列举未来的发展路径。
(2)2021年真题
336 艺术基础
一、名词解释(每题4分,共20分)
1. 形象思维
2. 审美体验
3. 艺术语言
4. 意境
5. 综合艺术
二、简答题(每题10分,共50分)
1. 艺术的社会功能。
2. “实用艺术”的“实用性”。
3. 视听语言“蒙太奇”基本含义。
4. 艺术与科学的区别。
5. 道德与艺术之间的相互关系。
三、论述题(每题15分,共45分)
1. 中国传统艺术精神。
2. 中西方绘画的区别。
3. 如何培养和提高艺术鉴赏力?
四、材料分析题(第一题17分,第二题18分,共35分)
第一题:结合下面材料,谈艺术创作须经几个阶段且各有何特点。
“江馆清秋,晨起看竹,烟光、日影、露气,皆浮动于疏枝密叶之间。胸中勃勃,遂 有画意。其实胸中之竹,并不是眼中之竹也。因而磨墨、展纸、落笔,倏作变相,手中 之竹,又不是胸中之竹也。”——郑板桥《题画•竹》
第二题:结合下面材料,谈中国民间传统工艺传承的紧迫性及保护策略。 
1. “中华的手工可称冠盖全球。其缘故,一是历史久远,传承未断;二是民族众多, 地域多样;三是文明灿烂,人文深厚。在九州大地上,不管你见识怎样广阔,若在田野 里跑一跑,准会发现从未见过的美妙之极的东西,其中手工的智巧一准令人称奇。”
2. 农耕文明是手工的时代,工业文明是机器的时代。由于机器的能力与效率远比手工高出 千倍万倍,抛弃手工业在所不惜。等我们意识到手工属于正在消失的文明时,很多手工 已经濒危或者干脆无影无踪了。
3. “如今,市场上开始对手工制作的陶艺、锻打的铁艺 和种种编织的手艺抛以青睐,标上高价。市场的规律是‘物以稀为贵’和‘按工计价’。 人们认可这种高价,是因为手工制作纯朴、生动、带着人的气息。”
4. “在没有专利的时代,手工中至关重要的绝技是世袭或师徒方式单传的。如果艺人没有后嗣,技艺便会 中断。手工是一种口头和非物质的文化遗产。”
5. “人类放弃手工,使用机器,是伟大 的进步。但我们同时还要记忆手工。因为---放弃手工是为了文明的发展;记忆手工是 为了文明本身。”--冯骥才《为文化保护立言•手工是一种遗产》
821 影视理论与实务
一、名词解释(每题4分,共20分)
1. 镜头景别
2. 场面调度
3. 影视欣赏
4. 运动镜头
5. 电视栏目
二、简答题(每题8分,共40分)
1. 西部片
2. 十七年电影
3. 画外音
4. 电视剧
5. 数字电影
三、论述题(每题10分,共30分)
1. 论述影视创作应如何满足人民日益增长的精神文化需求。
2. 论述第五代导演群体的代表人物及作品特色。
3. 论述影视艺术批评的目的、方法和类型。
四、材料分析题(每题30分,共60分)
1. “主旋律电影”已经成为中国电影市场的中流砥柱,如《中国机长》《红海行动》《战狼 2》《湄公河行动》《智取威虎山》《唐山大地震》等影片都曾风靡一时。请分析其类型、 艺术特色及嬗变轨迹。
2. 近年来,《哪吒之魔童降世》《姜子牙》等都获得超高票房和不俗口碑的动画电影。 请分析动画“中国学派”的艺术魅力,并列举未来的发展路径。
获取更多【电影考研信息】
加入【阁楼23备考群】
请添加阁楼学姐

阁楼23级实务班
2022年9月-12月
30次模考练习
近70课时课程
直系院校学长姐全程陪伴
cctalk直播+回放(23年4月30日前无限次观看)
两人成团 各减100元
长按识别下方二维码
 立即报名 一起上岸!

报名成功后,请将订单截图发给布丁学姐or柚子学姐。
退课协议:
1. 报课7日内,可申请全额退款,在CCtalk平台即可操作。
2. 报课超过7日,请联系布丁学姐,按如下公式退课:退课金额=实际报名费用-服务费500元-实际报名费用*(课程实际发生天数/115天)。
3. 其他说明:
①23级实务班课程自2022年9月1日正式开始,至2022年12月25日结束,总计115天服务周期。
②课程实际发生天数的计算方法是:退课日期-2022年9月1日;即2022年9月2日为1天;以此类推。
③退课后将移除相应CCtalk课程群、微信群等课程服务平台,所有课程无法回听,还望见谅。
④请仔细阅读退课协议,报课即默认同意。
课程咨询,布丁学姐 or 柚子学姐:

艺术院校:
北京电影学院丨电影资料馆丨中国艺术研究院丨上海戏剧学院戏剧丨上海戏剧学院电影丨南京艺术学院丨中传、国美、中戏丨吉艺、山艺、新艺丨川美、云艺、广艺
985院校:
北京师范大学丨南京大学丨武汉大学丨厦门大学丨中山大学丨重庆大学丨华东师范大学丨北京大学、中国人民大学
211院校:
暨南大学丨上海大学丨南京师范大学丨西南大学丨西北大学丨广西大学丨湖南师范大学丨东北师大、海大、辽大、陕师大
双非院校:
河北大学丨杭州师范大学丨浙江师范大学丨上海师范大学电影丨上海师范大学戏剧丨西北师范大学丨湖南工业大学丨山东师范大学丨福建师范大学丨广州大学、川师大、云师大丨陕科大、西建大、哈师大、内师大丨江西师大、青岛科大、曲师大、山西师大
· THE END ·
这是电影学考研阁楼的 第 345 篇 文章
到顶部