安徽唯一选择丨择校·安徽师范大学戏剧与影视学(附真题)



安徽师范大学 新闻与传播学院 招收 戏剧与影视学(学硕)研究生。
01 招生情况

据研究生院公告,2021年已接收推免1人。
2020年共录取16人,其中推免3人;统考录取13人,最高412分,最低364分;进复试最低360分。
安徽师范大学不公布报录比。
02 参考书目
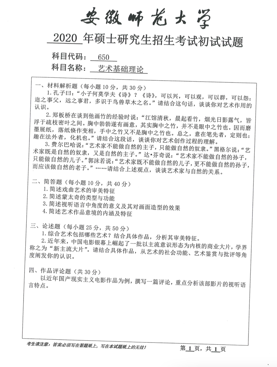
650 艺术理论基础
1.《艺术学基础知识》,王次炤编,中央音乐学院出版社,2006年;
2.《艺术学概论》,彭吉象著,第四版,北京大学出版社,2015年;
2.《影视视听语言》,张菁、关玲著,第二版,中国传媒大学出版社,2014年。
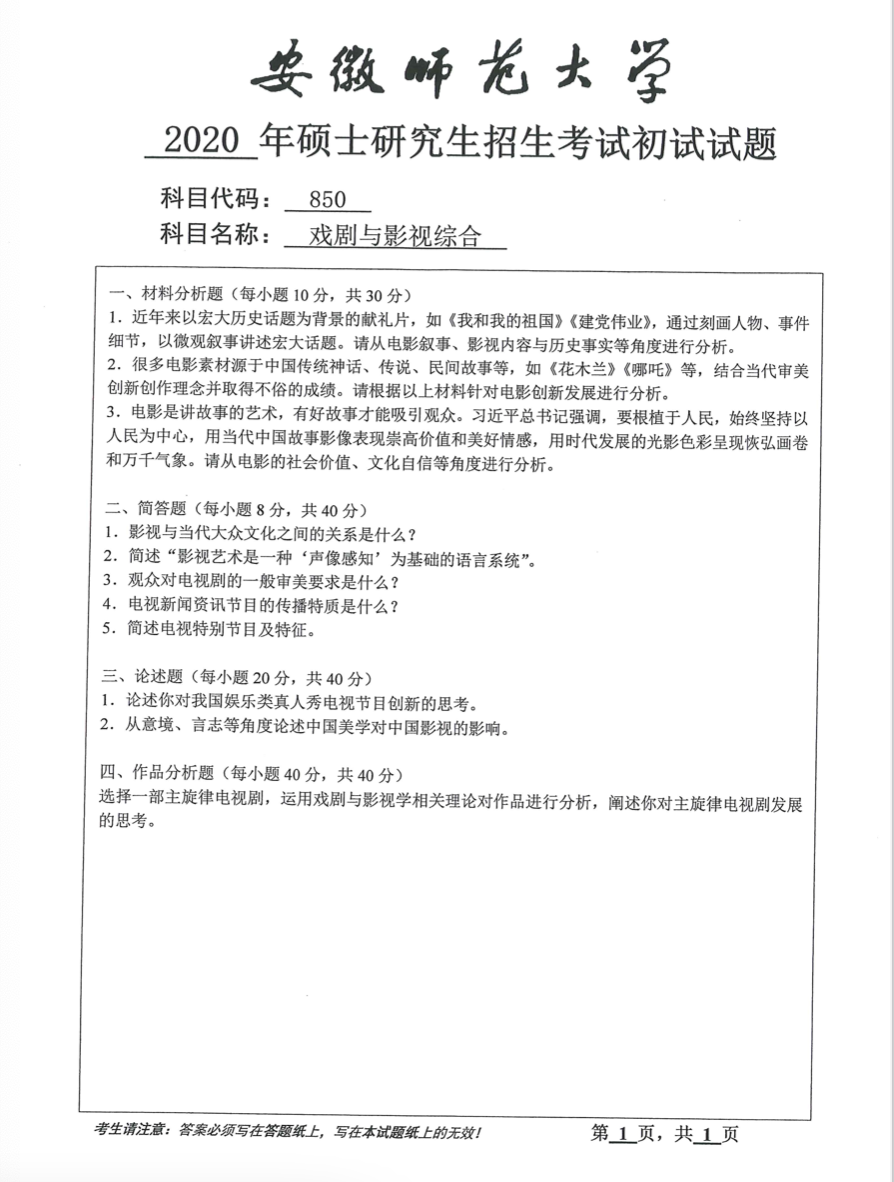
850 戏剧与影视综合
1.《当代广播电视概论》,陆晔、赵民编,第二版,复旦大学出版社,2010年;
2.《电视节目类型学》,徐舫州、徐帆著,浙江大学出版社,2006年;
3.《影视美学导论》,金丹元著,上海大学出版社,2001年。
03 2020年真题
2020年


04 阁楼说
1.安徽省招收戏剧与影视学·电影的院校主要有两所:安徽师范大学、安徽财经大学(注:安徽大学也招戏影学硕,但它招收的是戏剧学科),招生名额都是16个。安师大招收学硕,安徽财经大学艺术学院招收广播电视专硕。
注:
安财考试科目及参考书目
专一艺术基础,专二影视理论;
参考书目:《艺术学概论》,彭吉象,北京大学出版社,2015年;《影视艺术概论》,周星,高等教育出版社,2007年;《影视视听语言》,陈吉德等,国防工业大学出版社,2012年出版。
2.从考试科目上看,专一艺术基础理论,专二名为“戏剧与影视综合”,实则不考戏剧,只考电影、电视。无论专一还是专二,在出题上都突出对影视相关热点的考察,在备考过程中一定要关注当下影视话题、现象。
3.综合而言,安徽师范大学不算突出(相应的,难度也尚可),推荐给安徽或者想留在安徽发展的同学。
4.更多安徽师范大学电影学考研信息、历年真题、资料,可加学长微信领取,也可以进微信群哈:


👆阁楼丨2022级电影学考研全程班👆
早鸟价立减200元
还有只要1元的影史拉片课及电影C刊精读课
点此查看
2022电影学考研择校
(点击校名即可查看)
· 艺术类:北电、中传、电影资料馆、艺术研究院、上戏、南京艺术学院、山东艺术学院
· 985:北大、北师大、人大、南京大学、武大、厦大、重大、中山大学、华东师范大学
· 211:上海大学、西南大学、西北大学、暨南大学、南京师范大学、湖南师范大学、陕西师范大学
· 双非:上海师范大学、 山东师范大学、浙江师范大学、杭州师范大学、湖南工业大学、天津工业大学、西北师范大学、山西师范大学、河北大学、福建师范大学、河北科技大学、四川师范大学
更多院校更新中……
· THE END ·
这是电影学考研阁楼的 第 85 篇 文章
到顶部