22择校丨重庆大学 · 戏剧与影视学、电影、广播电视(附2021真题)



重庆大学 美视电影学院 招收 戏剧与影视学(学硕)、电影、广播电视(专硕)研究生。
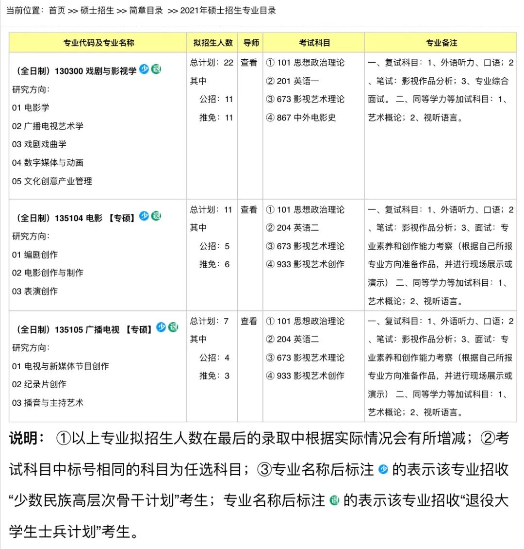
01 招生情况
2021年招生计划

2021年招生录取情况:
1.录取情况
戏剧与影视学共23个名额(含推免5人);
电影共23个名额(含推免5人);
广播电视共11个名额(含推免3人)。
2.分数线
重大的复试通知并未公布分数线,但从复试结果可知:
戏剧与影视学共18个统考名额,进复试36人,最高413分,最低367分,第18名385分;
电影共18个统考名额,进复试19人,最高400分,最低360分,第18名361分;
广播电视共8个统考名额,进复试8人,最高408分,最低363分。
注:以上数据均不含专项计划。
2020年招生录取情况:
1.录取情况
戏剧与影视学共22个名额(含推免4人);
电影共18个名额(含推免8人);
广播电视共14个名额(含推免3人)。
2.分数线
重大的复试通知并未公布分数线,但从复试结果可知:
戏剧与影视学共18个统考名额,进复试32人,最高425分,最低375分,第18名384分;
电影共10个统考名额,进复试18人,最高409分,最低368分,第10名378分;
广播电视共11个统考名额,进复试11人,最高384分,最低363分。
注:以上数据均不含专项计划。
重大不公布报考人数,报录比未知。
重大2020年、2021年复试通知及复试结果,点击页末 阅读原文 即可查看。
02 参考书目
重庆大学不公布参考书目,阁楼已邀请2021年上岸、初试400+的学姐来做经验分享(会提供参考书目)。
CCtalk搜索课程号:89470710,即可参与!
(注:此分享长期有效,有录播。)
03 2021年真题
673 影视艺术理论
一、名词解释
1.道格玛95
2.娱乐至死
3.即兴表演
4.散文电影
5.热开场
二、简答题
1.简述爱森斯坦五种蒙太奇的含义
2.《电影的锣鼓》理论主张
3.汤姆·冈宁的吸引力电影理论
4.社会主义现实主义
5.影视运动性与造型性的关系
三、论述题
1.结合巴赞、克拉考尔的理论和我国八十年代电影史,谈巴赞、克拉考尔理论的中国化
2.结合《囧妈》上线流媒体谈电影形态、媒介变化和播映机制的关系
867 中外电影史
一、简答题
1.简述邵氏兄弟时装艺术片的特点
2.简述崔嵬电影艺术特点
3.简述台湾乡土电影兴衰
4.简述美国西部片美学特征
5.简述镍币影院和歌舞杂耍影院的艺术特点
二、论述题
1.英国纪录电影运动的美学特征
2.谢晋与李行电影艺术的比较
933 影视艺术创作
二选一
一、电影方向
故事背景:兼职快递员在城市奔波三年,最近他遇到一些事……
1.写故事梗概
要求:写一个长故事一个短故事
2.根据短故事写电影文学剧本
3.在文学剧本中挑选一个片段,写分镜头脚本
二、广播电视方向
以非遗为主题,写电影栏目策划
04 阁楼说
1.2021年,大家都震惊于北师大戏影分数线划到了388分。可是,重庆大学戏影2020年第18名384分,2021年第18名385分。不过,我们多次重申:不同院校之间的分数线没有可比性,不要以此衡量院校间的难易程度。分数线的价值其实主要在于单科线,且主要是自划线院校的单科线(尤其是英语),因为它们往往比较高;其次是总分,当分数线划到370分以上时,意味着公共课、专业课都不能拉跨。有时候,考名校的难度不在于专业课,而在于公共课。
2.重庆大学不公布报录比,竞争情况不得而知;不过,看分数咬合之紧,报考人数不会少。比较有趣的是,作为学硕的戏剧与影视学进复试比例约为1:2(常规复试比例是1:1.2),而电影、广播电视专硕却几近等额。此外,无论学硕、专硕,学费都是15000元/年。
3.从试题来看,学硕、专硕专一都考673影视艺术理论,试题既有深度又有广度,学硕的专二依然如此。专硕的专二则是常规出题方式。
4.更多重庆大学电影学考研信息、历年真题等,可加学长微信领取,也可以进微信群哈:

『阁楼丨免费带读课』
正在招募中
六天读懂《中国电影史》
(戳蓝字了解详情)
微信后台回复
阁楼带读
按照提示操作
即可加入

👆阁楼丨2022级电影学考研全程班👆
还有只要1元的影史拉片课及电影C刊精读课
点此查看
2022电影学考研择校
(点击校名即可查看)
· 艺术类:北电、中传、电影资料馆、艺术研究院、上戏、南京艺术学院、山东艺术学院
· 985:北大、北师大、中国人民大学、南京大学、武大、厦大、重大、中山大学、华东师范大学
· 211:上海大学、西南大学、西北大学、暨南大学、南京师范大学、湖南师范大学、陕西师范大学、辽宁大学
· 双非:上海师范大学、 山东师范大学、浙江师范大学、杭州师范大学、湖南工业大学、天津工业大学、西北师范大学、山西师范大学、河北大学、福建师范大学、河北科技大学、四川师范大学、安徽师范大学
更多院校更新中……
· THE END ·
这是电影学考研阁楼的 第 97 篇 文章
到顶部