探班丨阁楼摸底测试 get √ ,如果你也想……



8月18日,阁楼为全程班学员安排了一次摸底测试。
为什么要测试?
为什么要加一次原本课程之外的测试?
为了更好地检验学员学习成果,把握学员学习进度。
也因为阁楼一刻不敢懈怠,时刻反思自己的教学,观察学员的复习状态,及时调整、优化课程!
虽然费心费力,但只要对学员们有帮助,我们都会去尝试、做到最好!
希望今天的“探班”,能为大家揭开阁楼、阁楼学员复习的冰山一角,让大家更了解我们!
01 准备篇
早在五六月份,就有全程班学员在每月25日提交的总结里提到“不知道重点”“不会答题”。
但那个时候安排习题、测试还为时过早,阁楼学长学姐们督促学员先好好跟课、看书,逐步建立自己的知识框架和体系!
当然,阁楼不会忘记学员的诉求!
随着基础期课程的结束,摸底测试的条件日益成熟。所以,在7月的班会上,除了日常内容,我们还对专业课的复习,进行了额外的指导:
(1)分析院校真题
让学员根据阁楼的课程科目设置,分析院校真题,从而把握考试重点以及出题规律。


通过对真题的分析,考试重点慢慢水落石出。

并且,阁楼还一对一、有针对性地对学员的真题分析进行指导,适当补充书目,等等。

(2)讲解答题技巧
针对学员们不会答题的问题,我们还给学员分题型讲解了答题的方法和技巧,让学员了解如何答题、如何写出一份让老师满意的答案。


最后,让学员们做好准备,迎接8月18日的摸底测试!
02 安排篇
学员们在准备,阁楼学长学姐们也没闲着。
毕竟,阁楼目前拥有18所院校20位直系学长学姐带班,模考任务得一一安排下去!
当然,我们首先根据各院校考试特点,学硕专硕的区别,出了四份测试卷——「电影专硕版」「电影学硕版」「戏剧版」「武大厦大版」。
根据院校专业特点,学员使用最为贴切的试卷作答,才能更有效地检测出学习效果。

同时,为了最大程度确保学员们模拟考试环境,我们要求学员打印答题纸,全程手写,按时完成。在开考前10分钟,由学长学姐在小班群里发放试卷;测试时间结束后,10分钟内扫描完毕,提交。
于是,就有如下蔚为壮观的景象:

其实,这还没有截全噢~
03 批改篇
学员们的试卷提交之后,阁楼学长学姐们在最短的时间内,一对一批改,只打个分当然不够,还要指出扣分点,提出修改建议,等等。
让学员知道每一分扣在哪里;每一种题型应该如何作答;同时也让每一次练习、测试都能真正学到知识,积累经验,提高自己。
以下为部分批改示例:






同时,我们以院校小班为单位,为学员们建立了习题、测试、模考成绩记录表。
一方面记录同学们的习题、测试、模考完成情况;另一方面,用来横向、纵向比较学员的水平,让学员知道自己的复习状态,并及时调整。

以上为暨南大学记录表(部分);
所有阁楼院校小班均有单独表格记录。
注:此次摸底测试满分为75分。
04 讲评篇
8月20日下午两点,趁学员们还没从测试的热乎劲中走出来,阁楼便进行了一个多小时的讲评。
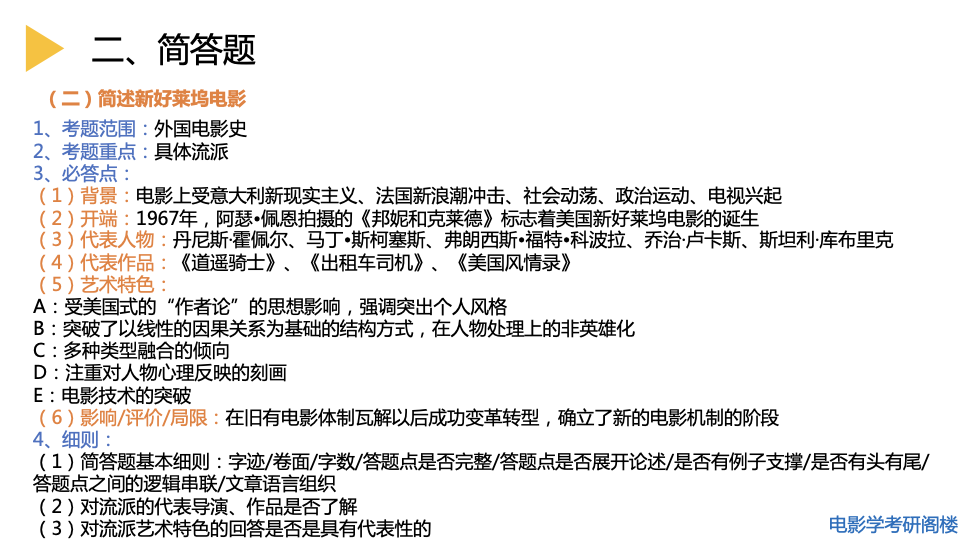
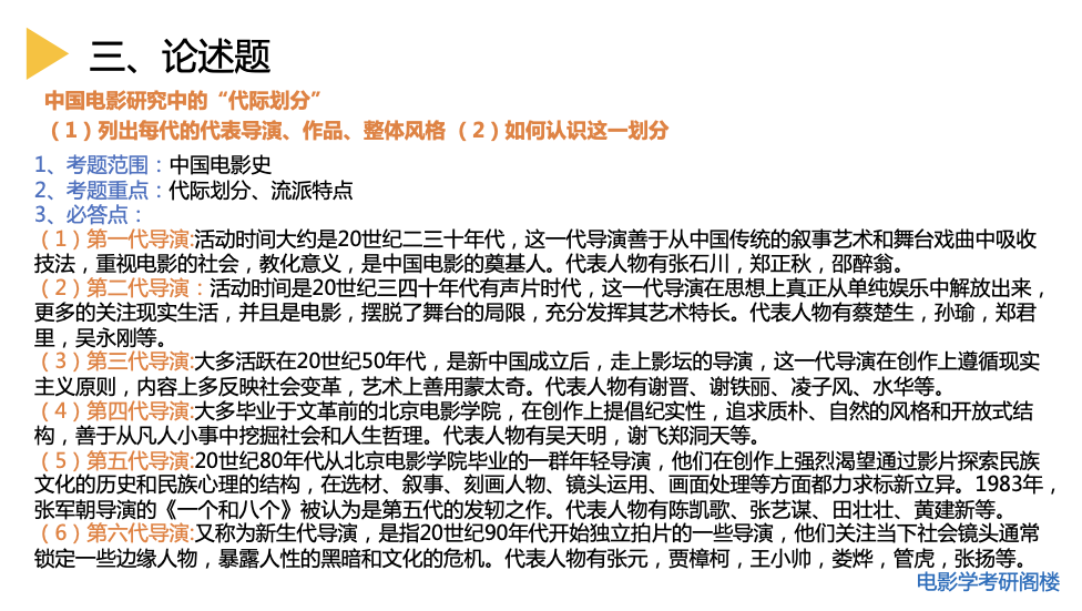
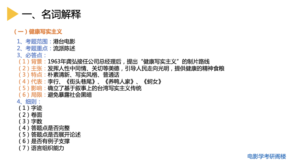
每一道试题,都从考点范围、考题重点、必答点、细则四个方面讲解,告诉学员这道试题从哪里来,答题点是哪些,如何才能做到少丢分、拿满分。
另外,还精选优秀答案作为参考,让学员们相互学习。
以下为部分讲评PPT:









05 阁楼说
8月摸底测试,只是一个开始……
从9月到10月,阁楼电影全程班学员将每两周进行3次习题练习;
11月到12月,院校直系学长学姐出题,完成3次综合习题+3套全真模考!
不管你现在基础如何,不管你有没有开始练习,从9月开始,跟着阁楼,扎扎实实完成所有任务和要求,一定能让你脱胎换骨!
在阁楼,上岸不是梦想,而是水到渠成!
如果你不会答题
如果你想得到学长学姐一对一批改
现在仅需1500元(原价1700元)
加入阁楼逆袭班
9月-12月
阁楼带你,逆袭上岸!

当然,如果你目前学习进度偏慢,阁楼全程班依然为你开放:
阁楼丨全程班
(点击即可查看)
『电影全程班』详细介绍
『戏剧全程班』详细介绍
『上海大学电影学+电影MFA』
『武汉大学MFA』
『武汉大学戏剧与影视学』
『南京大学戏剧MFA』
『厦门大学戏剧与影视学』
『南京大学戏剧与影视学』
『中山大学电影』
『重庆大学戏剧与影视学』
『南京师范大学戏剧与影视学』
『湖南师范大学电影』
『西北大学电影』
『暨南大学电影』
『上海师范大学戏影、广电艺、广电』
……
『全程班·院校小班』一览表
(直系学长学姐带班)

报名咨询

阁楼·小黑学长
2022电影学考研择校
(点击校名即可查看)
· 艺术类:北京电影学院、中国传媒大学、电影资料馆、艺术研究院、上海戏剧学院、南京艺术学院、山东艺术学院、中国美术学院
· 985:北大、北师大、中国人民大学、南京大学、武汉大学、厦门大学、重庆大学、中山大学、华东师范大学
· 211:上海大学、西南大学、西北大学、暨南大学、南京师范大学、湖南师范大学、陕西师范大学、辽宁大学
· 双非:上海师范大学、 山东师范大学、浙江师范大学、杭州师范大学、湖南工业大学、天津工业大学、西北师范大学、山西师范大学、河北大学、福建师范大学、河北科技大学、四川师范大学、安徽师范大学、扬州大学
更多院校更新中……
· THE END ·
这是电影学考研阁楼的 第 131 篇 文章
到顶部