22全国院校招生信息丨艺研院、中戏、南艺、山艺、东北师大



 #   阁楼小提示
1. 招生目录上的名额未必是最终录取名额,同学们可查阅往年招生目录、最终录取情况参考。
2. 如果院校调整了参考书目千万不要慌,对所有同学而言,都是全新的挑战,处于同一起点。
3. 现在换学校没有绝对的好与不好,结合自身情况、理智分析利弊,你是最了解自己的,相信你也能做出最正确的选择!
往期推荐:
👉 冲刺阶段,高效复习指南
22电影考研信息:
👉 北电、中传、资料馆、上戏、国美
👉 北大、北师大、南大、重大
👉 厦大、中山、华师大
👉 武大、上大、暨大、南师大、西北
👉 人大、西南、湖师大、陕师大、辽大、海大
👉 上师大、湖工大、山西师大、浙师大、杭师大
01 中国艺术研究院
中国艺术研究院 招收 戏剧与影视学-电影学(学硕)研究生。
艺研院22招生计划:



历年复试情况:
21年录取17人,复试分数线:总分346分,公共课38分,专一100分,专二128分;进复试27人。
20年录取20人,复试分数线:总分350分,公共课38分,专业课110分;进复试54人。
19年录取14人,复试分数线:总分350分,公共课38分,专一105分,专二110分;进复试21人。
阁楼说:
请允许我们把上回写资料馆的话引用如下:
资料馆和中国艺术研究院是国内电影招生院校中最特别的两家,它们是学术性研究机构。资料馆下无本科,上无博士,只有硕士;艺研院同样下无本科,但是有硕士和博士。这两家在三四年前还属冷门,知道的同学不多。现在,千万别想着能捡漏了,扎扎实实复习备考。
阁楼,公众号:电影学考研阁楼22全国院校招生信息丨北电、中传、资料馆、上戏、国美
👉 艺研院22招生简章,扫描下方二维码即可查看:

👉 中国艺术研究院戏剧与影视学-电影学21年真题
👉🏻 决战最后2个月丨阁楼押题班 👈🏻
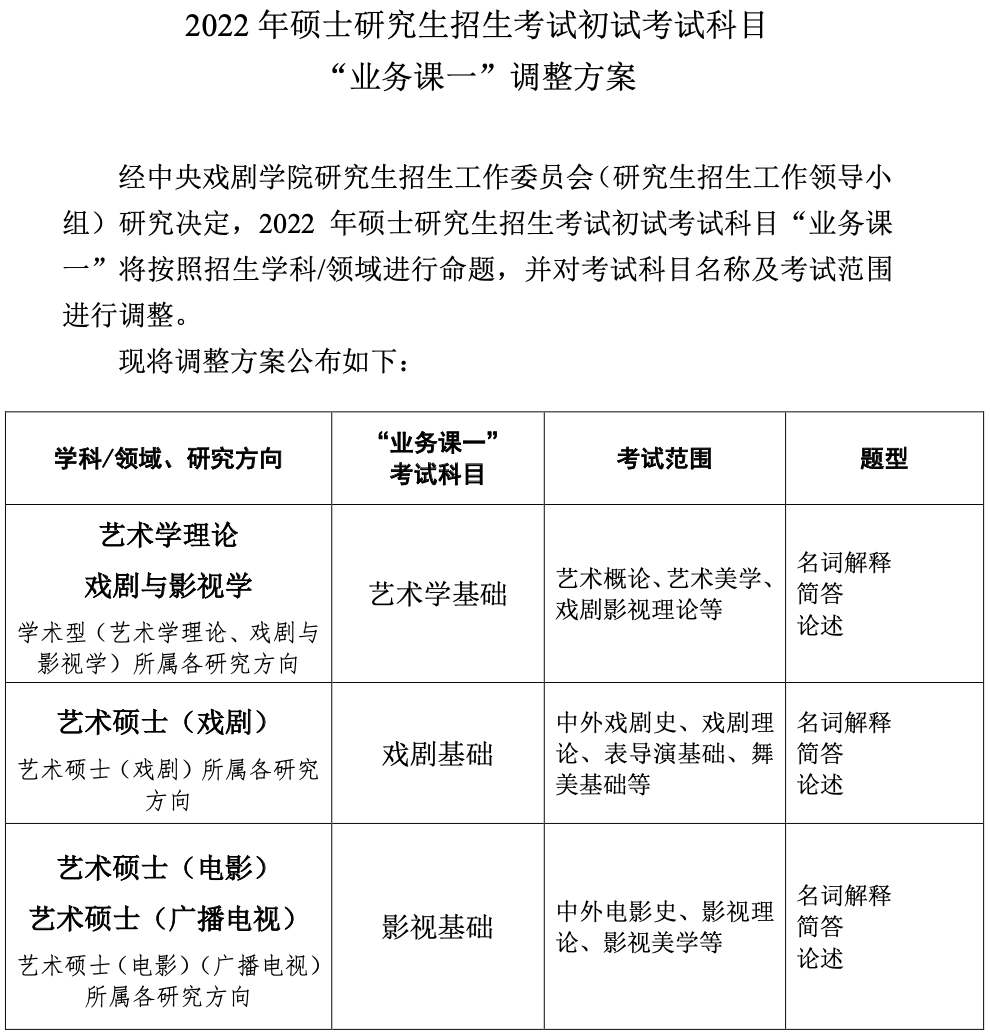
02 中央戏剧学院
中央戏剧学院 电影电视系 招收 戏剧与影视学(学硕)、艺术硕士(电影)(专硕)研究生。
中戏22招生计划:



专一参考书目:



👉 中戏22招生简章,扫描下方二维码即可查看:

👉🏻 决战最后2个月丨阁楼押题班 👈🏻
03 南京艺术学院
南京艺术学院 影视学院 招收 戏剧与影视学(学硕)、电影(专硕)研究生。
南艺22招生计划:


👉 南艺22招生简章,扫描下方二维码即可查看:

👉 南京艺术学院戏剧与影视学20年真题
👉 南京艺术学院戏剧与影视学经验贴
👉🏻 决战最后2个月丨阁楼押题班 👈🏻
04 山东艺术学院
山东艺术学院 传媒学院 招收 戏剧与影视学(学硕)研究生。
山艺22招生计划:

考试大纲:
向上滑动阅览
735《视听语言》考试大纲
一、考试目的
本考试旨在全面考察考生对影视视听语言基本概念、重要理论、艺术手法的掌握程度。
二、考试基本要求
1.掌握影视艺术画面造型语言、镜头形式、声音元素各类视听语言的类型、特点与功能,并能融会贯通,学以致用;
2.掌握影视艺术视听语言的各类修辞功能,对影视视听语言理论有深刻且系统的分析和思考;
3.能从视听语言的高度借助专业理论对影视作品进行深入剖析。
三、考试内容
第一章  画面造型语言第一节 景别的划分方法,各自的画面造型特点、叙事的表现功能
第二节  短焦、中焦、长焦镜头的画面造型特点和电影中的应用
第三节 角度的类型,各自的画面造型特点、叙事的表现功能
第四节 构图的意义、要素和基本形式
第五节 色彩的基本常识,色彩的情绪性,有哪些色彩手段
第六节 不同光源、光线角度、光线性质的画面造型效果
第二章  镜头形式第一节  固定镜头含义及功能第二节  运动镜头类型及功能第三节  长镜头含义、种类、美学特征及功能第四节 场面调度类型及功能
第三章 分镜头脚本的撰写
第一节 分镜头的原理
第二节 四种不同类型的视点
第三节 撰写分镜头脚本的基本方法
第四章 剪辑和蒙太奇第一节 剪辑的意义、功能第二节 作为叙事的剪辑形式——经典剪辑的类型及效果第三节 苏联蒙太奇理论、类型及特征
第四节 风格化剪辑类型及功能第五章 声音与声画关系第一节 影视声音的特性
第二节 影视声音的分类及其功能第三节 声画关系类型及其功能第六章 影片视听语言的分析第一节 视觉设计的功能
第二节 结构与影片的时空关系
第三节 电影语言的不同风格
第七章 电视节目的视听语言第一节 类型化的电视视听语言
第二节 纪实类电视节目的视听语言特征
第三节 电视综艺节目的基本类型和视听语言特点第四节 电视综艺晚会的机位设置特点和切换规律
向上滑动阅览
836《影视艺术史》考试大纲
一、考试目的
本考试旨在全面考察考生对电影艺术、电视艺术的发展历史、经典作品以及重要理论的掌握程度。
二、考试基本要求
 1.掌握电影艺术、电视艺术的发展阶段、阶段特征、重要类型、重要作品以及流派特点。
 2.掌握影视艺术发展的基本规律,对影视理论有深刻且系统的分析与思考。
 3.能够站在影视艺术发展史的高度借助专业理论对影视作品、影视现象加以评论。
三、考试内容
(一)外国电影史
1.电影的诞生
(1)电影的起源
(2)卢米埃尔兄弟的“活动电影”
(3)乔治·梅里爱的“戏剧电影”
(4)欧洲的两种倾向
2.电影叙事形式的发展
(1)鲍特及影片《火车大劫案》
(2)格里菲斯的电影叙事观念
(3)美国默片“喜剧片”叙事
(4)查尔斯·卓别林的喜剧观念
3.欧洲先锋派电影运动
(1)法国印象主义心理叙事和超现实主义倾向的各种流派
(2)德国表现主义和现实主义倾向的美学追求
(3)前苏联蒙太奇学派的理论与实践的美学探索(4)20年代记录主义电影的发展
4.美国好莱坞“黄金时代”
(1)声音进入电影
(2)好莱乌的电影企业及制片政策
(3)类型电影观念及其模式
(4)奥逊·威尔斯的《公民凯恩》
5.法国诗意现实主义
(1)法国诗意现实主义的先驱
(2)诗意现实主义的发展
(3)写实主义大师让·雷诺阿
(4)诗意现实主义的贡献及误识
6.前苏联社会主义现实主义
(1)社会主义现实主义的提出和声音进入苏联电影
(2)转向社会主义现实主义的电影创作
(3)社会主义视实主义电影创作的高潮期
(4)社会主义现实主义的新发展
7.意大利新现实主义(1)新现实主义电影产生的背景
(2)作者与作品、风格与理论
(3)新现实主义的美学特征
(4)新现实主义的继承人们的演变
8.东方民族电影的勃兴
(1)东方民族电影阐析
(2)日本电影的兴起与发展
(3)印度电影的独特发展
(4)韩国电影的中兴与发展
9.法国“新浪潮”与“左岸派” 
(1)“新浪潮”——划时代的作者电影
(2)“新浪潮”在创作上的主要特征
(3)“左岸派”——现实主义的革命新派
(4)“左岸派”在创作上的主要特征
10.新好莱坞电影与美国大片时代
(1)新好莱坞电影所产生的背景
(2)新好莱坞时期的电影创作
(3)全球化时代下美国电影的类型化探索
(4)好莱坞大片在创作上的主要特征
11.高科技时代下的欧洲艺术电影(20世纪90年代——)
(1)新德国电影的创作与四大导演
(2)法国新生代电影
(3)阿尔莫多瓦及西班牙新电影
(4)丹麦“DOGMA95”电影流派
12.高科技时代下的亚洲国家电影(20世纪90年代——)
(1)伊朗电影发展概况
(2)韩国电影发展概况
(3)日本电影发展概况
(4)印度电影发展概况
13.世界电影热点话题与现象级影片分析
(1)热点话题探讨
(2)现象级影片分析
 (二)中国电影史
1.“影戏”——中国电影的奠基
(1)中国电影萌芽阶段
(2)“影戏”传统的形成
(3)市民电影的末流
(4)新文人的旧电影
2.30年代电影
(1)左翼电影运动的兴起和发展
(2)现实主义与左翼电影剧作中的两种风格
(3)蔡楚生、吴永刚、孙瑜、沈西苓、袁牧之的电影创作
(4)有声电影的探索与发展
3.抗战及战后电影
(1)抗战时期的电影区域性发展
(2)孤岛电影的主要特征与影响
(3)战后电影的新格局
(5)“昆仑”公司的发展与艺术成就
(4)“文华”与非主流电影的艺术探索
4.“十七年”中国电影
(1)“十七年”中国电影的发展轨迹
(2)“十七年”电影各个时期的艺术特点
(3)“十七年”中国电影的主导样式
(4)“十七年”电影创作中存在的问题
5.“文革”时期的中国电影
(1)《纪要》的发表以及江青对中国电影的全盘否定
(2)“三突出”的创作原则及样板戏电影
(3)故事片的创作概况
6.“新时期”中国电影
(1)探索时期的中国电影(1976-1992)
(2)市场化时期的中国电影(1992-2001)
7. 新世纪中国电影
(1)中国电影的全球化境遇
(2)大片策略与类型化道路
(3)新生代导演及其代表作品
(4)纪录电影的勃兴
(5)当下电影热点话题与现象级影片分析
 (三)外国电视史
1.电视艺术的早期形态(20世纪30-50年代)(1)电视的发明
(2)电视艺术的形成
(3)影视艺术的交互影响
2.电视艺术的蓬勃发展(20世纪60年代--)(1)世界电视业的繁盛及电视艺术的发展
(2)美国电视艺术
(3)英国、日本等国的电视发展状况
3. 高科技时代的电视艺术(20世纪90年代--)(1)互联网与电视艺术的变革
(2)多媒体与电视艺术的变革
(3)融媒体与电视艺术的变革
(四)中国电视史
 1.广播电视新闻
(1)广播新闻的传统
(2)电视的“新闻纪录片时代”
(3)发展与改革
(4)新环境、新问题
(5)当下新闻热点话题与现象级新闻节目分析
2.电视剧
(1)漫长的童年时期
(2)发展与繁荣
(3)走向电视市场
(4)新媒介与全球传播
(5)重要导演、重要作品与重要电视剧类型分析
(6)当下电视剧热点话题与现象级电视剧分析
3.纪实类节目(电视纪录片)
(1)社会教育的传统
(2)专栏节目的发展
(3)纪实节目的成熟
(4)重要导演、重要作品与重要纪实类电视节目类型分析
(5)当下纪实类电视节目热点话题与现象级节目分析
4.电视综艺
(1)电视文艺传统
(2)电视综艺创新
(3)重要电视综艺节目类型分析
(5)当下电视综艺热点话题与现象级综艺节目分析
(五)影视批评理论与影视传播
1.影视批评理论
(1)爱因汉姆的视觉论
(2)爱森斯坦极其蒙太奇学说
(3)巴赞的美学视野
(4)作者论
(5)类型研究
(6)电影符号学
(7)精神分析学
(8)性别研究
(9)明星研究
2.影视文化传播
(1)影视文化传播的特征
(2)影视文化传播的媒介
(3)影视文化传播的过程
3.新媒体与影视传播
(1)新媒体的发展历程与趋势
(2)新媒体与影视艺术创作
(3)新媒体与影视文化传播
历年录取情况:
2021年
动画艺术理论研究1人;
影视艺术理论研究录取7人;
影视传媒管理研究录取6人;
电影学研究录取9人。
2020年
动画艺术理论研究3人;
影视艺术理论研究录取5人;
影视传媒管理研究录取4人;
电影学研究录取8人。
阁楼说:
山艺戏剧与影视学调整了考试科目及考试内容,21年影视艺术理论研究、影视传媒管理研究、电影学研究三个方向的专二各不相同,22年三个方向都考836 影视艺术史,并且调整了考试大纲,增加了考试内容。
根据大纲判断,电影部分的参考书目为:北电小灰皮(这两本书,阁楼在今年上半年安排过免费带读,也整理有思维导图和笔记,私信学长即可领取)、《中国电影史》(李少白)、《世界电影艺术发展史教程》(王宜文)、《电影理论基础》(陈晓云)等。
专一735 视听语言的参考书目为《影视视听语言》(张菁、关玲)。
第一年更改考纲的话,通常出题都会贴近于考试大纲及参考书目,稳住,踏实复习。
👉 山艺22招生简章,扫描下方二维码即可查看:

👉 山东艺术学院戏剧与影视学20年考研真题
👉🏻 决战最后2个月丨阁楼押题班 👈🏻
05 东北师范大学
东北师范大学 传媒科学学院(新闻学院) 招收 戏剧与影视学(学硕)研究生。
东北师大22招生计划:

参考书目:
《艺术学概论》(彭吉象)
《影视语言》(关大我)
《电影概论》(杨远婴)
《中国当代广播电视文艺学》(张凤铸)
《世界电影艺术发展史教程》(王宜文)
《中国电影史》(钟大丰等)
《中外广播电视史》(郭镇之)
《中国电视艺术发展史教程》(黄会林)
👉 东北师大22招生简章,扫描下方二维码即可查看:

👉🏻 决战最后2个月丨阁楼押题班 👈🏻

更多艺研院、中戏、南艺、山艺、东北师大考研信息、历年真题等,可加学长微信领取,也可以进微信群哈:

2022电影考研择校
(点击校名即可查看)
· 艺术类:北京电影学院、中国传媒大学、电影资料馆、艺术研究院、上海戏剧学院、南京艺术学院、山东艺术学院、中国美术学院
· 985:北大、北师大、中国人民大学、南京大学、武汉大学、厦门大学、重庆大学、中山大学、华东师范大学
· 211:上海大学、西南大学、西北大学、暨南大学、南京师范大学、湖南师范大学、陕西师范大学、辽宁大学
· 双非:上海师范大学、 山东师范大学、浙江师范大学、杭州师范大学、湖南工业大学、天津工业大学、西北师范大学、山西师范大学、河北大学、福建师范大学、河北科技大学、四川师范大学、安徽师范大学、扬州大学
更多院校更新中……
· THE END ·
这是电影学考研阁楼的 第 145 篇 文章
到顶部