22招生信息丨川师大、辽师大、哈师大、安师大、西建大、天工大、河北科技、青岛科技



 #   往期推荐
👉 冲刺阶段,高效复习指南
👉 探班丨看看你的复习进度答疑计划(上)
22电影考研信息:
👉 北电、中传、资料馆、上戏、国美
👉 北大、北师大、南大、重大
👉 厦大、中山、华师大
👉 武大、上大、暨大、南师大、西北
👉 人大、西南、湖师大、陕师大、辽大、海大
👉 上师大、湖工大、山西师大、浙师大、杭师大
👉 艺研院、中戏、南艺、山艺、东北师大
👉 深大、广大、河大、扬大、山东师大、西北师大、天师大、福师大
01 四川师范大学
四川师范大学 影视与传媒学院 招收 戏剧与影视学(学硕),戏剧、电影、广播电视(专硕)研究生。
川师大22招生计划:

👉 川师大22招生简章,扫描下方二维码即可查看:

02 辽宁师范大学
辽宁师范大学 影视艺术学院 招收 戏剧与影视学(学硕)、广播电视(专硕)研究生。
辽师大22招生计划:

考试大纲:
向上滑动阅览
720《中外影视史与作品分析》
注意:本大纲为参考性考试大纲,是考生需要掌握的基本内容。
考试要求:
全面了解中外影视史的发展历程,掌握重要影视现象、影视作品与社会文化之间的关系,能够对具体影视作品进行微观分析和宏观读解。
主要考察知识点:
一、中外电影史
1、西方电影的发展历程及其特点
2、中国电影的发展历程及其特点
3、重要电影运动和流派
4、重要电影创作者
5、世界主要电影类型
6、当代中国及世界电影重要创作现象
二、中外电视史
1、世界电视诞生与发展历程及现状
2、中国电视发展历程的阶段划分及特征
3、电视艺术分类及其特点
4、当代中国及世界电视重要创作现象
三、影视艺术前沿
1、影视艺术创作、传播现状分析
2、影视艺术的艺术性与技术性的关系
3、影视艺术的艺术性与商业性的关系
4、影视艺术审美文化与大众文化的关系
5、影视艺术的人文关怀与社会责任
参考书目:
1、周星,王宜文:《影视艺术史》,广西师范大学出版社,2005年。
2、胡智锋:《电视节目策划学·新世纪版 第2版》当代广播电视教程,普通高等教育十一五国家级规划教材,上海复旦大学出版社,2012年。


向上滑动阅览
828《剧本创作》
注意:本大纲为参考性考试大纲,是考生需要掌握的基本内容。
考试要求:
掌握影视编剧基础知识和剧作技巧,具有影视剧本的创意策划及创作实践能力,能够有效运用各种编剧技巧进行影视剧本创作。
主要考察知识点:
一、影视编剧的思维能力及素养
    强调影视编剧的创新思维及创意策划能力。
二、情节
    情节点、情节线、情节段落、主要情节模式的特点和设置,冲突、悬念、细节的重要作用及运用技巧。
三、人物
    人物与动作、人物关系设置、人物性格的生成方式、配角的作用及设置、人物分析与塑造、对白、独白和旁白的创作。
四、结构
    主要结构种类及特点、结构划分的具体环节等。
五、编剧技巧
    主题表达技巧、叙事风格技巧和叙事节奏技巧。
参考书目:
1、石竹青:《影视编剧基础》,辽宁师范大学出版社,2008年。
2、悉德.菲尔德:《电影剧本写作基础》,钟大丰、鲍玉珩译,中国电影出版社,2002年。
👉 辽师大22招生简章,扫描下方二维码即可查看:

03 哈尔滨师范大学
哈尔滨师范大学 传媒学院 招收 戏剧与影视学(学硕)、广播电视(专硕)研究生。
哈师大22招生计划:

参考书目:

👉 哈师大22招生简章,扫描下方二维码即可查看:

04 安徽师范大学
安徽师范大学 新闻与传播学院 招收 戏剧与影视学(学硕)、广播电视(专硕)研究生。
安师大22招生计划:

参考书目:



👉 安师大22招生简章,扫描下方二维码即可查看:

05 西安建筑科技大学
西安建筑科技大学 艺术学院、文学院 招收 戏剧与影视学(学硕)研究生。
西建大22招生计划:

参考书目:




👉 西建大22招生简章,扫描下方二维码即可查看:

06 天津工业大学
天津工业大学 人文学院 招收戏剧与影视学(学硕)、广播电视(专硕)研究生。
天工大22招生计划:


考试大纲:
向上滑动阅览
622 艺术学理论
一、考试的总体要求
      《艺术学理论》考试内容为艺术的基本原理与理论。本考试的特点是基础性强,要求考生理论联系实际,关注当代艺术的热点现象和动态。
 
二、考试的内容
(一)艺术的本质
1. 艺术的本质:审美的意识形态
2. 艺术的表现与再现
3. 艺术的特性
(1)形象性
(2)主体性
(3)审美性
(4)情感性
(5)形式感
4. 艺术的意义
5. 艺术体制
 
(二)艺术的发生发展
1. 艺术的起源
2. 艺术的发展
(1)文化系统中的艺术
(2)艺术与时代
(3)艺术的继承与革新
(4)艺术的民族性与世界性
(5)艺术的审美性与商业性
(6)艺术的审美性与技术性
(7)艺术发展与传播媒介的变迁
 
(三)艺术的创作
1. 艺术家
(1)创作个性
(2)艺术家的审美心理结构
(3)艺术家的生命在于创造
(4)艺术家的修养与能力
2. 艺术创作过程
3. 艺术创造心理
(1)形象思维与抽象思维
(2)艺术思维与科学思维
(3)直觉与灵感
4. 创作方法
(1)现实主义
(2)浪漫主义
(3)古典主义、自然主义、现代主义、后现代主义
5. 艺术风格与流派
(1)艺术风格
(2)艺术流派
(3)艺术思潮
 
(四)艺术作品
1. 艺术作品的种类
2. 艺术作品的构成
(1)艺术三层:符号层、形象层、意义层
(2)艺术作品的内容与形式
(3)艺术意象、艺术意境、艺术典型
 
(五)艺术的鉴赏批评
1. 艺术鉴赏:接受美学理论
2. 艺术批评:批评的视角与方法
 
(六)艺术的价值功能
1. 艺术世界的意义
(1)构成“艺术世界”的要素
(2)艺术的交流与沟通
(3)艺术传播
2. 审美认识功能
3. 审美教育功能
4. 审美娱乐功能
 
参考教材
1. 推荐教材
(1)彭吉象著:《艺术学概论》(第四版),北京大学出版社,2015年第1版。
(2)王一川主编:《艺术学原理(第二版)》,北京师范大学出版社,2015年第1版。
(3)叶朗《美学原理》,北京大学出版社,2009年第1版。
2. 推荐教材的使用方法
(1)如所选某一本教材中没有上述范围内的某一点内容,可从任何其他的艺术概论或美学教材中获取。
(2)对于同一问题,不同教材内的说法不尽相同,任选其中一种说法或综合各种说法均可。
 
三、基本题型
主要题型大致有:填空题、选择题、名词解释、简答题、综合论述题、作品综合分析题等。
四、考试方式
闭卷笔试,不需要任何辅助工具。考试时间为三小时。

向上滑动阅览
810 影视艺术综合
一、考试的总体要求
      《影视发展史》全面地考察了学生对于电视和电影艺术知识的掌握程度,并考核其是否具备进入硕士研究生学习的知识积累和专业能力。要求考生熟练掌握广播电视艺术学、电影学、影视文化与传播及新媒体等方面的知识,能够反映出相当的实践操作能力,并具备独立思考和拓展学习的能力。
 
二、考试的内容
 
广播电视艺术发展史论部分:
 
(一)广播电视艺术发展史
1. 中国广播电视发展历程的阶段划分及各个阶段的特征和标志性作品。
2. 世界广播电视发展简况及现状
(二)广播电视艺术基本理论
1. 广播电视艺术的界定
2. 广播电视艺术的分类及其界定
(三)广播电视艺术前沿理论
1. 广播电视艺术的创作、传播现状分析
2. 广播电视艺术审美文化与大众文化的关系
3. 广播电视艺术的艺术性与技术性的关系
4. 广播电视艺术的艺术性与商业性的关系
5. 广播电视艺术的媒介特质与艺术特质的关系
6. 广播电视艺术的社会责任
(四)广播电视艺术创作
1. 作品创作的创意与策划
2. 作品创作的构思与艺术手法
3. 作品创作的环节与规律
4. 作品创作的内容与形式
5. 作品创作的意义与社会效果
6. 作品创作的趋势
 
电影艺术发展史论部分:
 
(一)电影艺术发展史
1. 中国电影发展历程的阶段划分及各个阶段的特征、重要导演和标志性作品。
2. 世界电影发展历程的阶段划分及各个阶段的特征、重要导演和标志性作品。
(二)电影艺术基本理论
1. 电影艺术的界定
2. 电影艺术的分类及其界定
3. 电影艺术的特性
4. 蒙太奇理论
5. 经典好莱坞电影的商业美学和类型化创作模式
6. 现代主义和先锋派电影美学
7. 长镜头、场面调度和写实主义理论
8. 电影“作者论”
9. 结构主义和电影符号学
10. 后现代主义语境和精神分析、女权主义、后殖民主义、意识形态分析、明星研究、文化研究等
11. 数字化对电影艺术的影响
12. 中国电影理论
(三)电影艺术前沿理论
1. 电影艺术的创作、传播现状分析
2. 电影艺术审美文化与大众文化的关系
3. 电影艺术的艺术性与技术性的关系
4. 电影艺术的艺术性与商业性的关系
5. 电影艺术的媒介特质与艺术特质的关系
6. 电影艺术的社会责任
(四)电影艺术创作
1. 作品创作的创意与策划
2. 作品创作的构思与艺术手法
3. 作品创作的环节与规律
4. 作品创作的内容与形式
5. 作品创作的意义与社会效果
6. 作品创作的趋势
 
影视文化传播部分:
(一)影视文化传播的特征
(二)影视文化传播的媒介
(三)影视文化传播的过程
 
新媒体与影视部分:
(一)新媒体的发展历程与趋势
(二)新媒体与影视艺术创作
(三)新媒体与影视文化传播
 
下列重要艺术门类的特征;体裁、类型、形态;主要功能;审美特征及独特性;重要人物(名家)、代表作品(名作)及主要流派;创作规律及特点;作品的分析与读解
(一)音乐艺术
(二)戏剧艺术
(三)戏曲艺术
(四)舞蹈艺术
(五)美术艺术
(六)艺术设计
 
参考教材
 1. 推荐教材:
(1)黄会林等著:《中国电视艺术发展史教程》,北京师范大学出版社,2006年第1版。
(2)胡智锋等著:《电视艺术新论》,中国社会科学出版社,2016年第1版。
(3)杨远婴主编:《电影概论》,北京联合出版公司,2017年第2版。
(4)王次炤主编:《艺术学基础知识》,中央音乐学院出版社,2006年第1版。
2. 推荐教材的使用方法:
(1)如所选某一本教材中没有上述范围内的某一点内容,可从任何其他的相关教材中获取。
(2)对于同一问题,不同教材内的说法不尽相同,任选其中一种说法或综合各种说法均可。
 
三、基本题型
主要题型大致有:填空题、选择题、名词解释、简答题、综合论述题、作品综合分析题、策划题等。
四、考试方式
闭卷笔试,不需要任何辅助工具。考试时间为三小时。
👉 天工大22招生简章,扫描下方二维码即可查看:

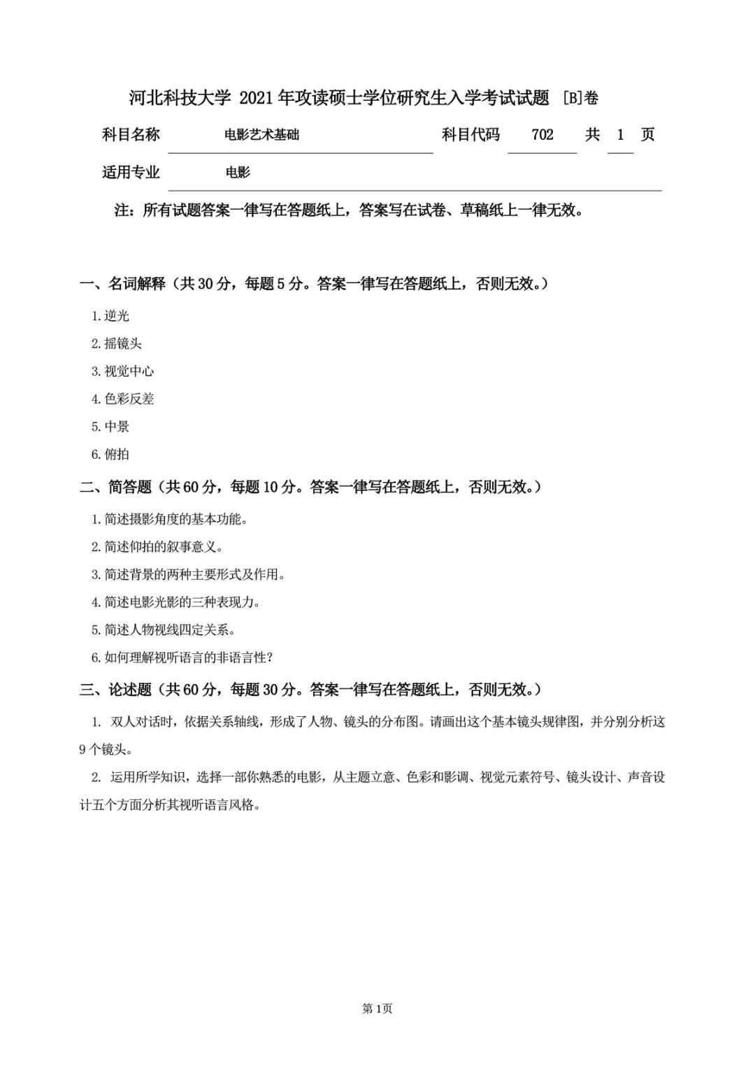
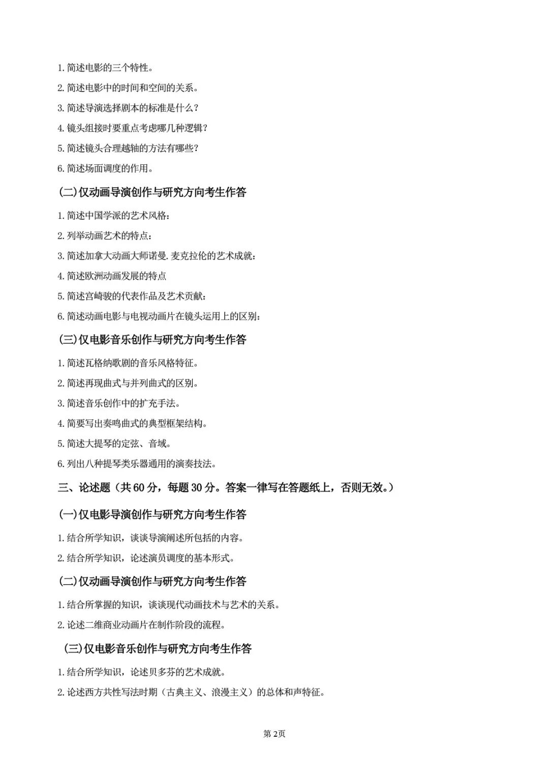
07 河北科技大学
河北科技大学 影视学院 招收 电影(专硕)研究生。
河北科大22招生计划:

参考书目:


21真题:
向上滑动阅览



👉 河北科大22招生简章,扫描下方二维码即可查看:

08 青岛科技大学
青岛科技大学 传媒学院 招收 戏剧与影视学(学硕)、广播电视(专硕)研究生。
青岛科大22招生计划:


参考书目:


👉 青岛科大22招生简章,扫描下方二维码即可查看:

👉🏻 决战最后2个月丨阁楼押题班 👈🏻

更多川师大、辽师大、哈师大、安师大、西建大、天工大、河北科技、青岛科技考研信息、历年真题(部分院校有)等,可加学长微信领取,也可以进微信群哈:

2022电影考研择校
(点击校名即可查看)
· 艺术类:北京电影学院、中国传媒大学、电影资料馆、艺术研究院、上海戏剧学院、南京艺术学院、山东艺术学院、中国美术学院
· 985:北大、北师大、中国人民大学、南京大学、武汉大学、厦门大学、重庆大学、中山大学、华东师范大学
· 211:上海大学、西南大学、西北大学、暨南大学、南京师范大学、湖南师范大学、陕西师范大学、辽宁大学
· 双非:上海师范大学、 山东师范大学、浙江师范大学、杭州师范大学、湖南工业大学、天津工业大学、西北师范大学、山西师范大学、河北大学、福建师范大学、河北科技大学、四川师范大学、安徽师范大学、扬州大学
更多院校更新中……
· THE END ·
这是电影学考研阁楼的 第 148 篇 文章
到顶部