阁楼丨23级戏剧考研全程班


 
阁楼是最接近天空的地方,希望在这里,大家能触摸天空,获得自由。
福利:后台回『 戏剧班 』,按照提示操作,即可获取全国30余所院校历年真题及中国话剧史、中国戏曲史思维导图噢!
我们这个名为“电影学考研阁楼”的平台,要开戏剧全程班了!
每次在这个时候,我们总是不得不解释一下——
“ 关于一家电影考研机构
开了戏剧全程班这件事 ”
事情很简单:自2018年从事考研辅导以来,阁楼就同时辅导电影和戏剧。也就是说,今年不仅是我们辅导电影考研的第五年,也是我们辅导戏剧考研的第五年。
往年辅导的学员里,不仅有南大学硕第一名、厦大第一名、人大戏剧戏曲学第一名、武大专硕第二名,南大专硕、武大学硕等专业也有多名学员上岸!




22级部分已录取同学
我们的22级戏剧学员,不仅在传统的优势院校——南大、武大、厦大——取得了优异成绩,也开始在其他考察戏剧的院校——上海戏剧学院(戏剧学硕)、广西大学(戏剧专硕)、山西师范大学(戏剧与影视学)、兰州大学(艺术学理论)、山西大学(艺术学理论)等崭露头角。
透明2全程辅导规划
01
如果你有关注我们的电影全程班,想必会对戏剧全程班的课程设置感到非常亲切。
对的,我们沿用了电影全程班的规划,设计出这套戏剧课程:

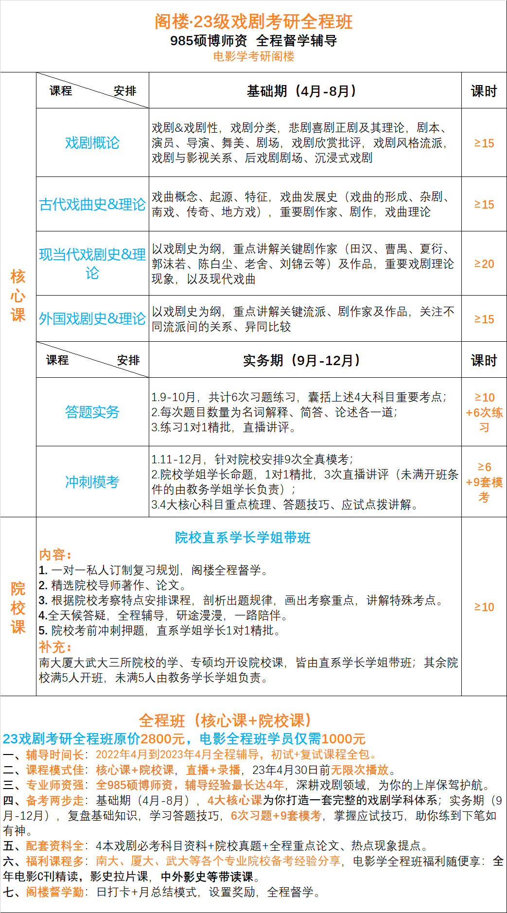
(1)课程模式:核心课+院校课
核心课:由六门课程构成——
①基础期课程(4-8月)由戏剧概论、中国古代戏曲史&理论、中国现当代戏剧史&理论、外国戏剧史&理论四门课程构成;
②实务期课程(9-12月)由答题实务、冲刺模考两门课程构成。
院校课:由院校直系学姐学长带班,主要内容有三个方面——
①1V1制订备考计划,定期监督、检查完成情况;
②针对院校考试特点进行教学,院校导师著作、论文,出题风格、真题等等;
③时刻待机答疑,学习上的任何问题,都可以在学姐学长那得到解答,如果不行的话,还可以问核心课老师和教务老师!
(2)课程亮点:与电影全程班双剑合璧
报考南大、武大、厦大的同学都很头疼的事情是,这三所院校的试题,戏剧、电影各占一半,复习起来非常棘手。无论是戏剧还是电影,都是一门庞杂的学科,这无疑加大了备考的难度。
并且,戏剧的知识,不是几个小时十几个小时的课程就能够讲清楚、学明白的。所以,我们在推出电影全程班的基础上,设计了这套戏剧全程班,双剑合璧!
在冲刺模考阶段,9次模考都将由院校学姐学长出题、批改、讲解,以真题的标准出题,戏剧、电影试题都有,切合院校招生考试情况!院校课学长学姐也将同时指导学员的戏剧、电影的复习。
另外,电影全程班学员报名戏剧全程班仅需1000元。即报名电影全程班+戏剧全程班,享受“合报优惠”,仅需3800+1000=4800元。
(3)课程升级:面向全国院校
与去年不同,今年我们对课程进行了升级,即在面向南大、武大、厦大等院校的基础上,扩大了课程的适用性。
力图让课程囊括上海戏剧学院、上海师范大学戏剧学硕专硕、广西大学戏剧专硕、上海大学戏剧戏曲学、西北大学戏剧戏曲学、山西师范大学、兰州大学艺术学理论、山西大学艺术学理论等戏剧考点。
当然,除了核心课程的升级外,关键还在于院校课的加入,使课程的适用性、教学的针对性得以进一步强化。
透明2  硕博师资团队
02
除了课程规划方面的优化,今年我们也进一步升级了课程师资团队——
小禅学姐-古代戏曲史&理论
中山大学博士,南京大学戏曲学硕士。所参与国家级大创项目成功以优秀结项,已有戏曲学专著出版,并在戏曲国际学术会议上发表多篇文章。专攻中国古代戏曲史与戏曲理论,擅长通过逻辑思维搭建知识结构,具有丰富的应试经验。
伯克学姐-现当代戏剧史&理论
南京大学戏剧硕士,四年考研辅导经验,总分第一名录取。论文发表于《东吴学术》(CSSCI扩展版)、《电影文学》(北大核心)等刊物上,曾获第十二届长三角戏剧影视研究生论坛优秀论文奖等。曾参与英国皇家莎士比亚剧院-伯明翰大学-凤凰传媒集团举办的“莎剧演出与翻译”工作坊,德国人民剧院戏剧构作塞巴斯蒂安·凯撒德国表现主义戏剧工作坊,德国邵宾纳剧院首席戏剧构作“经典的当代剧场改编”工作坊等。
小野学姐-戏剧概论
厦门大学戏剧与影视学硕士,专业课均130+,高分上岸。戏剧基础扎实,理论知识丰厚,课堂氛围轻松愉快。具有丰富的授课经验,不但辅导多名学员成功圆梦厦大戏影硕士,其中更有第一名上岸的学员。
板牙学长-外国戏剧史&理论
武汉大学戏剧硕士,本科就读于985院校。擅长理论与实践相结合,参与创作、演出民族歌剧《有爱才有家》并入选“中国民族歌剧传承发展工程”重点扶持剧目进行全国巡演。改编音乐剧作品,获湖北省大学生艺术节戏剧类(专业组)一等奖。曾在省级学术期刊发表论文,现有多篇学术论文正投送核心期刊审稿。
透明2  常见问题解答
03
(1)戏剧全程班什么时候开课,有效期是多久?
全程班由“核心课+院校课”构成,核心课主要由基础课、实务课构成。基础班从4月份准备上课,至8月份结束。实务课9月份开课,9-10月共6次习题练习,一对一批改,集中讲评;11-12月共有9套模考卷,一对一批改,安排有3次讲评。所有课程都采用CCtalk直播+录播的形式,2023年4月30日(复试调剂基本结束)前可无限次观看。
(2)戏剧全程班有1V1择校、督学、答疑等吗?
有的,戏剧全程班和电影全程班享有同样的1V1择校、督学、答疑福利。简单来说,就是同样享有定期的1V1沟通;“日打卡+月总结模式”;每月一次班会,总结学习情况、提交学习总结、布置下个月复习任务、检查大家的听课记录以及作业完成情况,等等。具体可参考:阁楼丨23级电影考研全程班
(3)我现在报电影全程班,可以加1000元报戏剧全程班吗?
当然可以。无论你什么时候报电影全程班,报了之后,都仅需1000元,即可报名戏剧全程班。反之亦然:先报戏剧全程班,之后再报电影全程班,也可以享受“合报优惠”。
阁楼·23级戏剧考研全程班
报名方式
👇 长按识别二维码 👇

早鸟价 2300元 原价2800元
(早鸟价截止至2022年4月30日23:00)
(课程支持分期,详情请咨询布丁学姐)
提示:
1.@已报名电影全程班学员,请先联系布丁学姐,设置优惠券后报名。
2.@所有同学,报名成功后,请将订单截图发给布丁学姐or柚子学姐。
退课协议:
1. 报课7日内,可申请全额退款,在CCtalk平台即可操作。
2. 报课超过7日,请联系布丁学姐,按如下公式退课:退课金额=实际报名费用-服务费500元-实际报名费用*(课程实际发生天数/243天)。
3. 其他说明:
①23级课程(不算复试)自2022年4月26日正式开始,至2022年12月25日结束,总计243天服务周期。
②课程实际发生天数的计算方法是:退课日期-2022年4月26日;即2022年4月27日为1天;以此类推。
③退课后将移除相应CCtalk课程群、微信群等课程服务平台,所有课程无法回听,还望见谅。
④请仔细阅读退课协议,报课即默认同意。
课程咨询,布丁学姐 or 柚子学姐:

福利:后台回『 戏剧班 』,按照提示操作,即可获取全国30余所院校历年真题及中国话剧史、中国戏曲史思维导图噢!

👆 阁楼丨23级电影考研全程班 👆
核心课≥170课时 直系学长姐带班
戳此查看
· THE END ·
这是电影学考研阁楼的 第 197 篇 文章
到顶部