定了!郑州市放宽皮卡进城限制 又一省会皮卡解禁



早在今年6月,“河南省会郑州有意向放宽皮卡进城限制”的消息便已在业内盛传,此前,中国皮卡网获得的一份相关文件显示,郑州拟大幅度取消排放标准为国四及以上的皮卡进城限制,根据知情人士透露,这一消息基本属实,自此,业内外对郑州皮卡解禁一事更为期待。
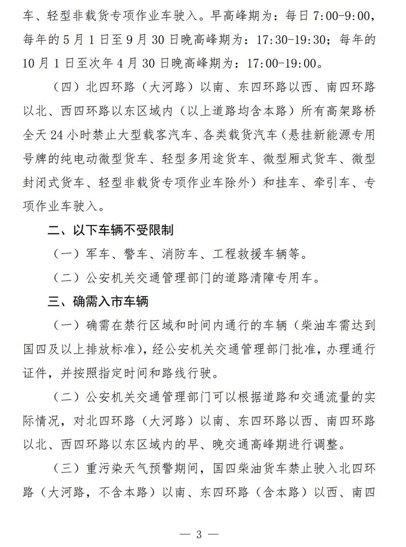
近日,正式文件终于发布!郑州市生态环境局、公安局、交通运输局等五局联合发布《关于市区道路交通管制措施的通告》,通告显示,自2021年9月1日起,郑州大幅度取消排放标准为国四及以上的皮卡进城限制,除三环内高峰时期(早7:00-9:00,晚17:00-19:00或17:30-19:30)有所限制,其他路段及时间段均不限行。至此,郑州皮卡解禁的政策靴子终于落地,又一省会城市加入皮卡解禁阵营。



同时,根据此前消息显示,此次有意放开通行的车辆主要为皮卡,在规则上要求车辆的行车证上登记信息为“轻型多用途货车”,也就是说,车本信息登记为轻型货车或是轻型栏板货车的仍受约束。现阶段,若有皮卡车主车本信息填写不准确的,可以向当地交管部门提交更改申请。

郑州市皮卡解禁与当地一位车主王谦紧密相关,在3月中旬有皮卡车主进城区被罚后,王谦先后通过诉讼、座谈会等多种方式,将郑州交管部门、部分皮卡车企负责人及皮卡车主等召集到一起,针对产业、车主乃至投资环境等进行深入谈话,推动管理部门对皮卡有了全新的认识与理解,进而促使郑州加快了放开皮卡进城限制的步伐,也发挥了河南作为解禁先头兵及生产企业大本营,在皮卡解禁上的引领示范作用。

2020年以后,随着皮卡乘用化、智能化趋势的增强,皮卡固有的工具车形象得到了极大颠覆,皮卡解禁政策也从三四线城市逐渐向一二线城市转移。继2020年多个省会城市解禁皮卡之后,2021年至今,9地发布放宽皮卡进城的通知,安徽、广西、湖南、福建、贵阳等皮卡核心消费省份纷纷迈出解禁第一步,“为皮卡政策松绑”已经成为行业共识,皮卡解禁的星星之火也已成燎原之势。
政策全文如下:




“更多精彩,请浏览皮卡网小程序”



到顶部