你的皮卡还是皮卡吗?《多用途货车通用技术条件》重点信息解读



前不久,国家市场监督管理总局(国家标准化管理委员会)发布公告,批准包含《多用途货车通用技术条件》(以下简称《条件》)在内的多项国家标准。这个消息一石激起千层浪,让很多皮卡用户看到了希望。但与此同时,也有不少自媒体、网红存在误导大众的情况,把《条件》误读成“皮卡改为乘用车”、“皮卡取消15年强制报废”等消息。
虽然《条件》已经被批准了,并会在明年5月正式实施,但这个文件的最终定稿至今仍然没有发布。中国皮卡网通过与相关部门进行沟通了解,获取到了最接近发布的版本。那么在将来,你的皮卡还能算作皮卡吗?我们就来抢先解读一下《条件》中的一些细则,各位卡友可以作为参考。
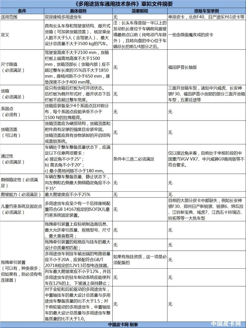
1.多用途货车的定义:
在《条件》的最开始就明确说明了其适用范围,是双排座椅多用途货车,也就是说,单排皮卡不在多用途货车的范围内。这个范围杀伤力相当强,很多单排皮卡车型都被排除在外了,比如北京F40等自主品牌单排皮卡,还有一些平行进口的车型,诸如日产途乐Y61皮卡等均被排除在外。


然后,才是多用途货车的明确定义。其实在很多解禁城市的通知中已经有所提及,大致上已经形成了共识。而在这个文件中明确定义为:
具有长头车身和驾驶室结构、敞开式货箱(可加装货箱顶盖)、核定乘坐人数不大于5人(含驾驶人)、最大设计总质量不大于3500kg的汽车。
注:长头车身是指一半以上的发动机长度位于车辆前风窗玻璃最前点以前(纯电动汽车除外),且转向盘的中心位于车辆总长的前1/4部分之后。
定义的前半部分很好理解,大致说明了皮卡拥有车头、座舱和货箱三大部分,并且总重量不能超过3.5吨。而备注才是重点。
首先,备注的前半句可以理解为发动机必须在车头,并且不能侵入驾驶室太多。一些微卡发动机会有在前排座椅下方的,有些还是中置发动机,这种被排除在外。

五菱荣光微卡
其次,在前面的基础上,车头还必须足够长,这样才能达到方向盘要设计在车辆总长的前1/4之后。还有一种理解方法,如果车头做的很短,那么方向盘的位置必定很靠前,按照比例来算的话,整车就要做的相对很短,才能符合方向盘位置在车身1/4部分以后的造型。
这个定义中,比例很重要,约束了皮卡不能做成微面魔改的造型,或者是货箱过长的造型,让皮卡看上去更像是一款标准的皮卡。而这一点也让皮卡与微卡划清了界限。
2.尺寸限值(必须满足):
驾驶室高度不大于2100 mm,货箱栏板上端离地高度不大于1500 mm,货箱顶部长(货箱内部)应不超过整车长度的35%且不大于1850 mm,座椅间距不小于650 mm,座垫深度不小于400 mm等。

这一规定主要是针对乘坐空间以及货箱尺寸的要求,尤其是货箱部分限值更加严格,不仅应该小于整车长度的35%,还要小于1850mm。从数值方面来说,那些超长货箱的车型基本上都被排除在外了,但这种车型很少。以现款在售车型举个例子,福田萨普长轴版车型的货箱尺寸为2020mm,整车长度5635mm,货箱约占整车尺寸的35.8%,所以在货箱尺寸上这款车基本上已经被“除名”了。而在高度方面,在售皮卡基本上都符合要求。

福田萨普长轴版
另外值得注意的一点,在此次接近公布的版本中,并没有出现在征求意见稿中提出的“装载质量应不大于500kg”这个要求,或许意味着将来的皮卡车型将不会再限制装载质量,这对皮卡用户来说是个好消息。
3.货箱尾门(必须满足):
除了货箱长度有规定以外,货箱栏板的开启方式也有严格规定。文中明确表明:应只有货箱后栏板为可开闭状态。后栏板为侧开形式时,敞开状态下后栏板不应超过整车宽度。这个规定就把三面开货箱车型全部排出在外了,例如在售车型中的中兴威虎、长安神骐F30部分三面开货箱车型,以及前段时间异常火爆的五菱征途等。

中兴威虎三面开货箱车型

长安神骐F30三面开货箱

五菱征途
另外,也有部分车型尾门采用侧开形式,敞开状态下不能开的太大,应该在整车宽度内,所以应该会配备对应的限位机构。这种尾门代表车型有勇士皮卡以及海外配备多功能尾门的Ram 1500部分车型,基本也都满足要求。

北汽勇士皮卡

RAM 1500多功能尾门
4.系固点(必须有):
货箱应装备至少4个系固点且对称分布,每个系固点应能承受不小于1500N的拉拽载荷。这条要求是为了让货箱中的货物有可以固定的锚点,无论内外至少要有4个。此条标准比较容易满足,如果为了美观的话可以将锚点设置在车内。
5.货箱顶盖(可以有):
值得注意的是,在《条件》中明确规定了皮卡车型可以配备货箱盖这个配件,但有要求:货箱顶盖应为硬质结构,货箱顶盖和附件具有足够的强度且安装牢固。货箱顶盖应具有货物装卸的开启结构或盖锁系统。所以有了此项要求,以后的皮卡货箱盖在年检时或将不再有过于严格的要求。

长城炮越野皮卡原厂货箱盖
6.通过性(必须满足):
皮卡本身就具有越野属性,所以《条件》也对皮卡的通过性能有强制要求,规定如下:
车辆处于整车整备质量状态下,应满足以下任意两项要求:
a) 接近角不小于25°;
b) 离去角不小于20°;
c) 最小离地间隙不小于180 mm。
离地间隙这一点比较好满足,而接近角和离去角则会扼杀一部分皮卡。从最近几期工信部申报的皮卡来看,不满足接近角不小于25°而且离去角不小于20°的皮卡还是有一些的,比如中国重汽VGV VX7的接近角为20°不符合要求,中兴威狮G9商用版的接近角为23°等等。这些不符合要求的车型特点非常鲜明,要么就是拥有较低的离地间隙导致本身接近角就不够高,要么就是拥有过于厚重的保险杠,影响了接近角。不过此项要求只要符合其中两条即可。

中国重汽VGV VX7申报图

中兴威狮G9商用版申报图
7.侧倾稳定性(必须满足):
车辆在整车整备质量、静止状态下,向左侧和右侧最大侧倾稳定角应不小于35°。
8.爬坡能力(必须满足):
最大爬坡度应不小于25%。
以上这两点是对车辆行驶动态安全有所规定,而这些规定在数据方面只能依靠严格的测试才能检查,以肉眼是不能分辨的。注意一点,最大爬坡度为25%时,坡度约为14°。

9.儿童约束系统及固定点(必须满足):
既然皮卡现在一个个都在争做乘用级别的家用车,那么肯定会有小孩子乘坐的情况,所以《条件》对儿童约束系统及固定点的要求是强制性的,也就是说可以安装安全座椅,这也是我们愿意看到的。条文中明确规定:多用途货车应至少有一个后排座椅配置符合GB 14167规定的ISOFIX儿童约束系统固定装置。而目前的大部分皮卡中都缺失了这项功能,甚至包括了一些定位比较高端的皮卡,比如长安神骐F30、郑州日产新锐骐、锐骐6、纳瓦拉、江铃新宝典、域虎7、江西五十铃瑞迈、铃拓等等一大批车型。不过这项功能车企想要做出升级也比较简单,增加即可。

长城炮越野皮卡后排安全座椅插口
10.拖拽牵引装置(可以有,种类很多;但如果有,则必须有电连接器):
由于皮卡的多功能性以及强大的动力,所以用皮卡进行拖挂是很多皮卡消费者的玩法用法之一,包括拖挂房车或者是拖挂拖车等。而相关部门也想到了这一点,对皮卡的拖拽牵引相关要求规定的非常细致。

首先是皮卡这方面的配置要求,例如:
拖拽牵引装置上应标明制造商信息、最大允许牵引质量、规格型号、尺寸、最大垂直载荷;
拖拽牵引装置的规格应与挂车的最大设计总质量相匹配;
多用途货车到挂车输出端的电路容量应不小于20A,应装配符合GB/T 20718规定的12V13芯型电连接器。

长城炮越野皮卡拖车电源
这三点中最后一点值得注意,如果该车拥有拖挂资质,则必须带有挂车可以连接的电源接口,并且对接口的电路容量和连接器有强制要求,这一点是车企在出厂设计时要注意的。另外还有一些行驶性能方面的要求,如下:
列车最大爬坡度应不小于12%,并且多用途货车的驻车制动系统应能使列车在12%的上、下坡道上保持静止;
对于全轮和后轮驱动的多用途货车,中置轴挂车的最大设计总质量与多用途货车整备质量的比不大于1.5;对于前轮驱动的多用途货车,中置轴挂车的最大设计总质量与多用途货车整备质量的比不大于1.0。
这几点不仅是出厂设计时要注意,在消费者后期用车的时候也应该注意,尤其是挂车的最大设计总质量相关问题。全轮和后轮驱动的多用途货车普遍为非承载车身的皮卡,如果整备质量为2吨的话,那么它所拖挂的挂车最大设计总质量则不能超过3吨;而前轮驱动的皮卡一般为承载式车身皮卡,如果整备质量为1.7吨,那么它所拖挂的挂车最大设计总质量不能超过1.7吨。

总结:除了以上这些我们自己可以判定的方面,《条件》中还有很多需要使用专业仪器检测的功能以及参数等,而这些基本上都是需要厂家在出厂设计的时候就考虑到的。所以对生产企业来说,《条件》的出台也能让企业的产品更加规范化和统一化。

介绍了这么多,但要再次强调一下,目前我们所获取的这个《条件》只是接近即将发布的版本,最终确定的文件还要等官方通知。不过大家可以参考此文章,看看自己目前拥有的皮卡在明年5月1日之后还能不能够算作“正经的皮卡”。
“更多精彩,请浏览皮卡网小程序”



到顶部