皮卡解禁“先松后紧”?海南皮卡通行出现新变化



从2016年开始,全国各地皮卡解禁的节奏愈发快速。作为皮卡媒体人,关注各地解禁动态已经成了我工作的重要组成部分。最近,有很多卡友通过多种渠道给我们反馈了海南皮卡限行的问题,原本的皮卡天堂一夜之间怨声载道,到底是哪个环节出现了问题?

众所周知,近年来海南在国内皮卡市场的活跃度非常高,这与海南全省都不限制皮卡通行紧密相关,在此前颁布的货车限行条例中,海南特意标注皮卡车除外,为皮卡市场营造了宽松友好的政策环境,也刺激了海南皮卡销量,明显增长。
然而,在今年3月海口发布的最新货车限行规定中,皮卡不再是例外,而是与其他货车一样被纳入限行范围之内,同时,据中国皮卡网了解,今年下半年起,海口在城区多个路段加装摄像头,并大面积抓拍皮卡进城,给现有皮卡用户造成了极大困扰。
此前,海口对于皮卡的管控措施是这样的:

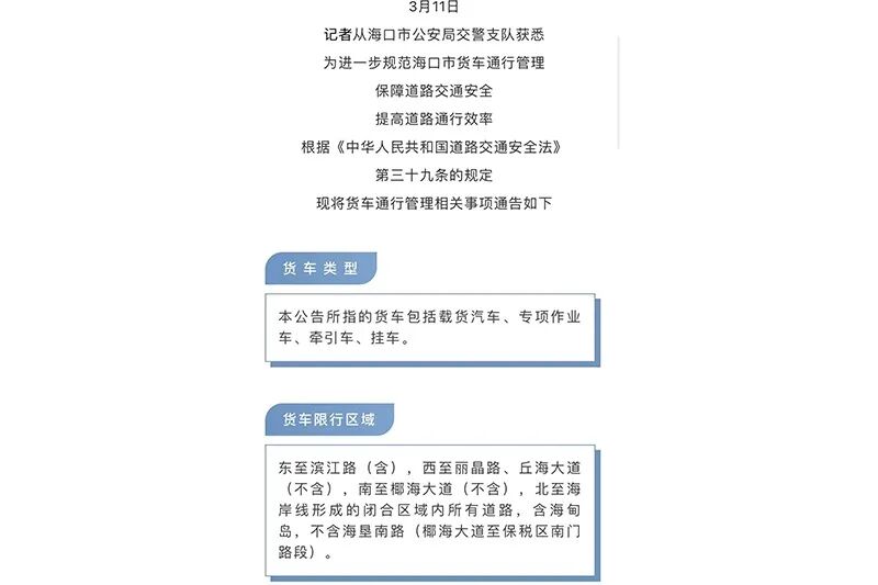
今年3月起,皮卡不再是例外,而是与其他货车一样限制进城:

去过海南的朋友都知道,海南岛很大,公路设施也十分完善,即使再偏僻的村庄也都修建了公路,与之相对应的就是略高于全国的汽油价格。从上世纪90年代开始,海南全省的公路开始免费让车辆通行,当地把公路养护费、管理费、通行费都列入到汽油价格当中,但是柴油的价格一直与全国处在同一水平线,在海南柴油车型占比更是在80%以上。
时间一晃过了20年,依靠着国家的大力扶持,海南当地经济得到了飞速发展,外来人口和车辆呈直线增长,不得已海南当地施行了乘用车摇号政策,但是对于皮卡当地并没有进行过多的限制。在众多契机下,柴油皮卡成为了很多当地人的购车首选,海南也成为了众多皮卡厂商必争之地,像我们比较熟悉的长城皮卡、江铃皮卡、郑州日产等主流皮卡品牌都在海南有着不错的销量表现。

现在海口突然的禁行,对当地车主造成了较大的影响与困扰,此前诸多用户因皮卡宜商宜家且不限通行而购车,如今却面临着无法出行的难题。值得一提的是,海南对待皮卡这样“先松后紧”的限行举措并非个例,郑州及北京都曾出现过类似情况,皮卡解禁政策的反复不仅伤害了用户的权益,更容易造成消费者对皮卡政策信任度的下降,不利于皮卡解禁政策的推进和国内皮卡市场的良性发展。
皮卡在国内虽然小众,但也拥有着大批用户及拥趸,是民生的一部分。因此,我们呼吁有关部门重视皮卡车主权益,响应国家政策号召,将皮卡解禁落到实处。目前,国产皮卡进入高速发展时期,国内皮卡文化也处于萌芽阶段,正需要政策给予更多支持,也需要相关部门、媒体以及车主共同努力,在基层皮卡认知、传播皮卡文化上多方位协同,只有这样,皮卡解禁政策才能全面落地实施。



到顶部