皮卡车技术标准今起生效!



  今天,万众期待的皮卡车技术标准——《多用途货车通用技术条件》正式生效!
  
  这是国内第一部针对皮卡制定的技术标准,不少卡友对标准内容依然一知半解,更不知道自己的皮卡是否符合要求,趁着实施的第一天,中国皮卡网再次给大家划重点!
  

  首先,想要确定你的皮卡符不符合要求,重点看这四点:


      
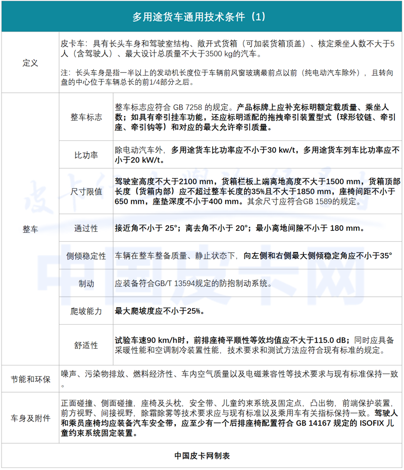
 1、必须是双排皮卡,单排不包含在内;
 2、发动机必须在车头,且不能侵入驾驶室太多;
 3、货箱长不超过1.85m,且不是三面开形式;
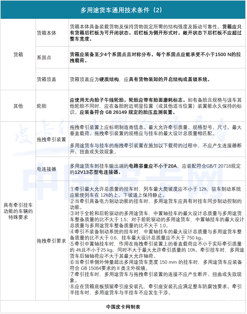
 4、至少有4个货箱钩,必须有一个ISOFIX儿童座椅接口;‍
  当然,标准规定的内容远不止于此,只是有一些是此前皮卡便遵循的规则,如总质量不超过3.5吨、可配备货箱盖等;有一些则是不合规的车型并不多,如接近角不小于25°,离去角不小于20°,最小离地间隙不小于180 mm等。因此,卡友们如果想判断自家皮卡是否符合新标准,重点看这四点,便可有一个初步判断。
  

  更详细的规则,接下来小编便为大家再次解读一下。
  
  标准在开篇便划定了适用范围,为双排座椅多用途货车,这个范围杀伤力相当强,很多单排皮卡都被排除在外。这是由于目前市面上的单排皮卡并不多,且许多单排皮卡为纯拉货使用,因此规则中并未对其做单独规定,当然也难免误伤了一批玩乐型的单排皮卡,也许未来标准会对此做出优化。
  
  随后,标准明确了多用途货车的定义,大概的意思便是皮卡有车头、座舱和货箱三大部分,且总重量不能超过3.5吨,这与一直以来皮卡所遵循的规则一致。不过,定义中还对车身比例做了要求,约束了皮卡不能做成微面魔改的造型,或者是货箱过长的造型,让皮卡与微卡有了明确区分。
  

  标准对皮卡的各项尺寸也做了要求,其中最为人关注的便是“货箱内部长不超过整车长度的35%且不大于1850 mm”,这剔除了市面上多款超长货箱产品,并提出皮卡货箱只能后尾门打开,而不能三面开,这意味着多款主打三面开的车型将不在皮卡之列,例如近年来备受关注的五菱征途。
  
  此外,标准还要求驾驶室高度不大于2100 mm,货箱栏板上端离地高度不大于1500 mm,座椅间距不小于650 mm,座垫深度不小于400 mm等。同时,货箱应装备至少4个系固点且对称分布,可以配备货箱盖但必须为硬质结构,并具有货物装卸的开启结构或盖锁系统。
  

  由于皮卡具有很强的越野属性,因此标准对皮卡的通过性、稳定性等也有着强制要求。如:车辆处于整车整备质量状态下,应满足“接近角不小于25°、离去角不小于20°、最小离地间隙不小于180 mm”中的至少两项要求,最大爬坡度不小于25%,车辆在整车整备质量、静止状态下,向左侧和右侧最大侧倾稳定角不小于35°等。
  
  值得一提的是,标准对儿童约束系统及固定点的要求也是强制性的,提出“多用途货车应至少有一个后排座椅配置符合GB 14167规定的ISOFIX儿童约束系统固定装置”,而目前的大部分皮卡中都缺失了这项功能,甚至包括了一些定位比较高端的皮卡。
  

  最近几年,随着皮卡乘用化的升级,拖挂房车和拖车等成为了皮卡玩家的新潮流,尤其在上个月C6驾照推出,皮卡拖挂热度飙升,而在标准中,也对皮卡的拖拽牵引相关要求规定做出了非常细致的要求。
  其中最受关注的便是“多用途货车到挂车输出端的电路容量应不小于20A,应装配符合GB/T 20718规定的12V13芯型电连接器”,这表示,如果该车拥有拖挂资质,则必须带有挂车可以连接的电源接口,并且对接口的电路容量和连接器有强制要求,这一点是车企在出厂设计时要注意的。
  

  此外还有拖拽牵引装置及行驶性能方面的要求,如:“列车最大爬坡度应不小于12%”、“对于全轮和后轮驱动的多用途货车,中置轴挂车的最大设计总质量与多用途货车整备质量的比不大于1.5”等。
  


  毫无疑问,皮卡车技术标准的实施,对国内皮卡市场意义重大。而在近日,国务院办公厅发文提出,“对皮卡车进城实施精细化管理,研究进一步放宽皮卡车进城限制。”结合即将生效的皮卡车技术标准,未来,皮卡在管理上以“多用途货车”独立存在的可能性进一步加大。
  
  《多用途货车通用技术条件》不仅能够提升皮卡车产品的品质,规范皮卡车技术要求,还可为交通管理执法部门提供重要的技术参考依据,彻底改变各地皮卡解禁标准不一、进度不一、落地不实的情况,并逐步推动城市路权、报废、年检及高速公路权益等多方面的改变。
  中国皮卡网    
一起分享,一起成长!
话题专栏








到顶部