辽宁再提皮卡解禁:分类放宽皮卡车进城限制



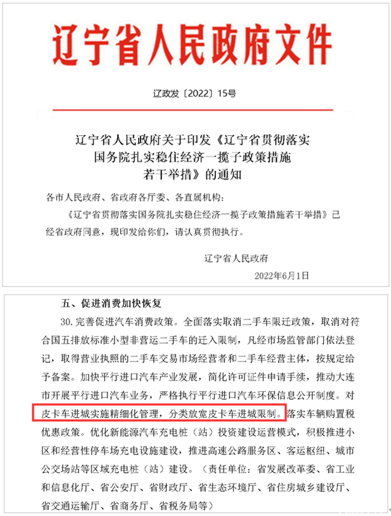
5月31日,国务院印发《关于印发扎实稳住经济一揽子政策措施的通知》,再次明确“对皮卡车进城实施精细化管理,研究进一步放宽皮卡车进城限制”。《通知》发布后,天津、广东、河北迅速响应,6月2日,辽宁印发《辽宁省贯彻落实国务院扎实稳住经济一揽子政策措施若干举措》,在“完善促进汽车消费政策”中提出,“对皮卡车进城实施精细化管理,分类放宽皮卡车进城限制”,这是地方政府首次在执行层面提出皮卡分类解禁的概念,我们也期待具体细则的出台,辽宁的举措,很可能成为皮卡解禁细分化的开端。

  与不久前再提皮卡解禁的河北一样,辽宁是2016年首次实行皮卡解禁试点的省份,早在2018年,在解禁试点两年后,辽宁省便印发了《关于进一步放宽皮卡车进城限制的通知》,全省14个城市均已实现放宽皮卡进城限制,其中12个城市全区域、全天候解禁,只有沈阳和大连市在早晚高峰期及核心路段有所限制,这表明辽宁经过试点评估后,已经认可皮卡解禁带来的积极效果,因此在全省范围内大面积放宽皮卡进城,而最近我们也从沈阳本地皮卡用户处了解到,沈阳对皮卡的进城管制已有放松迹象。
  此次辽宁提出“分类放宽皮卡车进城限制”,很可能在沈阳、大连两城试行,其他已解禁城市有望保持全面放宽的状态,而我们也可以大胆推测,分类标准将与不久前试行的皮卡车技术标准《多用途货车通用技术条件》相关。

  此外,辽宁还在《通知》中提出,“全面落实取消二手车限迁政策,取消对符合国五排放标准小型非营运二手车的迁入限制”、“加快平行进口汽车产业发展,简化许可证件申请手续,推动大连市开展平行进口汽车业务”等多重措施提振汽车消费。

  2016年辽宁实行皮卡解禁试点以后,皮卡产销量曾一度实现了近20%的正增长,随后,因东北区域经济增长乏力等外在因素,皮卡的需求潜力受限,辽宁皮卡市场基本处于全国中上游水平,近几年保持稳中微增趋势,2021年,辽宁全年终端上险量为12415辆,同比增长3.6%。此次《通知》从多渠道刺激汽车消费,不仅可以促进汽车产业和相关服务业的发展,还将推动消费结构升级,优化城市交通资源配置,进一步激发皮卡市场活力。
  中国皮卡网    
一起分享,一起成长!
话题专栏







到顶部