国家信息中心苑伟超:新一轮皮卡解禁呈现新特征



6月22日,“2022(第三届)推进皮卡汽车特色消费市场发展研讨会”在山东济南举办。政府相关部门领导、业内各界专家、企业负责人及车主代表等齐聚一堂,就进一步放宽皮卡车进城限制,破除限制皮卡车消费障碍壁垒,推动各地对皮卡车进城实施精细化管理等进行研究探讨。
会上,国家信息中心经济咨询中心商用车市场高级分析师苑伟超在线做了《喜迎政策机遇 共谋行业发展》主题演讲。她分析了今年以来国内皮卡市场的表现,对国务院提出“放宽皮卡进城限制”后的市场变化做了总结。

苑伟超表示,今年以来,国内皮卡市场的表现明显好于中重卡、微车、客车等商用车细分市场,4月,因受疫情影响,皮卡市场出现较大幅度下滑,但5月已经实现强势回暖,同比下滑幅度明显收窄。她认为,皮卡市场较好的需求韧性主要得益于皮卡解禁的大背景,自2016年皮卡解禁拉开序幕以来,截至2021年末,已经得到了全国近百个城市的积极响应。


今年4-5月,《国务院办公厅关于进一步释放消费潜力促进消费持续恢复的意见》、《国务院关于扎实稳住经济一揽子政策措施的通知》先后印发,文件两次提出“对皮卡车进城实施精细化管理,研究进一步放宽皮卡车进城限制”,皮卡政策利好进一步加大,新一轮皮卡解禁热潮到来。
苑伟超对本轮皮卡解禁政策进行了分析,认为新一轮解禁具有四项特征:
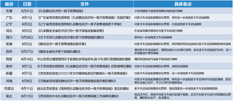
一是响应积极性明显提升,解禁省份数量明显增加。自国务院一揽子政策下发之后,仅20余天时间,共12个省份予以响应,预计还将继续增加。据中国皮卡网统计,天津、广东、四川、贵州、甘肃等省份为首次响应,济南、武汉等多个省会均已不同程度放宽皮卡通行,目前全国除北京外,各省均不同程度的放开(放宽)皮卡进城。

二是落地执行速度明显加快,城市响应速度加快。政策发布后不到一个月时间,多个城市宣布加入解禁行列,且多数由市交通管理部门直接发文,并附带详细的解禁方案,明确提出要于6月或政策发布之日起落地执行。

三是解禁政策开始引用新国标。本轮解禁中,西安成为了首个引用《多用途货车通用技术条件》制定解禁政策的城市,辽宁在文件中也提出“分类放宽”的原则,《多用途货车通用技术条件》为皮卡参与城市交通提供了新依据。
此外,《多用途货车通用技术条件》通过强化驾乘体验、弱化货车属性、凸显特质性功能等方面,为皮卡确立了以宜商宜家为基础定位、以乘用化为进阶要求的生产制造规范。

苑伟超在第四点提出,皮卡解禁仍然存在不彻底的情况。在予以积极响应的城市中,附加条件的非完全解禁仍然占多数。纵观新一批发文解禁的城市中,只有四川绵阳为完全解禁状态,其他城市存在限制车型或燃油形式、限本地号牌、设置通行时段等情况。

苑伟超特别分析了在皮卡解禁方面具备典型特征的重庆市。2020年1月,重庆首次提出皮卡解禁,对满足条件的皮卡放宽进城限制,成为我国首个皮卡解禁的直辖市;同年5月,重庆交巡警发布通知,提出自2020年5月1日起,对登记在重庆市范围内的渝籍号牌皮卡车,进一步放宽皮卡车通行管理限制;2022年6月20日,重庆市公安局提出“在全市范围内取消渝籍号牌皮卡车(多用途货车)进入中心城区及其他区县城区限制”,至此,渝籍号牌皮卡终于实现了与乘用车等同的路权。重庆的案例表明,皮卡解禁将是一个循序渐进的过程、难以一蹴而就,需要行业共同努力。

苑伟超表示,大中城市皮卡限行的主要原因在于缓解交通拥堵、迫于环保压力、保护城市道路、树立城市形象等,随着城市管理能力的提升,皮卡乘用化、高端化趋势的增强,以及新能源皮卡实现突破等,城市管理部门的顾虑有望各个击破,皮卡的通行环境将更加通畅。她强调,新一轮皮卡解禁热潮已来,在行业的持续努力下,叠加政策机遇,国内皮卡市场未来可期!
往期回顾
#
吹响解禁总攻号角 2022(第三届)推进皮卡汽车特色消费市场发展研讨会召开
#
节奏转换点 “常态化”提振下皮卡市场如何更好完成增长
#
到底适合不适合?皮卡变身乘用车的利与弊
#
促消费政策提振信心 5月皮卡终端销量回暖
  中国皮卡网    
一起分享,一起成长!
话题专栏







到顶部