24地放宽皮卡进城!2022年上半年皮卡解禁地区一览



今年4月以来,国务院两次发文提出“对皮卡车进城实施精细化管理,研究进一步放宽皮卡车进城限制”,国内对放开皮卡进城的重视程度首次从部委上升到国家层面。随后,多个地区积极推动落实国务院要求,皮卡政策利好进一步加大,新一轮皮卡解禁热潮到来。
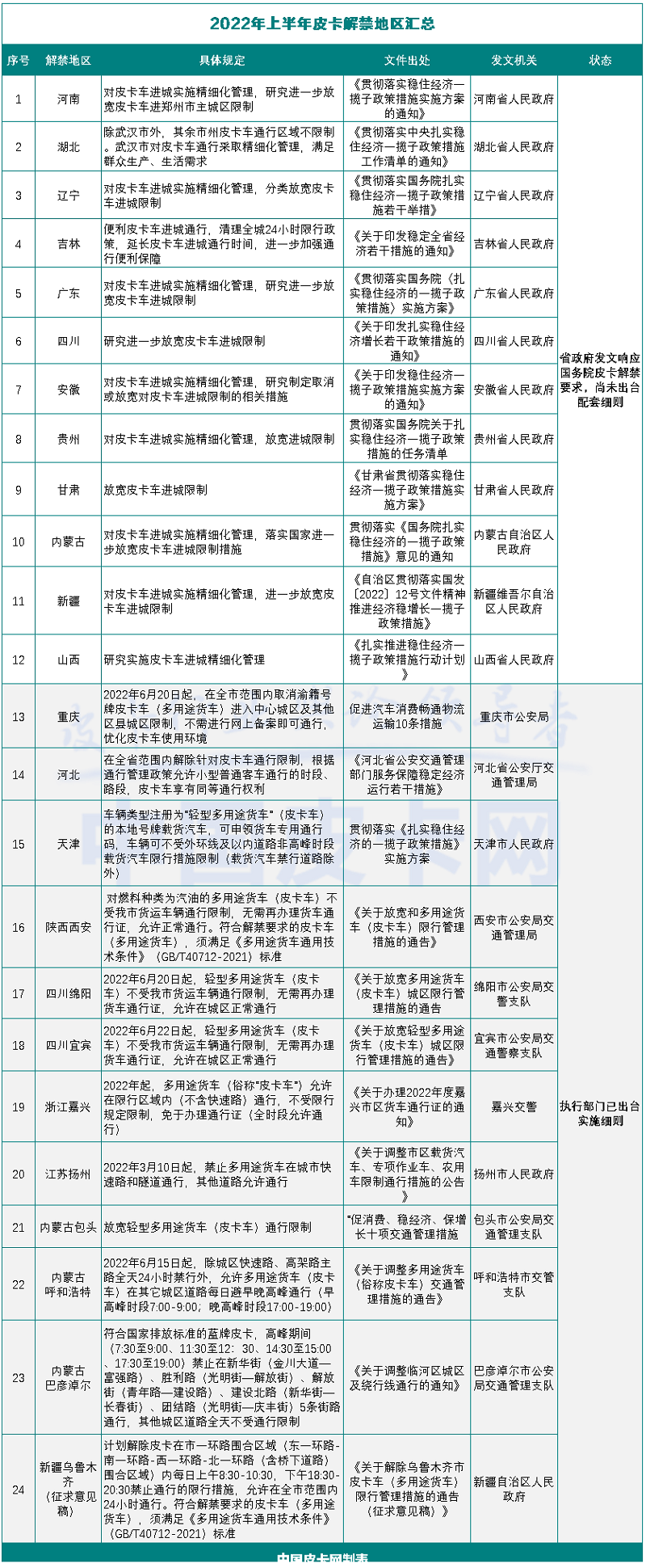
据统计,2022年上半年,有15个省(直辖市)发文提出放宽皮卡通行限制,9个地级市加入皮卡解禁阵营。今天,中国皮卡网对上半年最新解禁的地区做了汇总,方便各地卡友了解最新政策动态。

可以看出,在国务院政策号召下,国内皮卡行业迎来了强有力的政策支持。在响应解禁的地区中,天津、广东、四川、贵州、甘肃、内蒙古、山西等省份均为首次提出放宽皮卡进城限制,而像河南、湖北、吉林等此前便走在解禁前列的省份,则明确提出了对省会城市主城区做进一步放宽的要求,推动全省范围内皮卡解禁。据中国皮卡网统计,加上此前已经放开的省份,目前全国除北京外,各省均不同程度的放开(放宽)皮卡进城。

国家信息中心经济咨询中心商用车市场高级分析师苑伟超认为,新一轮皮卡解禁热潮具备“响应积极性明显提升,解禁省份数量明显增加”、“落地执行速度明显加快,城市响应速度加快”、“解禁政策开始引用新国标”等特征,同时,皮卡解禁仍然存在不彻底的情况。
因此,中国皮卡网再次呼吁各地落实国务院要求,尽快制订配套细则,将“进一步放宽皮卡车进城限制”落到实处。同时,建议交通运输、公安交管、车辆检测等相关部门,以《多用途货车通用技术条件》为依托采信皮卡车的独立身份存在,针对路权、通行权、车辆管理等方面,研究制订针对皮卡车、区别于其他轻型货车的精细化管理政策。

为了展现各地解禁进展,中国皮卡网推出了“全国皮卡解禁地图”功能,尽可能地搜集全国各地关于皮卡的管理政策,让卡友通过一个网站、一张地图,就可以查询到这个地区皮卡能不能走,具体信息可点击《大家都是情报员 全网第二全的皮卡解禁地图来了》了解更多。
往期回顾
# 河北:全省解除皮卡车通行限制
#
政策全面利好 浅析皮卡差异化竞争的重要性
#
山西:研究实施皮卡车进城精细化管理
# 喷字、反光条“卷土重来”?皮卡利好政策不应反复
  中国皮卡网    
一起分享,一起成长!
话题专栏







到顶部