取消进城限制 等同小客车管理 山西太原皮卡解禁



7月8日,太原市公安局交通警察支队发布通知,即日起取消皮卡车在太原市区重点道路白天限行、中环内高峰限行管理措施,具体为:取消皮卡车(轻型多用途货车)在我市六条重点道路(迎泽大街、府东府西街、南内环街、长风街、滨河东路、滨河西路的部分路段)白天限行和中环内其它道路高峰限行的管理措施,等同于普通小型客车的管理模式。

不久之前,山西响应国务院《扎实稳住经济一揽子政策措施》,首次提出研究实施皮卡车进城精细化管理,释放出了皮卡政策放松的信号。今天,山西终于在执行层面迈出皮卡解禁第一步,尤其是省会城市太原率先响应,在皮卡通行路权上进行全面放开,不仅对山西全省放开皮卡进城具有重要示范作用,也推动了皮卡解禁进一步向一二线城市迈进。
目前,济南、武汉、南昌、沈阳、长春、哈尔滨、贵阳、郑州、石家庄、呼和浩特、乌鲁木齐等省会均已不同程度放宽皮卡通行,重庆、天津、上海三大直辖市也已响应皮卡解禁政策,皮卡在通行路权上迎来前所未有的政策松绑。

据中国皮卡网了解,山西作为全国的产煤大省,工程应用场景较多,物美价廉的柴油工具型皮卡在这里较为走俏,但一直以来,山西对货车通行及车辆排放要求严格,受限于进城政策的限制,山西皮卡市场目前尚未打开。
在今年5月,太原、晋中相继发放购车补贴政策,明确提及购买汽油皮卡可享补贴,证明相关部门已注意到皮卡可观的消费潜力。在国务院文件的要求下,以及周边三大解禁省份河北、河南、山西的带动下,太原率先放宽皮卡通行限制,将推动山西形成以煤炭、建筑为主要应用场景的皮卡特色市场。

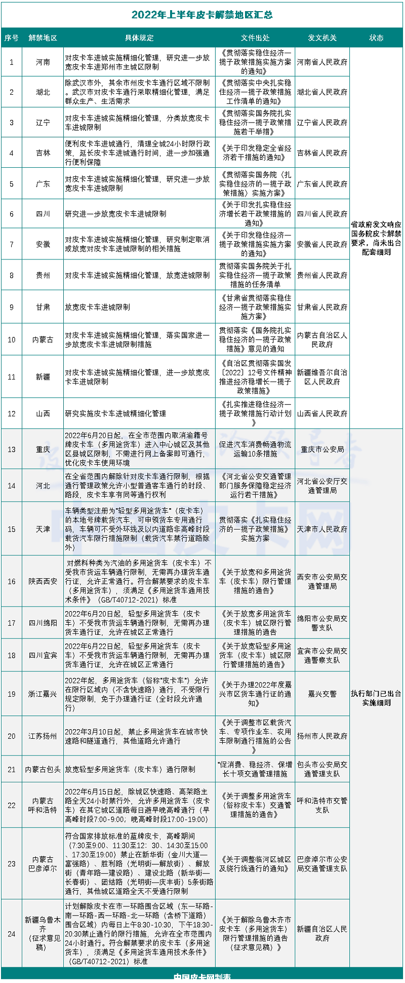
今年4月以来,国务院两次发文提出“对皮卡车进城实施精细化管理,研究进一步放宽皮卡车进城限制”,随后,多个地区积极推动落实国务院要求,据统计,2022年上半年,有15个省(直辖市)发文提出放宽皮卡通行限制,9个地级市加入皮卡解禁阵营。
往期回顾
# 24地放宽皮卡进城!2022年上半年皮卡解禁地区一览
#
山西:研究实施皮卡车进城精细化管理

河北:全省解除皮卡车通行限制 与小客车享有同等通行权
# 国家信息中心苑伟超:新一轮皮卡解禁呈现新特征
  中国皮卡网    
一起分享,一起成长!
话题专栏







到顶部