皮卡也上绿牌子 关于新能源皮卡牌照那点事儿



近期,新能源皮卡的一些新闻逐渐占据了我们的眼球,包括吉利雷达品牌的首款车型就是一台基于浩瀚平台的纯电动皮卡,也还有Rivian R1T这款海外纯电动皮卡在国内出现的事情等。这些消息似乎预示着新能源皮卡时代即将到来,也肯定是皮卡未来发展的一个方向。但是现在来看,这些皮卡要走到我们身边似乎还比较遥远,所以关于这些车型的一些管理政策我们也不太熟悉。今天我们就未雨绸缪,列出一些将来可能会成为常识性的知识,让大家作为知识储备,也避免将来在某些方面被坑。

 
牌照类型怎么分?到底算多用途货车还是小客车?
前不久,北京卡友群里出现了一台江铃纯电动域虎EV的图片,该车悬挂新能源号牌,导致有些卡友会疑惑该车是否受到北京市货车限行的规定。从这一点就能看出,大家对于新能源皮卡的了解还是不太清晰。

 
首先,值得介绍的是新能源号牌的规定。在2016年的时候,我国启用新能源汽车专用号牌。号牌相关标准GA36-2018中增加了对于新能源汽车号牌的颜色、数量和适用范围。


 
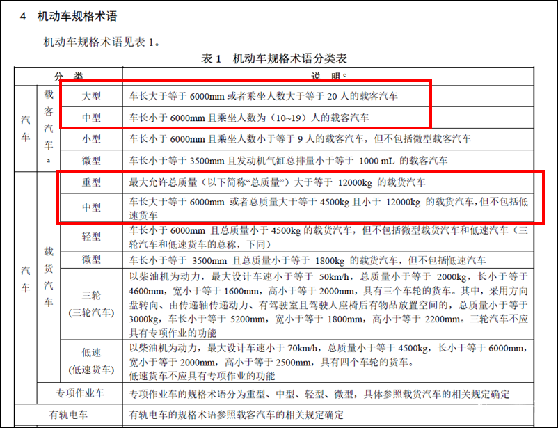
从图中可以看出,新能源汽车号牌只区分了“大型新能源汽车号牌”和“小型新能源汽车号牌”这两类,其中前者为黄绿底黑字的样式,后者为渐变绿底黑字。这其中的“大型”和“小型”都要参考GA802这个标准,前者包含GA802中“中型(含)以上的”新能源汽车,后者包含GA802中“中型以下的”新能源汽车。而这项规定中并没有提到货车与客车的区分。

 
我们再次翻到GA802中关于车辆“大型”“中型”相关规定时,可以看到客车和货车都有不同的定义,而共同点是6米这个限值。超过6米并且符合一些其他条件,就属于中型汽车了。不超过6米,客车算小型,货车算轻型。

 
所以,结合以上两个相关规定,纯电动皮卡符合新能源汽车的身份,并且如果车长在6米以内,悬挂与小客车相同样式的新能源牌照也就不违和了。而中大型客车和中重型货车使用的是黄绿底黑字的新能源号牌。文章开始说的纯电动域虎,属于新能源皮卡,它的车辆类型依然是多用途货车,所以即使该车悬挂的是新能源号牌,也属于新能源货车的号牌。当然,除了纯电动域虎以外,国内其他企业也推出了多款纯电动皮卡车型,只不过在我们的生活中非常少见。


 
仍然要遵守皮卡的行驶路权要求
以目前的发展情况来看,大部分新能源皮卡应该还是会保持在6米以内的车长范围内,所以将来的新能源皮卡(包括混动皮卡)都应该会悬挂与新能源小客车相同样式的新能源号牌。但是要注意的是,其中的车辆类型大概率仍然会保持“轻型多用途货车”或者“轻型普通货车”的身份,所以在路权方面与现在的皮卡并无太大区别,该限行还是会限行。

 
不过,在笔者来看,既然我国现在对新能源车给予了很大程度上的照顾,而且国务院层面也提出了对皮卡车进城实施精细化管理,新能源皮卡在将来的路权方面或许会比燃油皮卡要更好一些。即使现在国内部分城市中,也提出过一些对于新能源货车的路权优待措施,而皮卡归属于货车,纯电动皮卡在部分城市中也有不限行的规定。所以将来政策细化到全国纯电动皮卡解禁也不是不可能的事情。

 
还有一点需要注意的是,在将来购买新能源皮卡的过程中,或许会出现“与新能源小客车一样不限行”“不用摇号就能上新能源小客车牌照”等等误导的宣传声音,在这里广大消费者一定要擦亮双眼,多多关注当地的皮卡相关政策,多向管理部门咨询上牌或者限行措施,避免被销售人员忽悠。

 
总结:新能源皮卡在目前阶段还是一个新生事物,并没有大规模普及,能够见到实车的人也是少数,相关的管理政策也很少有人去深入了解。另外,由于产品较少,普通消费者也没有遇到太多的麻烦,很少发声,也导致目前新能源皮卡的精细化管理政策尚未明确出台,很多还处于模糊地带。不过将来的市场中,混动皮卡和纯电动皮卡肯定能占据一定的份额,相关的政策也会与时俱进做出调整。
往期回顾
#《皮卡那点事儿》国内皮卡解禁引发美国新能源车企关注?
#
开辟“新能源+多元”新赛道,RADAR雷达汽车正式发布

吉利新能源皮卡品牌,对标Rivian!
# 吹响解禁总攻号角 2022(第三届)推进皮卡汽车特色消费市场发展研讨会召开
  中国皮卡网    
一起分享,一起成长!
话题专栏







到顶部