高速天天免费走 教你合理合法走绿通!



前几天,一男子驾驶皮卡车从云南西双版纳到河北唐山,为省下1800元的高速过路费,采购了12箱芒果走绿通,这件事在网上引起了广泛热议。7月17日上午,云南交投工作人员表示,皮卡车属于货车,只要拉的是符合要求的鲜活农产品,载货量达到规定要求,同时又没有超载就可以走绿色通道,享受费用减免政策,并不要求其专门从事货物运输,也没有运营证件的要求。

中国地大物博,物产丰富,南北方气候差异大,这也导致农副产品产量大有不同。为了满足全国各地人民的食物供给,交通运输成为了最重要的环节。为保证效率和运输成本,国家颁布了高速通行费减免政策。2019年8月6日,交通运输部发布了“绿色通道”的优化政策,从此开始,全国绿通目录将被统一化,鲜活农产品运输信用体系开始建立,各地也将废除此前的地方政策。
皮卡走绿通并不是什么新鲜事,这个政策也不是近期才执行。从媒体的角度出发,只要合法合规,我们就有权利倡导,并让更多人可以享受到福利。接下来,小编就为大家总结一下,走绿通有哪些注意事项。

皮卡走绿色通道对货物装载量有要求
怎么样才可以走绿通?皮卡在国内现阶段仍然处于货车范畴,所以可以享受绿通减免政策。如果您想享受此项服务,所装载货物必须是全国统一的《鲜活农产品品种目录》内的产品,且所载鲜活农产品应占车辆核定载质量或者车厢容积的80%以上、没有与非鲜活农产品混装等行为,以及车货总重和外廓尺寸均未超过国家规定的最大限值三个前提条件,才可以走绿色通道。切记,不要超载!如若超载,就会收取过路费。

哪些货物能走绿色通道?
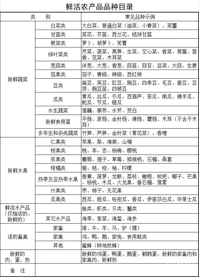
其次,《鲜活农产品品种目录》这个目录是有可能发生调整的,下图可以作为参考,车主如果要想携带一些鲜活农产品,最好自行查询符合当地的最新的目录,并不是所有鲜活农产品或者自己印象中的鲜活农产品。另外,像是鲜花生和新鲜大蒜等产品,在夏天长途运输中容易变干,一定要做好保湿措施,变成干后是需要正常缴费的。切勿混装!对一年内混装不符合规则物品超三次的车辆,将列入黑名单,在一年内不得享受通行费减免政策,并对外公布,纳入失信记录。对信用好的车辆,逐步降低筛查频次。最后就是一定要配合地方检查,鲜活农产品运输至收费站时需在指定位置查验,经审查合格才可免收通行费。

皮卡走绿色通道需要哪些准备?
绿色通道不是直接就可以走的,不仅需要安装ETC,还需要预约报备!为了有效控制流量,便于管控,国家建立了全国统一的鲜活农产品预约服务制度。2021年1月1日起,所有鲜活农产品运输车辆必须安装ETC并通过互联网先预约才可直接免收高速费。目前比较便捷的方法就是在微信小程序"中国ETC服务"中预约鲜活农产品通行,在微信搜索"中国ETC服务"小程序即可进入中国ETC服务即可开始预约。

结语:交通运输现代化建设是我国着重发展的项目,无论是铁路、公路、水运以及航空都取得了卓越的成就,各阶段在世界范围内都首屈一指。在道路交通运输规则上,像是绿通这类政策是可以给车主减免费用的,最大程度遵守规则利用规则,可以帮大家节省不少精力与金钱。而皮卡目前作为货车车型的一种,同样可以享受绿色通道所带来的福利政策。而且相比起小客车的节假日免费来说,如果能够成功走绿色通道,那么皮卡几乎“天天都免费”,这也是皮卡货车身份的优势之一。
往期回顾
# 开皮卡拉货上高速,走到半路货被烧?
#
到底适合不适合?皮卡变身乘用车的利与弊

可靠与适应性兼具 盘点自动四驱和高速四驱兼备的车型
# 《多用途货车通用技术条件》正式实施,汽油皮卡成为新宠?
  中国皮卡网    
一起分享,一起成长!
话题专栏







到顶部