合肥市紧随其后 安徽全省皮卡将畅行无阻



临近十一假期,安徽省皮卡迎来全面解禁。
前不久,安徽安庆、六安、池州等地发文全面取消皮卡进城限制,就在最近几天,滁州、蚌埠、铜陵、阜阳、芜湖、淮北、淮南七市也发布通知,明确所有皮卡车不受货车限制,全天24小时均可在全市范围通行。同时,也同步取消了新能源货车进城限制,并对轻型及以下货车进城要求做了放宽,最后安徽仅剩合肥这个省会城市还未解除。

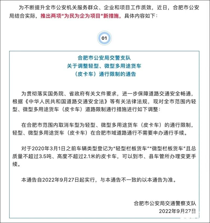
不过,就在9月27日晚上,合肥警方微信公众号发布推送,公布了“合肥市公安局交警支队关于调整轻型、微型多用途货车(皮卡车)通行限制的通告”。通告中内容显示,自2022年9月27日起,在合肥市范围内取消车型为轻型、微型多用途货车(皮卡车)的通行限制,轻型、微型多用途货车(皮卡车)在合肥市域道路通行不需要申办通行手续。对于2020年3月1日之前车辆类型登记为“轻型栏板货车”“微型栏板货车”且总质量不超过3.5吨、高度不超过2.1米的皮卡车,可以到市、县车管所办理变更手续。

合肥作为安徽省的省会城市,是中国长三角城市群副中心城市,国家重要的科研教育基地、现代制造业基地和综合交通枢纽,常住人口达到936万余人,在第一、二、三产业方面都拥有相当的规模,并且整个合肥市地表水系发达,具备泛户外露营等优质条件,加上合肥市人口基数充足,皮卡不仅可以成为家庭泛户外优质车型,还能够帮助产业相关的个人利用皮卡进行运输作业,这些需求都将给皮卡行业带来新的销售增量。至此,安徽省开启皮卡畅行无阻的时代。
往期回顾
# 可全天全域通行 安徽多市放开皮卡进城
#
15市全面放开皮卡进城 安徽近乎全省解禁
#
不再受限制 浙江省金华市放开皮卡通行
#
东三省、长三角崛起 8月皮卡终端销量公布
  中国皮卡网    
一起分享,一起成长!
话题专栏






到顶部