改装皮卡注意了 登记年检中将对车重严格管理



由于货车的商用属性,货车年检是一个非常严格的流程。在今年1月1日正式实施的国家强制性标准GB 38900-2020《机动车安全技术检验项目和方法》中明确指出,将对货车的整备质量及空车质量设置更严格的标准。其中在用机动车空车质量的检验要求设置过渡期,将会在9月1日起开始正式施行。由于皮卡也属于货车中的一类,所以这一年检项目或许会影响一些改装皮卡玩家。

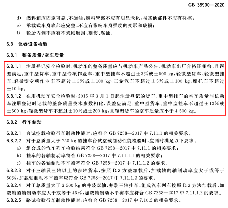
标准中的具体要求如下:
6.8.1.1 注册登记安全检验时,机动车的整备质量应与机动车产品公告、机动车出厂合格证相符,误差应满足:重中型货车、重中型专项作业车、重中型挂车不超过±3%或500kg,轻微型货车、轻微型挂车、轻微型专项作业车不超过±3%或±100kg,三轮汽车不超过±5%或±100kg,摩托车不超过±10kg。
6.8.1.2 在用机动车安全检验时,2015年3月1日起注册登记的货车、重中型挂车的空车质量与机动车注册登记时记载的整备质量技术参数相比,误差应满足:重中型货车、重中型挂车不超过±10%或±500 kg,轻微型货车不超过±10%或±200kg,且轻型货车的空车质量应小于4500kg。


具体从皮卡来看,这些要求主要涉及到皮卡注册登记和年检两种情形。要求其实基本类似,皮卡的整备质量应与机动车产品公告、机动车出厂合格证相符,误差不超过±3%或100kg。并且在年检的时候更加细致,2015年3月1日起注册登记的皮卡空车质量与机动车注册登记时记载的整备质量技术参数相比误差不超过±10%或±200kg,并且空车质量应小于4500kg。


举个例子,比如登记一辆长城全新皮卡,它在工信部申报时的整备质量为2515kg,那么登记时它的整备质量误差不能超过2515kg的±3%或±100kg,假设为2615kg。而年检的时候则会以这辆皮卡登记时记录的(也就是行驶证上记录的)2615kg整备质量为准,不能超过±10%或±200kg。



其实这个标准主要针对的是一些企业生产销售“大吨小标”的轻卡产品的,但由于皮卡也在轻型货车一类中,所以或多或少会有所影响。如果消费者对自己的皮卡进行了改装,比如换装了前后保险杠、轮毂轮胎、侧踏板等,或者是加装了绞盘、货箱盖、防滚架、金属货箱宝等额外配件的话,那么在年检之前一定要将空车重量控制在允许范围内,否则在空车称重这一环节可能会不符合要求,产生不必要的问题。
“更多精彩,请浏览皮卡网小程序”



到顶部