2022年下半年皮卡解禁地区一览 85%的地级市已经放开



不久之前,国务院办公厅发文要求“推动取消皮卡车进城限制”,政策要求力度进一步加强,释放了全面放开皮卡进城的信号。7月初,中国皮卡网曾为大家统计了今年上半年官宣皮卡解禁的地区,在过去的几个月中,有更多城市加快了解禁步伐,其中不乏全面放开皮卡进城的省份。今天,中国皮卡网便对下半年以来最新解禁的地区做了汇总,方便各地卡友了解最新政策动态。

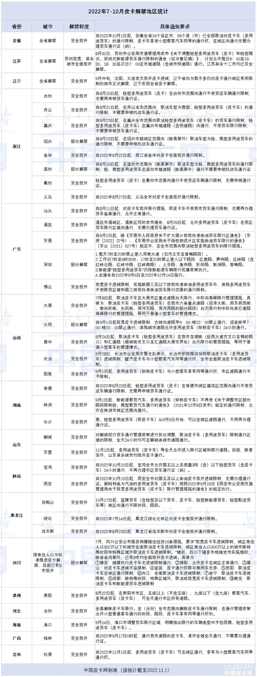
2022年下半年以来,珠三角地区、长三角地区大规模掀起皮卡解禁风,深圳、东莞、温州、台州等城市,以及江苏全省、安徽全省,纷纷发文放开皮卡进城限制,皮卡畅行全国的版图不断扩大。根据中汽协统计,截至10月15日,全国皮卡解禁城市286个,按337个地级以上城市算,目前解禁城市数量占比达85.12%。
中国汽车工业协会副秘书长李邵华表示,此次解禁浪潮可以总结为以下几个特点:一、解禁的程度彻底,多数城市将皮卡作为客车管理,路权与客车同等;二、解禁的区域由点状城市解禁发展为成片解禁,例如此次安徽省全省范围解禁;三、解禁的城市等级提高,此轮解禁中有深圳、南京、西安等重大城市。

10月末,国务院办公厅第三次发文提及皮卡进城,为政策落地实施再度加码,并让皮卡解禁向更多一二线城市推进,预计在不久之后,除了部分特大城市之外,皮卡将实现全国解禁!同时,我们也希望以路权解禁为基础,皮卡报废、年检、高速通行等政策可以同步改善,在乘用化的东风下,让皮卡走入更多家庭。
往期回顾
# 期待好消息 尚未完全解禁的主要城市盘点
#
放宽皮卡进城 陕西省宝鸡市官宣解禁
#
国务院重磅发文!皮卡全面解禁即将到来
#
松原放开皮卡进城 吉林推进全省皮卡解禁
  中国皮卡网    
一起分享,一起成长!
话题专栏







到顶部