和货厢距离只有一块玻璃 雷达汽车货厢新功能专利曝光



近日,我们在专利局网站获取到了雷达汽车关于货厢新增功能的专利信息。这次专利主要的功能性在于让货厢与乘员舱之间可以形成贯通,方便车内人员不用下车就可以拿到货厢当中的物品,此次专利设计的功能性非常实用。

在专利信息当中,该专利主要为了解决运输超出货厢长度物体,通常都采用打开尾门方式进行运输的安全隐患问题,雷达此次专利让货厢与乘员舱形成了连接,从而拓展了货厢长度的冗余空间,进一步提升了整车的实用性。


专利显示雷达采用的解决方案是采用可翻折式后围板的方式。专利图中,该后围板在乘员舱最后位置,得益于雷达汽车采用承载式车身结构,货厢与前乘员舱为一体化结构,所以可以将后围板向前翻折,这个功能与目前乘用车后排座椅放倒有异曲同工之妙。但是,因为皮卡乘员舱最后有后挡风玻璃的结构,雷达汽车给出的解决方案非常巧妙,利用类似车门的结构,采用升降玻璃的方式,可将后挡风玻璃收纳在后围板当中,收起以后,再进行翻折,从而实现货厢与乘员舱的贯通。

该专利申请的主要目的是拓展货厢拉物长度,并让货物可以在车内空间安稳放置,避免货物露出车身,造成隐患。除此之外,可升降的后挡风玻璃还可以在车辆行驶的阶段下降,让车内空气得到流通,你也可以从乘员舱直接伸手拿到货厢内的物品,比如车载冰箱里的冷饮。总体来讲,该功能性的拓展,将大大提升雷达汽车皮卡的可玩性,这个专利如果用在未来的量产皮卡上,实用性非常抢眼。
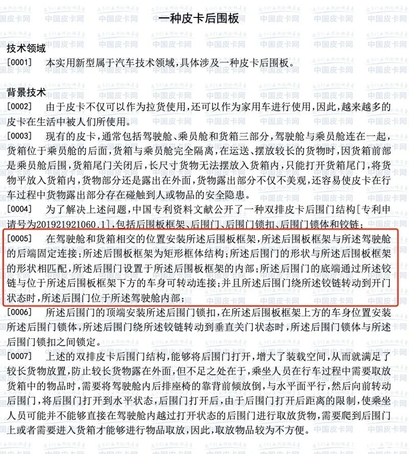
皮卡投票

往期回顾
# 售17.88-26.88万 雷达RD6纯电动皮卡正式上市
#
雷达RD6将于11月9日正式上市 预售18万元起
#
预售18万元起 雷达RD6纯电动皮卡正式下线
#
新能源皮卡是必然趋势 雷达RD6上市发布会群访
  中国皮卡网    
一起分享,一起成长!
话题专栏







到顶部