皮卡在城市道路通行不受限 陕西又一地加入皮卡解禁



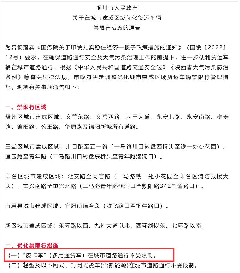
11月15日,陕西省铜川市发布通告,决定调整优化城市建成区域货运车辆禁限行管理措施,明确提出“皮卡车”(多用途货车)在城市道路通行不受限制,这是继省会西安之后,陕西第二个官宣解禁的城市。

陕西省政府曾在2020年5月发布通知,支持各市(区)对达到国家排放标准、符合相关技术特征的皮卡车型,适当放宽或全面取消进城限制,但跟进响应的城市并不多。据当地卡友反馈,宝鸡、汉中、渭南等地都限制皮卡进入主城区。今年国务院办公厅多次发文提出皮卡解禁后,陕西省会西安率先响应,并成为国内首个根据《多用途货车通用技术条件》(GB/T40712-2021)标准推出解禁皮卡行驶限制的城市,陕西皮卡解禁的步伐也由此开始。
此次铜川跟进皮卡解禁,意味着陕西将逐步放宽皮卡通行限制。作为西北市场的重要一员,陕西放开皮卡进城不仅会促进皮卡消费升级,有利于皮卡产品阵营的壮大,未来也将推动西北皮卡市场进一步兴起。
皮卡投票

往期回顾
# 放宽皮卡进城 陕西省宝鸡市官宣解禁
#
允许在城区正常通行 甘肃敦煌全面解禁皮卡
#
公安部再出重点措施 皮卡百万市场潜力需政策激发
#
放开也受限?皮卡解禁需要更多同步化
  中国皮卡网    
一起分享,一起成长!
话题专栏







到顶部