又新增三市!多地调整皮卡通行规定



新的一年即将到来,年末,多地调整货车通行政策,并正式放宽皮卡进城限制。不久之前,云南昆明、广西南宁、湖北武汉、新疆乌鲁木齐等省会城市在皮卡解禁上有了更进一步推进,除此之外,近期,又有多市全面放开了皮卡进城限制。
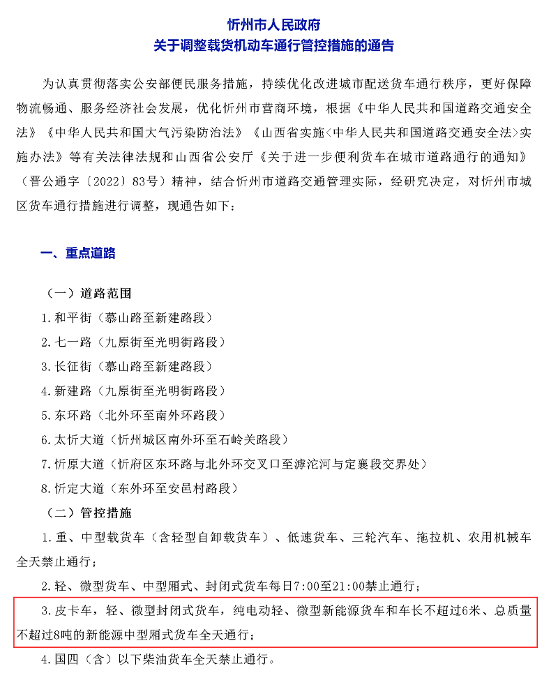
山西忻州
皮卡车可全天通行管控区域
近日,山西省忻州市人民政府发布《关于调整载货机动车通行管控措施的通告》,自2022年12月22日起,对忻州市城区货车通行措施进行调整,其中,皮卡车,轻、微、中型封闭式、厢式货车等可全天通行管控区域。

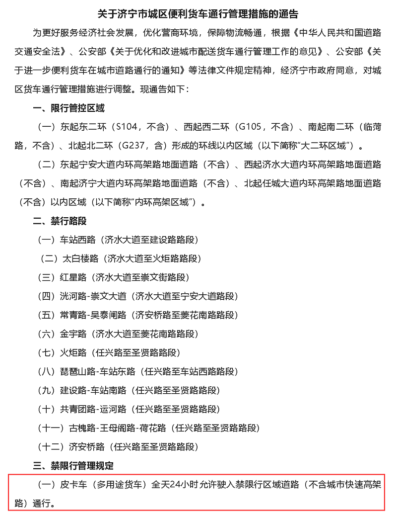
山东济宁
皮卡车24小时允许驶入禁限行道路
12月18日,山东省济宁市公安局发布《关于济宁市城区便利货车通行管理措施的通告》,提出自2022年12月18日起,皮卡车(多用途货车)全天24小时允许驶入禁限行区域道路(不含城市快速高架路)通行。

云南曲靖
赋予皮卡车与小型载客汽车同等通行权
日前,曲靖市公安局交通警察支队发布了《关于便利皮卡等货车在城市道路通行的通告》,决定自2023年1月1日起,赋予皮卡车(多用途货车)与小型载客汽车同等通行权,无进城通行限制,新规定有效期2年。

2022年,国内皮卡迎来全面解禁的重要时刻,省会城市成为了皮卡解禁的先锋队,可以预见的是,在即将到来的2023年,皮卡解禁将取得实质性进展,推动整个行业更为健康的发展,也将给皮卡带来多元化、高端化发展的新契机。
往期回顾
# 除二环高架外可通行全城 昆明进一步放宽皮卡通行限制
#
放宽皮卡进城 陕西省宝鸡市官宣解禁
#
同等通行权!四川省广元市官宣解禁
#
松原放开皮卡进城 吉林推进全省皮卡解禁
  中国皮卡网    
一起分享,一起成长!
话题专栏







到顶部