买皮卡可享5000元补贴,郑州发放5000万汽车消费券



近日,郑州推出元旦、春节“双节”促消费活动,自12月28日起正式启动,其中,2023年1月1日到2月6日,郑州市将发放5000万元汽车消费券,对在我市买车上牌的消费者,发放3000元至6000元不等的消费补贴,助力汽车消费。此次消费券的发放对象包含皮卡车,根据规定,凡购买5万元以上小型非营运车辆者,包括燃油车、新能源车、皮卡车等,都可以申请领取汽车消费券。

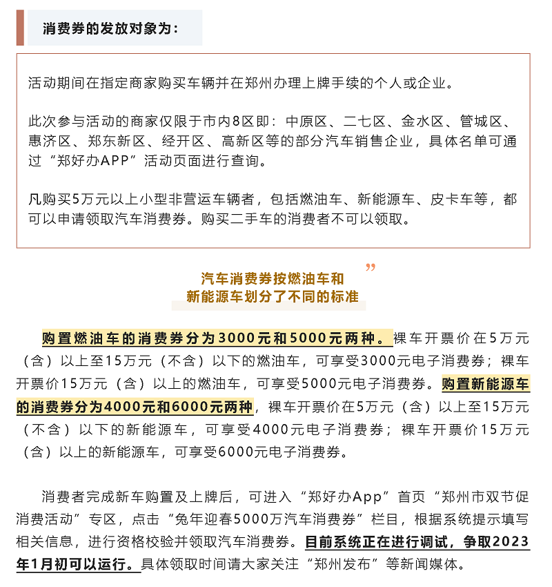
汽车消费券按燃油车和新能源车划分了不同的标准,具体为:
购置燃油车的消费券分为3000元和5000元两种。裸车开票价在5万元(含)以上至15万元(不含)以下的燃油车,可享受3000元电子消费券;裸车开票价15万元(含)以上的燃油车,可享受5000元电子消费券。购置新能源车的消费券分为4000元和6000元两种。裸车开票价在5万元(含)以上至15万元(不含)以下的新能源车,可享受4000元电子消费券;裸车开票价15万元(含)以上的新能源车,可享受6000元电子消费券。
此外,此次参与活动的商家仅限于市内8区即:中原区、二七区、金水区、管城区、惠济区、郑东新区、经开区、高新区等的部分汽车销售企业。
往期回顾
# 使用体验不一样 皮卡企业APP汇总
#
年终福利就位 你想买的这些皮卡现在很值
#
家用组新对手 郑州日产锐骐7参评2023年度车型评测
#
前脸改变 郑州日产锐骐工信部申报曝光
  中国皮卡网    
一起分享,一起成长!
话题专栏







到顶部