威马将到账20亿!估值170亿最快二季度港股挂牌,CEO:像牲口一样活下去




回血成功‍‍‍‍‍‍‍

作者|王磊  曹婷婷
编辑|在洲
“活下去,像牲口一样的活下去。”
 
刚刚,威马CEO沈晖在微博发了一条短视频,内容是开头这句话。

来源:沈晖微博
 
这可能是沈晖内心最真实的写照。今天一早,Apollo出行发布重大收购公告,称已经与威马汽车达成战略并购。随后威马汽车也发布“重大官宣”,确认了这一事件。
两个“重大”,足以说明其重要程度。一直负面缠身的威马,终于迎来好消息。‍‍‍‍‍‍‍‍‍‍
 
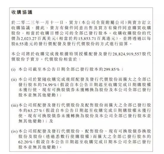
Apollo出行将以20.2亿美元收购威马子公司,通过以每股0.55港元配发288亿股的方式进行结算。

来源:Apollo出行
显然,威马借壳上市的意图已经逐渐清晰。
交易目标公司约占威马总股本的80.93%,由此可以推算出威马此次交易的估值为25.1亿美元(约合人民币170亿元)。
Apollo出行公告对威马汽车的收购后,后续流程主要对威马进行尽职尽调。考虑到威马已于2022年5月31日递交A1招股书且完成3-4轮对联交所问题的回复,本计划于2022年10月完成联交所聆讯,故上述尽职尽调具备已经香港联交所审核的材料为基础,计划可在2-3月内完成。
有媒体报道称,威马很有可能在今年二季度完成挂牌。
01 
估值腰斩,20亿融资也来了
公告一经发布,Apollo出行早盘就高开近14%,不过开盘后股价便迅速跳水,截至发稿报价0.24港元,跌幅接近6%。
值得注意的是,Apollo出行未发布公告前市值仅为27.88亿港元,此次增发收购体量相当于上市公司5.7倍。

来源:Apollo出行
此次交易前,威马控股就持有Apollo智慧出行23.67%的股权,增发收购后,威马方面持有该公司约七成股权。

来源:Apollo出行
目前威马的估值为25.1亿美元,相比于一年前超过50亿美元的估值,缩水近一半。
威马此次的估值逻辑,参考了蔚小理及零跑在2021年的平均市销率,约为3.9倍,威马此次交易的市销率为3.7倍。
而且威马市值在一年内的缩水的程度,也基本和蔚小理相同。蔚来和小鹏的市值,缩水都超过了50%。
威马上市之路本就一波三折,借壳上市则让威马找了适合自己的途径。
其实威马与Apollo出行早在去年12月初就有过“绯闻”。
Apollo出行曾于12月5日发布公告,拟收购一家从事智能电动车的公司,目标公司的业务涵盖一系列配备先进技术的智能电动车,目标客户为中国年轻且精通技术的用户,自那时起就在传威马拟借壳APOLLO出行进行港股上市。

来源:Apollo出行
当时这个消息引发不少想象,如今靴子落地,也给了威马更多可能。
而且Apollo出行的这份公告,也披露了最新一轮融资。公告显示,目前Apollo出行及威马汽车正建议两至三个月内筹集临时融资。
这笔融资包括中港澳地区某知名商业银行注资2.5亿元港币,世界500强正威国际注资5亿元人民币,雅居乐集团注资15亿元港币,总计金额超过20亿人民币。
雅居乐集团也是威马D轮的最大投资方,目前已超过百度成为威马的第二大股东。而正威国际是国内最大的铜矿企业,前不久,正威国际也和威马达成合作,与威马的合作项目有望落地成都。

来源:网络
接近威马的人士透露,在完成并购上市同时,威马汽车将完成品牌与产品战略升级——威马将与Apollo出行共同研发,近期将推出产品发布的X@A量产智能轿跑,预计价格在10万美元以上。
在经历了高管出走,销量暴跌之后,威马不仅获得了融资,还将推出全新高端品牌。
这次威马能满血复活吗?
02 
为什么是Apollo出行?
Apollo出行成立于2002年,同年就在港交所完成上市。
这家公司的前身,是德国小众超级跑车制造商Gumpert,而Gumpert曾经是奥迪的御用改装厂。2007年,Gumpert曾推出首款车型Apollo,不过发展并不尽人意。在2012年,Gumpert因资金供应不足导致破产,随后被香港一投资公司收购并更名为Apollo。
在2020年3月,Apollo出行被香港珠宝及钟表投资公司力世纪收购86%的股份,并正式更名为AFMG。
彼时,正是新能源汽车品牌蓬勃发展的关键期,2020年的上海世博会上,Apollo出行发布首款电动超跑Apollo IE,百公里加速时间为2.7s,全球限量10辆,售价高达3000万美元。

来源:Apollo出行
这和Apollo出行的超跑基因有很大关系,2008年,在汽车节目Top Gear中,Apollo出行跑出1:17.1秒的单圈成绩,把一众豪车甩在身后,这一记录保持了4年。时隔一年,在纽博格林赛道上,Apollo出行又以7分11 秒57的速度刷新了当时的记录,被誉为“纽北之王”。
在2021年第四季度,威马汽车在通过一系列的换股安排,成为Apollo出行的最大股东,持有28.51%股权,威马创始人沈晖出任Apollo出行的联席主席兼非执行董事,前威马核心创始团队成员戚正刚担任Apollo出行的总经理及执行董事。

来源:Apollo出行
也是从这时候开始,威马开始和Apollo出行达成亲密关系。
但随着大股东威马汽车业务的节节下退,Apollo出行的发展也不尽人意,在2022年初发布的财报中也可以看出,Apollo出行关于出行和汽车的业务并不多,仅仅占到16.7%左右,反而更多的营收是来自珠宝、钟表等商品销售。
为了更专注于自身核心业务的发展,在2022年9月Apollo出行将战略定位为:专注自身品牌汽车开发业务,顺应全球智能电动汽车的采用趋势,致力成为智慧出行服务行业的领导者之一,并正式更名为Apollo智慧出行公司。
截止发稿,Apollo出行的市值为23.65亿港元,不可否认的是,威马汽车借壳Apollo出行上市对于双方都是利好,威马汽车可通过出售股份获得资金,Apollo出行也可达到以汽车业务为主营业务的目标。
从这个角度来看,也是双方抱团求发展,从高端、中端市场来看,双方的定位也是互补。
03 
拼力一搏只为活下去
对于目前的威马来说,上市寻找更多资金扩充,是关键一战。
其实从基本盘来看,威马的条件并不差。2019年,威马达成16876辆的年度销量成就,排在造车新势力销量第二名。

来源:威马
但在近两年新能源车销售记录屡破新高的时代,威马却开始下滑。特别是自进入2022年,裁员,降薪,经销商关门闭店以及无车可售等负面新闻从未间断。
有相关机构统计过威马2022年前十个月的非官方销售数据——29284辆,作为对比,同期的蔚小理销量分别达到了92493辆、103654辆、96979辆。
2022年11月,关于威马裁员降薪的消息铺天盖地,威马汽车的一份内部信揭开了最后一块遮羞布。
威马汽车CEO沈晖发布内部信宣布,为了应对资金压力,公司管理层带头主动降薪50%,同时对公司整体运营费用进行精简,基层员工工资打7折发放,同时威马首款纯电轿车M7的交付也被搁置。
尽管威马方面极力否认,但威马资金吃紧已经是不争的事实。
不仅仅是逐渐下滑的销量,更让威马着急的便是巨额亏损。2022年6月1日,威马曾在港交所递交招股书,但12月1日威马的招股书已经处于失效状态、且并未更新。按照港交所规定,如果企业6个月内未通过聆讯则招股书失效。

来源:威马
根据威马上市招股书显示,2019年至2021年,威马累计亏损136.32亿元,毛利率始终在-40%以下,相当于每卖一辆车亏损10万。
在威马汽车招股说明书中显示,2019年-2021年威马实现营收17.621亿、26.717亿元、47.425亿元。但亏损十分严重,对应净亏损分别为41.45亿元、50.84亿元、82.06亿元,三年亏损合计达174.35亿元,亏损指数几乎是翻倍增加。
而且,威马手里的储备现金流仅有41.56亿元,与一线新势力们的动辄四五百亿的现金储备相比根本不值一提,基于此,威马更需要上市融资来减轻现金压力。
如果沈晖能够顺利敲钟,威马就还有触底反弹的希望。


推荐阅读

2022收官!合资时代被终结,“迪王”养成

网红专家痛批宁德时代:缺乏胸怀格局,没做老大的样子

到顶部