继续操作前请注册或者登录。

兰陵王新传说官宣,美人鱼技能一览,史诗6选1,海月宝格丽海报美翻


曼姐出品,必属优品。大家好,我是人见人爱的小曼姐。其实,王者荣耀时至今日,已经上架了各种各样的新皮肤,从当初经历的锚点皮肤,再到如今的至尊皮肤。不得不说,王者荣耀对于新皮肤的设计,还是没有让玩家失望的。当然了,王者荣耀在进入七月份之后,也是会有新的皮肤计划。比如说东皇太一的FMVP皮肤,还有米莱狄的夏日限定,同时还有婉儿的新联动传说等等。
王者荣耀兰陵王新传说官宣

除了上述的新皮肤将在七月份登场之外,王者荣耀其实还有一款联动皮肤已经官宣。没错,那就是兰陵王的连目公子传说皮肤了。虽然说,这款皮肤是国际服上架了,而且技能是阿轲的,但是在模型上,则是跟兰陵王相似的。而王者荣耀也官宣了兰陵王会将该皮肤进行联动上架,另外体验服当中,兰陵王的隐身也进行了调整,击杀野怪小兵或者英雄,都能够减少技能1秒CD哦。另外,兰陵王的二技能前期削弱后期增强哦,这是不是也意味着新皮肤的到来呢?
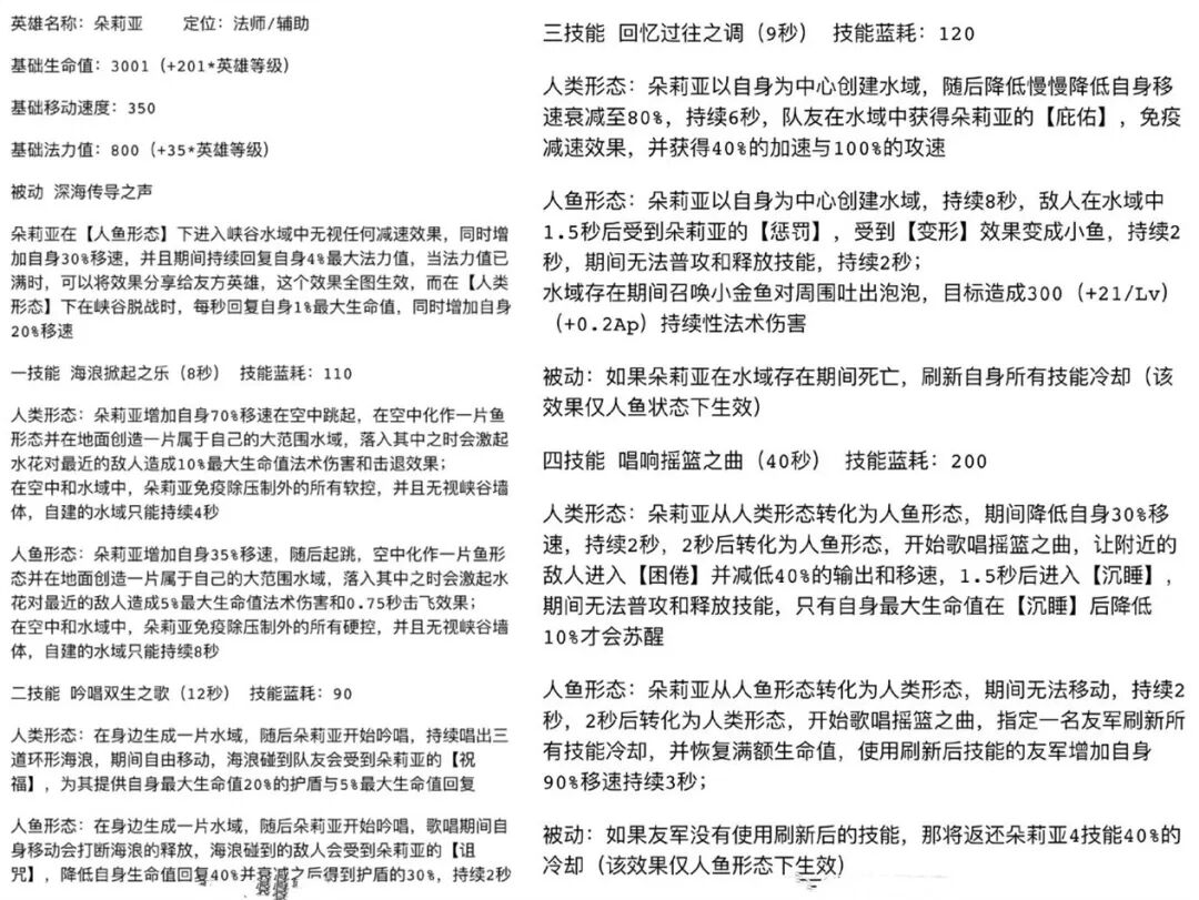
王者荣耀美人鱼技能一览

王者荣耀新英雄亚连已经上架正式服,想必这几天玩家们都有上手吧?当然了,除了亚连之外,王者荣耀在上赛季也是曝光了美人鱼朵莉亚。只不过,该英雄大概率是会延期到下赛季才会登场了。当然了,美人鱼朵莉亚是属于双形态的辅助英雄,在技能方面的话,也是集控制和免控于一身,同时他的技能还能创造水域。不知道美人鱼朵莉亚和澜是否会有一波联动呢。另外,朵莉亚的大招还能催眠敌人,使其在1.5秒内无法使用技能和移动哦。
王者荣耀永久史诗6选1

王者荣耀七月份的蓝花商店终于开启,想必玩家们之前是有参加过该类型的活动的。没错,蓝花商店是玩家需要完成指定任务,获取80个蓝花币才能兑换永久皮肤宝箱。当然了,宝箱也是分等级的,有银宝箱和金宝箱,里面有传说也有史诗皮肤。其中,银宝箱中,永久史诗6选1,还包含了虞姬的云霓雀翎和孙尚香的音你闪耀传说皮肤哦。在小编看来,如果需要SJ卡的玩家,是值得入手的,能够白嫖一款传说或者史诗皮肤哈。
王者荣耀海月宝格丽传说海报

不得不说,王者荣耀七月份中,最让玩家期待的,应该就是宝格丽新皮肤了。没错,这五款宝格丽皮肤中,海月和芈月的新皮肤已经是得到了证实。其中,海月的宝格丽新传说的海报美翻,我们可以看到,该皮肤整体是以绿色为主,还是民国风格的哦。腰间挂翡翠饰品,头上有金色饰品,手上配有黑色手套哦。至于背后的月亮,则是换色了屏风,看上去美翻了有木有?只不过,海月宝格丽新皮肤的上架时间,是在芈月的后面哈,所以值得期待一下。
王者荣耀宝格丽首款皮肤

至于第一款宝格丽联动皮肤的归属,已经确定是芈月了,同时局内特效和出场动画,也都是得到了曝光。要知道,宝格丽和王者荣耀的联动皮肤主题中,是有五位英雄喜提相关皮肤的。分别是芈月、海月、王昭君、貂蝉以及西施。只不过,玩家们期待的瑶妹在这次则是没有入选,估计是因为之前巴宝莉的问题,所以没有设计相关皮肤吧。各位玩家们,你们对此有什么想说的话,记得在留言区跟我交流沟通哈。

到顶部