监控员工键盘敲击频率,能防止摸鱼吗?




摸鱼人看透了现代工作制的现实:你的时间不属于自己,而是属于雇用你的人。因此,“偷一些时间”给自己使用,是打工人们做出的“小算计”。
文 | 高越
编辑 | 楚明
运营 | 橞楹
 
被抓的鱼,条条不同。
 
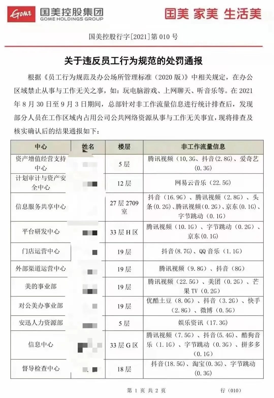
上班的最大尴尬时刻之一,莫过于摸鱼被发现。钟愿戴上蓝牙耳机,打开中午没看完的综艺,被名场面逗得开心,正准备平复过分灿烂的笑容,却突然对上了领导进门的视线。所幸最后她只是被拍了拍肩,并没像国美11个摸鱼员工一样,被“公开处刑”——员工姓名、所在部门以及摸鱼内容都被曝露无余。
 
钟愿是当代摸鱼大军中的一员,自称科学上班,崇尚325工作制,意思是3天打鱼,2天晒网,一周只上5天班。在长期的实践中,他们总结出了一套摸鱼秘籍:水杯要小、打水要慢,技术道具多多益善,表情管理必不可少。但有摸鱼的社畜,就有抓鱼的老板,为了遏制员工摸鱼,企业同样绞尽脑汁、无所不用其极。
 
归根结底,是在对摸鱼的理解上,员工与企业永远隔着误会的鸿沟。摸鱼与反摸鱼的较量不断过招,格子间内的斗争也悄然开启。

摸鱼指南

摸鱼哲学的入门等级,在于见缝插针,抓住一切时间“喘口气”,能玩则玩。
 
大厂打工人们无疑将这套逻辑贯彻到极致。吴松每天10点到岗,第一件事就是冲洗养生壶和杯子,再拿出一包包菊花、罗汉果和玫瑰花茶。身旁工位的同事正摇着咖啡豆,一粒粒豆子在器皿中慢慢变成粉末,被咖啡香气叫醒的间隙,他也在思考今日一杯茶的最佳搭配。
 
厕所是许多打工人心中的摸鱼净土,但在公司们棋高一招的围追堵截下,“带薪如厕”的体验感变差,难度也日渐提高。吴松们只得另辟蹊径——例会摸鱼。
 
互联网人每天不是在开会,就是在去开会的路上,如何选择会议地点成为摸鱼的关键。阿里西溪园区有8座楼,1号楼员工可以将会议室定在最远的8号楼,两地相距1公里;同样,腾讯滨海大厦有南北塔,南塔30层的员工可以预订北塔30层的会议室,通过经行24层的通道,实现路程上摸鱼。吴松掌握了这一诀窍,会议室越远越好,再提前半个小时到达,美其名曰是擦桌子和调试设备。
 
一人摸鱼有风险,组团摸鱼更心安。下午一到,屁股发麻、眼皮打架,吴松常常选择跟同事下楼抽烟、茶水间闲聊、结伴买咖啡......一根烟、一杯奶茶,既趁机放松,又联络了感情。吴松是公司附近瑞幸的常客,每个单品尝了个遍,阿里西溪园区3号楼的星巴克,更曾创造了全球门店杯数最多的记录,其中有着每一位摸鱼人的默默贡献。
 
吴松还有一件爱做的事,借着取快递的功夫,跟门口保安聊天。一边侃大山、一边透个气,是他放空脑子和活动筋骨的每日必备。这种“透个气”往往一次1小时,甚至一个下午一到两次。
 
在996的奋斗文化下,也催生出了“被迫摸鱼式加班”——领导不走,我不走,以加班为名怒刷存在感。
 
食堂吃过晚饭,健身房跑步,再冲个澡,吴松的加班才正式开始。打开改到一半的方案,蹭着当天的deadline前发送,在等待反馈沟通的间隙划水摸鱼,“当做是在家里玩手机”。周围的同事们都在“埋头苦干”,但吴松知道,他们更多的是在刷微博、打游戏。
 
选择摸鱼,并不是职场人空闲时间太多,相反,恰恰是因为他们渐渐被剥夺了上班与下班的界限,原本的个人生活不断被入侵。
 
上班连轴转,下班回钉钉。吴松每天早晨一睁眼先看工作群消息,迅速回复“好的,收到”。来不及吃早餐,先被2小时的公交地铁蹂躏。下班后,蹲在地铁站掏出电脑处理紧急工作任务,因为“这个东西客户催了,马上要”。常常在周五晚上收到新任务,叫他“上班给出方案,周末辛苦一下”。既然任务完成了也不能下班,不如先摸鱼2小时,再开始工作,“像把娱乐时间提前了一样”,是吴松们为自己争取休闲放松的方式。
 
大江是职场老油条,身处游戏行业已有七八年,早些年项目多,加班严重,常常熬夜到三四点。但现在他“有点拼不动了”,更想劳逸结合,“多点自己的生活”。为了设计动作、找寻灵感,他平常需要大量观看动画和电视剧,只不过,如今刷B站、打游戏的目的渐渐变成“一半是找资料,另一半是趁机摸鱼”。越来越多的“职场老人”倾斜了自身工作与摸鱼的天平,刷视频、看小说,甚至像国美员工一样花费22.5G流量在听音乐上。
 
将工作与划水巧妙结合的方式,被戏称为“干湿分离法”,是指以工作需求为由疯狂划水。
 
越来越多的搬砖社畜们产生了相同的情绪,他们看透了现代工作制度的残酷,努力在工作的缝隙间获得一些自主权。

▲ 图 / 电视剧《我,到点下班》剧照

困在工位上的人

走出新手村的摸鱼人,掌握了摸鱼哲学的进阶等级,在于“互相算计”。一句话可以概括,老板假装给我发工资,我假装给老板打工。
 
钟愿掌握了“摸鱼秘籍”3大招式:防窥屏、闪退快捷键和电子书阅读器。作为教育机构咨询师,她的工作被分割成了无数个碎块,排课表、写总结,回应随时出现的疑问与咨询。“工作快马加鞭只需要两三个小时”,但她却无时无刻被绑在了工位上。
 
为了摸鱼不被发现,手机、电脑贴上防窥屏,再熟练掌握键盘切换键,一旦身后有人经过,立马换成密密麻麻的Word或Excel文档。表情管理同样重要,眉头紧锁,若有所思,“最好再时不时叹一声气”,注意控制好脸上的笑意。
 
她还被鱼友种草了“摸鱼神器”——电子书阅读器。这是一个程序员自编的小软件,将下载好的电子书导入到软件中阅读。神器之“神”在于,可以消除页面背景和边框,将其完美融合在Word文档之中。钟愿通常将页面缩小至三四十厘米的大小,“除非专门一行行读,否则扫一眼根本看不出来”。凭借此招,钟愿在短期内读完了20多本电子书。
摸鱼人看透了工作的现实:你的时间不属于自己,而是属于雇用你的人。因此,“偷一些时间”给自己使用,是打工人们做出的“小算计”。
 
偷来的时间,可以用来回味昨日梦境、冥想发呆、观察鱼缸里的鱼、在线吃瓜听八卦,甚至用“好香,你泡的是什么茶”作为暗号,开启今日的茶友聚会。这份“摸鱼百生图”发布在了豆瓣“上班摸鱼小队”小组之中,成为备受喜爱的精华帖子。




▲ 小平画的“摸鱼百生图”,囊括了许多摸鱼活动。图 /  受访者供图(可左右滑动查看)。
在小组中,4万多志同道合的鱼友,互相安利好物、分享心得。聊天方式是一篇“腾讯在线文档”,按照“话题”与“回复”索引,并挑选感兴趣的自行回复:外卖点什么、领导不在家、今天几点溜……琐碎的探讨与吐槽,自称混日子的摸鱼人凝聚成了一个共同体。
 
但领导们想要的是专心致志、不停运转的机器。为了锁住员工,公司也在不停算计。除了无处不在的摄像头和悄然巡逻的人事外,更多的高科技正在成为新的监察工具。指纹、人脸识别、定位打卡、厕所计时器、屏幕监控器……无形的眼睛和耳朵布满格子间。
 
“摸鱼记得用手机流量”是鱼友们的经验之谈。吴松知道工作电脑是没有秘密的,电脑实时画面、历史屏幕截图、聊天记录、网址搜索记录……只要想查,无一例外,“甚至还可以控制U盘拷贝和关键词报警”。国美正是通过这些监测软件伸出了掌控的手,笼罩在员工身上,过分详细的通报昭示着一个事实:电脑中的所有痕迹都已被精准掌握,员工无处可避。
 

▲ 国美通报员工摸鱼,并列出其所用app及具体流量数额。图 / 网络
针对不同工位,有着额外的统计方法。设计部门的员工被计算着画图时输入命令的次数,以及鼠标、键盘各键的敲击频率。当有效次数低于设定数值时,就会达到警戒线,被判定为摸鱼。
 
赵琴是老板的“监工”。作为公司HR负责人,工作考勤、日常巡逻,了解员工们的工作状态是她最基本的工作。在她看来,监控是一面镜子。月末考核、奖金发放,给谁优秀、给谁及格,都需要实打实的判断依据。“如果有人来质疑,我可以拿出监控证据来回复”。
 
甚至有的HR想出了更省力的方法。一个智能坐垫,能够监控心跳、坐姿等数据,员工何时离开工位、何时回来,全都一清二楚。一个电话拨通,员工随时随地跟HR解释某一时间段内自己的行踪。
 
同时,在管理者眼中,监控是一张药方。“公司这段时间业绩好,就算有摸鱼,我们也不会在意。”但一旦业绩出现问题,监控能够帮助他们在员工的日常工作中找寻原因。
 
如果长时间未有改善,更彻底的举措就此产生。小艾所在的公司只有内网,网速很慢,除了发送邮件外,不能打开任何视频和游戏。电脑一律被设置了管理员权限,任何与工作无关的软件都无法安装。全公司只在会议室、领导办公室等少数区域安装了WiFi。
 
因此,每次见客户的时候都成了她稍作解放的时刻,晚回来1个小时,“喝杯咖啡、吃顿好的”,没有人会知晓。

双向“毁约”

在不停的算计与试探下,摸鱼哲学走向了终极阶段,在于“彼此剥削”。
 
老板以“高工作强度”和“强监视力度”捆绑员工;员工以“低效工作”和“敷衍了事”作为回击。最终,只能彼此妥协与消耗,走向两败俱伤的境地。
 
处于热议漩涡的国美摸鱼事件中,10名正式员工被给予公司全员警告并行政处罚2分,1名外包员工被做清场处理,不得二次驻场。处罚是警钟,响在了每一位打工人耳边——这次是他们,下次可能就是我。
 
信息监控的无形之网,带来的是不安,抱怨,甚至是对于处罚的不满。有人讲述自己摸鱼被抓,公司自此有了扣除奖金的新规定;还有人分享同事因摸鱼影响了年末考核与升迁,虽然躲过了小惩,但毁了前程。他们担忧的是,公司对摸鱼围追堵截,是否过度,甚至侵犯了员工的隐私。
 
事实上,理想的摸鱼状态,是打工人和老板之间心照不宣的默契。小平的日常工作是画图,忙与闲都跟着项目走,忙时“连喝口水的功夫的都没有”,但闲时“一天都没什么事做”。老板对摸鱼向来睁一只眼闭一只眼,“画稿只要按时交,能改到满意,一切万事大吉”。
 
这种以工作成果为导向的评价机制,建立了一段无形的弹性空间:能否摸鱼,可以摸到什么程度,都在微妙的区域内滑动。老板们获得了高效的产出成果,员工们也赢得了喘息空间和愉悦的工作体验。
 
但现实并非如此美好,过度摸鱼者时有浮现,突破了管理极限和员工底线的公司也确实存在,小小的格子间成为荒诞戏幕的上映地。
 
《狗屁工作》一书中,曾提出了一个概念:你每周工作5天,每天工作超过8小时,收入还行,但你不喜欢这份工作,甚至觉得它毫无意义。那么恭喜你,你做的是一项“狗屁工作”。这正是许多摸鱼人对自身岗位的心声。于是,摸鱼的边界被不断扩展:看书、练字、翻译杂志,用谷歌地图云游世界……甚至有人把工作做成了副业。
 
钟愿每天上班摸鱼看小说,积累素材,晚上回家动笔码字,期待有朝一日月入几万,转行成为自由职业者。选择摸鱼备考的人也不在少数,考公务员、考证,当前的工作只充当着缓冲期的跳板,自己终将离开。
工作不饱和,就要自动加码。小艾的部门用“每天两小会,两天一大会”的规律填充了所有的空闲时间,“明明发个微信的事,硬要开个会”,短则半个小时,长则两三个小时。小艾用“假性忙碌”来形容自己的工作状态。她观察到隔壁业务线的情况更加严重,每天早中晚实时考核,“应到几人,实到几人,缺席的什么原因”,甚至连上厕所、打电话都要打报告。
 
赵琴感觉到职场环境“越来越荒诞了”,在她看来,摸鱼的本质是拖延,但工作需要自律,一天的任务不应该硬拖到两三天,“拿钱干活是责任”。同样,加班也应该争取补偿。她除了接水、上厕所外从不摸鱼。但她同样不认同像国美那样通报惩罚的方式,可能会加深员工的反感和抵触,“没有人希望无时无刻生活在监视之中”。
 
摸鱼与反摸鱼,监控与逃脱,似乎正在昭示着打工人和雇主之间本该天经地义的约定,滑向了双向毁约的境地。
 
无数打工人看清了畅想与现实之间的强烈反差,《狗屁工作》中也说明了另一种人性现实:只有做自己想要做的工作才会有价值感和满足感,做不情愿的事并时刻处于他人的使唤下只会被无止境的抑郁吞噬。
 
多年前,游戏网站中曾有一款“上班摸鱼”的敏捷类小游戏,通过鼠标控制角色切换“玩手机”和“工作”两种状态,只要不被老板抓住,时间越长、得分越多。但真实的职场生活不是真人版摸鱼游戏,更没有“Game over”后的下局再来。
 
也许,大部分打工人想要的不过是人性化的工作制度,一种良性的、不以加班为荣的职场。选择摸鱼更像是一场爆裂无声的微小抵抗,呼喊着喘息的空间和获取工作价值的权利。
 
(应受访者需求,文中吴松、钟愿、大江、赵琴为化名)

▲ 图 / 电视剧《我的大叔》剧照

每人互动
你怎么看摸鱼?

文章为每日人物原创
侵权必究
到顶部