年轻人要存多少钱,老了才不会心慌?





80、90一代退休后能领多少养老金?够不够维持体面的生活?如果不够,我们该存够多少钱,才能从容迈入老年?
每日人物数据栏目第七期,我们一起来算一笔关于养老金的账。这些问题,也许你会在这里得到一些解答。
文 | 介里
编辑 | 赵磊
设计 | 韦恩
数据|介里 杨梦
运营 | 栗子

领养老金的人越来越多了

四月,春暖花开,三月的工资条还没放凉,不少打工人看着工资条上的“五险一金”,陷入迟疑。每个月交的养老保险,真正“保险”吗?
近一段时间以来,有关养老的话题一直很热,稍微一研究,一个重要的问题就摆在所有人面前——等我们老了,还能领到多少养老金?
原因很简单,领养老金的人,正在以前所未有的速度增加。根据最新统计,目前我国60岁以上老龄人口接近3亿人。2022年,我国65岁及以上人口占比超过14.9%,已经迈入中度老龄化社会。2025年,65岁以上老年人数量会达到2.4亿左右,到2030年,这个数字将会突破3亿。
随着医疗水平的提升和保健制度的完善,老人死亡率降低,老年群体整体寿命不断延长。在2000-2020年期间,全球平均预期寿命增速为7.7%。2022年5月,国务院发布《“十四五”国民健康规划》,预计2035年中国人均预期寿命将超过80岁。

如果把退休人群比作有进水口和出水口的池子,进口流量越来越大,出口流量越来越小,池子迟早会溢出来。根据中国老龄化全国委员会和《中国可持续发展总纲》预测,到2050年,当80、90后开始逐步退休时,中国60岁以上老龄人口将达到4.87亿的峰值,约占总人口的35%,平均寿命会涨到85岁。
那时,街上每三个人中就有一老头老太太,都等着政府发放的养老金度日。但另一面,年轻人结婚的意愿逐年降低,生育率下降,等现在出生的20后们进入社会工作,正是80后、90后们退休的时候,那时社会上老年人多,年轻人少,领钱的人多,交钱的人少,养老金的压力可想而知。
其实这个趋势早就有了。2012年至今,参保离退休人员数增速始终高于参保职工数增速,且增幅差值不断扩大。2021年,我国的老龄人口抚养比首次突破20%,相当于5个年轻人供养一个退休老人,压力尚可。
但中国社科院世界社保研究中心主任郑秉文曾预测,到2050年,中国老年人口抚养比将超过43%,任泽平团队则预测将超过50%,即每个退休老人要靠两个正在工作的年轻人来供养。

未富先老,如果将基本养老保险结余、社保基金权益总额、企业及职业年金投资运营规模加总,中国总体养老金储备约为13.5万亿元,仅占当年GDP约12%,而多数国家预筹养老金的总量约为GDP的 50%~100%。
单看打工人最关心的城镇职工养老金,也是捉襟见肘。2022年我国城镇职工基本养老保险基金总收入为60455亿元,基金总支出为56481亿元,养老保险基金的累计结余为52574亿元,累计结余可支付月数仅为11.17个月。由于养老金统筹账户与个人账户实行混账管理,员工自己交的那部分钱也被统筹给了老一辈,截至2022年个人账户空账规模高达2.6万亿,而且还在增加,这些钱最后也都是要还的。
目前,我国已经有多个人口流出的省份当期养老金收不抵支。社科院发布的《中国养老金精算报告2019-2050》中提到,全国城镇企业职工基本养老保险基金在2028年之后将收不抵支,年度缺口将达到1181.3亿元,并在2050年扩大近100倍至11.28万亿元,而养老基金累计存余情况也不容乐观,可能在2035年消耗殆尽。
临近退休的人担心即将到来的养老计划被打破,将来迟早要退休的年轻人,则在思考,现在交养老金,究竟有没有必要?交了钱,最终可能老无所依,为什么不干脆用这笔钱及时行乐?攒起来吃利息,可能比看不见的养老危机更能带来安全感。
不过,养老保险是由国家信用担保、财政体系兜底的,除非国家破产,否则不存在亏空之后领不到的情况,但为了减轻财政负担,政府也在推动渐进式延迟法定退休年龄政策,提高领取养老金的最低缴费年限,退休人员养老金的涨幅也在逐年下降。
一大片看不见的阴云正缓缓下沉,压向奔波忙碌的人群头顶。我们真正关心的,是老了以后还能领到多少养老金?几十年后的养老金额度,又能让我们体面养老吗?

▲ 体面地老去,也许并不是一件容易的事。图 / 视觉中国

从哪儿退休,决定了能领多少钱

能领到多少钱,需要考虑的核心议题是:从哪里退休?
“双轨制”退休金制度,在2014年以前,天然区隔了体制内外的退休人群。在“并轨”后,体制内职工的养老金也是从工资上缴,缴费年限和金额也会影响到退休后的收入。
今天,体制内父母的养老金,倒挂年轻人的工资,已经不是新鲜事。财政统一支付养老金,让政府、事业单位的退休职工少了很多后顾之忧。
这也是老人们劝说小辈考公务员、事业编的法宝——谁都有老去的时候,不论家境、子女、环境如何,每月准时到账的足额退休金,才是最靠谱的。即便并轨了,实额、连续缴纳的养老保险,领的时候也比大部分企业职工更多。
相反,对于企业人员来说,退休后能领到的退休金,取决于政策法规的引导和所处企业缴纳的金额。流动的政策、发展的企业、随时变化的环境,一切都是不确定的。
大多数人面临的现实是,公司很少按照职工实际工资来缴纳社保,要么按照税后收入缴纳,要么直接按照当地最低社保缴费基数来缴纳,这也意味着,大部分职工在退休后只能领到较低的退休金。
以北京通州区的一个普通职工为例,根据北京人社局的数据,2004年-2018年,通州区连续15年上调企业退休人员基本养老金,人均待遇水平提高了2.7倍,2018年,这名职工的到手金额是3418元,但北京市2018年社会平均工资是月均7855元,企业职工想在老后维持一个不错的生活水准,还是比较难的。

另一方面,行业也能直接影响养老金的上限。腾讯作为互联网一大巨头,在2022年就提出了企业养老方案,这实际上是对基础养老金的有力补充。
腾讯员工退休待遇方案中,员工在腾讯就职达到法定年龄退休,可以享受到三份福利:定制纪念品、长期服务感谢金和退休荣誉金。长期服务感谢金,据称是6个月固定工资——退休前的Title越高,也就越有利。而退休荣誉金,据说是从“服务年限金”和“50%未解禁股票期权”中二选一,可以看成是企业年金的一类。
然而,能够像腾讯这样财大气粗的互联网企业,又能有多少呢?互联网行业的打工人,在同一家公司能够干满15年,时机、运气、能力缺一不可,能够真正“功成身退”的人,恐怕也是凤毛麟角。

▲ 成都,腾讯大厦健身房。图 / 视觉中国
抛开行业来看,从地域角度观察,老了能领到多少钱,一线城市和其他地区,有不小的差距。“很多北上广深退休的老人,养老金比三四线城市年轻人工资要高”,不是一句玩笑话。
目前的政策条件下,在一个城市交满10年养老金,即有机会在该城市退休(有的城市是15年)。在北上广退休,和在乌鲁木齐、西宁等城市退休,在一线城市退休,和在漠河等四线城市退休,所享受到的待遇都可能天差地别。
这是因为,养老金的计发基数和当地当年的社会平均工资密切相关,北上广深的养老金自然就比三四线城市的高很多。另一方面,养老金上调的幅度与经济发展情况、财政收入紧密相关。在大城市,养老金的上调是一件更为稀松平常的事。
比如一位退休三年的老人,长居天津,普通私营企业单位员工正常退休,他目前的退休金是4000多元每月,按照过去三年领取退休金的经历,接下来,他每年能上调大概1000多元。或者,更直观地比较,假设缴费工资和平均工资持平,累计缴纳35年,2021年,上海和漠河的平均工资分别为:11396元和5865元,对应城市的老人,每月能领的养老金分别是3989元和2053元。(此处的养老金根据人社部基础养老金测算公式得出,每月可能会有一定数额的变动。)
养老金的城乡差距则更大些。2020年农村养老保险人均领取额每月不足200元,较城镇职工基本养老保险人均领取额相差约二十倍。所以,在城里找个交社保的班上,还是很重要的。
而在绝对值方面呢?抛开地域、行业、个人选择,各个城市的养老金以缓慢的速度在向上调整,但似乎很难追上飞涨的物价和快速发展的社会消费环境,能保证基本质量的生活,就已经达到了养老金的目的。
但能不能避免退休后的生活一落千丈,正是我们最关心的问题。

我们这代老了,能领多少养老金?

当几十年后,这一代人都老去,个人能够拥有多少养老金,从社会保障的层面看,将取决于其所在的城市、行业,从个人的角度看,也取决于其前半生的积蓄、房产、理财计划等。
而种种努力的指向,都是同一个问题:如何在老去时,依然能够有尊严地、从容地过完这一生。
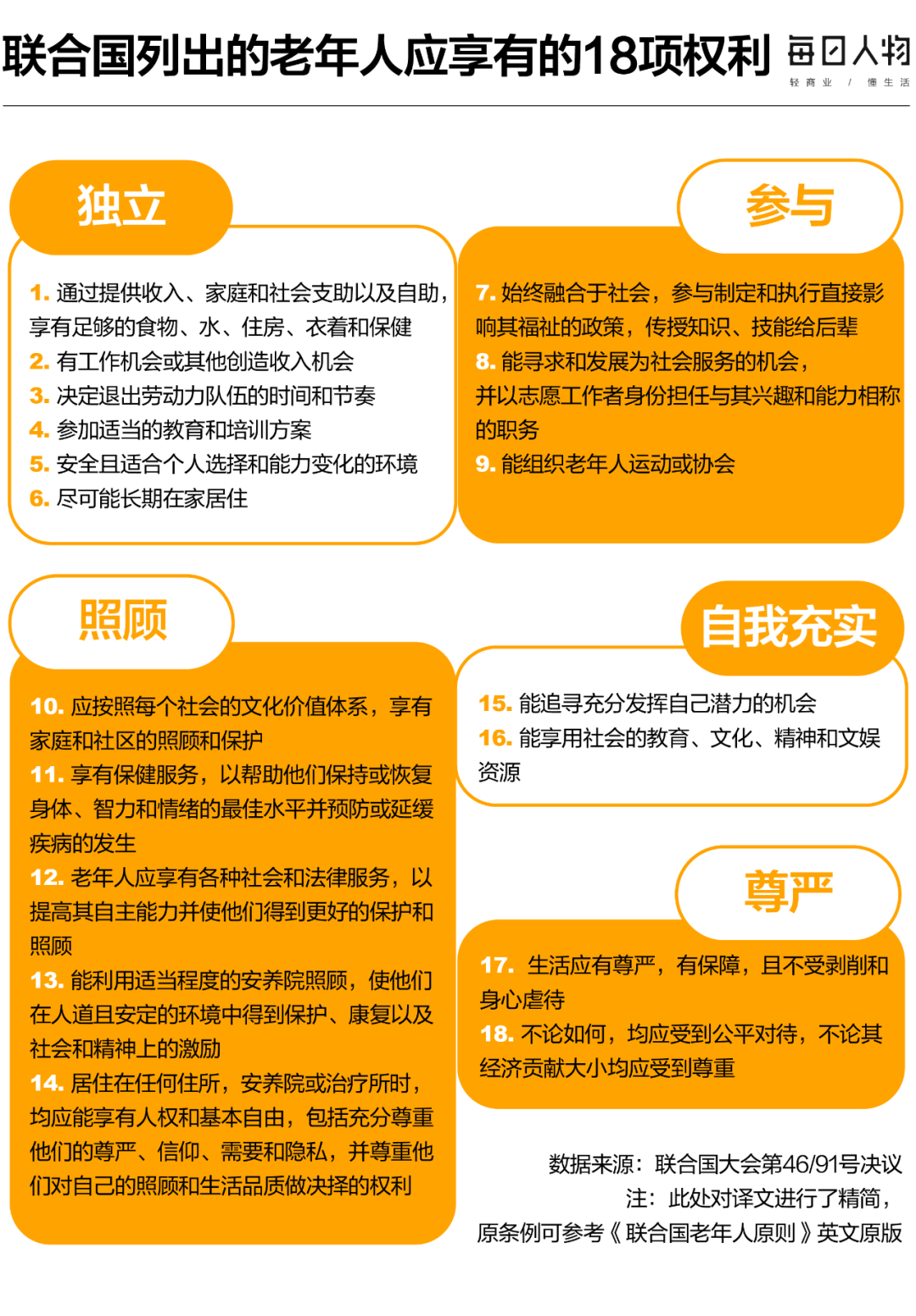
联合国大会已经探讨过这个问题。《联合国老年人原则》列举了18项老年人应享的权利,但实际上,老年人能保证稳定的收入,才是所有这些权利的基础,在此之上,才能去追求生活的品质和尊严。

养老金应该算是一份在失去工作能力后依然能获取的稳定的收入,但只靠养老金,能保证退休前的生活品质吗?一个盛年时喜欢探索Omakase(一种日料方式,主厨做什么客人吃什么)的老饕,大概很难接受自己老去后,只能到社区食堂吃规矩的三菜一汤。
要衡量这个问题,有一个更直接的概念:替代率,即退休后收入与退休前收入水平的比值。通常而言,当养老金替代率为70%左右时,可以基本维持退休前的生活水平。
《财经》做过详细的替代率测算,结论是,如果在现行养老制度下,一个打工人缴满一定年限的职工养老保险,退休后的养老金,很难维持退休前的生活水平,但可以保障基础的生活。
按现行制度,一个职工退休后的养老金基本由两部分组成,一是按照退休前当地的平均收入水平为基准,参考受个人退休前的缴纳年限、缴纳金额来计算的基础养老金,二是退休前个人账户的累积余额除以计发月数得到的每月可领取的个人账户养老金,退休时间越晚计发月数越少,每个月能领的就越多,即便个人账户余额耗尽仍可领取直至亡故。(过渡性养老金是少数特殊人群因政策调整领取的补偿性养老金,此后会逐渐消失,故此处不作考虑。)

可以看出,每年交多少钱、交了多少年、退休前当地平均工资多少,是影响基础养老金的主要变量,在人社部给出的企业职工养老保险待遇测算模型里,每年交多少钱用一个系数表示,比如第一年你的缴费基数6000元,当地平均工资10000元,比值0.6,第二年你的缴费基数提升到8000元,当地平均工资变成了11000元,比值0.73,以此类推,交了多少年,就求出所有年份比值的平均数,而退休前当地平均工资则是基于现在的水平,按每年5%左右的增幅做个预测,个人账户也有利息,过去几年的记账利率都在6%以上。
按照这个模型,我们计算了一个今年刚刚参加工作的25岁北京白领,在55岁时退休,实际缴费20年,当她的收入处于不同区间时,未来她将领取的退休金数额,以及和她退休前工资相比的替代率有多少。(测算网址如下,感兴趣的读者可以自行尝试:http://si.12333.gov.cn/157569.jhtml?menuguide=1)

在这里,退休金的绝对值不具备参考意义,毕竟30年后的3万元可能也就等于现在的1万元,我们重点关注替代率,可以得出一个明显的结论,收入越低,替代率越高,对低收入者而言,基础养老金是个重要的保障,至少可以保障基本的生活,别从小康跌入赤贫,但对高收入者来说,基础养老金只是杯水车薪,还是得有其他补充才能维持退休前的生活水平。
总体来看,职工养老金的原则就是“多缴多得,长缴多得”,按照这个算法,一个在北京月薪1万的年轻白领,保证每年按照实际工资60%的基数缴纳社保,总共缴纳20年,才能领到相当于现在6000元的退休金。
然而这已经是比较理想的状况,自己的工资水平和社会平均工资一直保持增长,但实际上,不少企业往往选择以最低缴纳基数为员工交社保,而对于普通打工人来说,不稳定的工作也很难保证连续足年缴纳,很多人的工资在40多岁后就达到顶峰,开始降薪甚至失业,低收入者尤其明显。因此实际上可以领取的养老金还得打个折扣,对于大多数普通人,表中所示的养老金都会缩水,最终能有50%的替代率就算不错了。
根据《财经》的比较,普通人想要提升替代率,让自己的退休生活更从容一点,增加缴费年数比增加缴费基数更有用。因此,假如你现在收入不高,或者公司不给你实额缴纳社保,那就尽量保证连续稳定,多交几年,再晚点退休,让个人账户养老金也多一点。

▲ 图 / 视觉中国
我们自己要存多少钱才能安心?

对个人来说,退休后领到的养老金越多越好,但对国家来说,这是一项巨大的支出,因此,打工人们一边要考虑自己怎么交养老保险最合适,另一边还要考虑到未来可能变动的政策,以及由此带来的风险。
从大的趋势来看,我们按现行制度算出来的养老金,以后可能会越来越少。
2022年至今,一个火热的话题是“延迟退休”。为了缓解多地已经出现的养老基金缺口和将来可预测的养老财政危机,延迟退休——本质上也就是延迟领取养老金,成为迫在眉睫的办法。
再比如个人账户养老金,也是退休越晚,计发月数越少,每个月能领到的钱越多,虽然能一直领到亡故,但也得结合自己的身体状况,人们领得晚,算总账的话,还是能减轻财政负担。
唯一能确定的是,我国的养老制度发展至今,仍然在努力覆盖全国范围内的人口,实现基本的养老保障。想要保证退休后的生活质量,还是只能靠自己。
1994年,世界银行提出养老金运营的“三大支柱”模式,这也是世界上大部分国家和地区的基本政策。我国的现状就是,过度依赖第一支柱,第二第三支柱发展不足,基本起不到支撑作用。

2021年,在全国4842万户企业中,建立企业年金的仅有11.75万户,大多为能源、电信、金融等行业的央国企,及少数大型外企和私企,参加职工仅2875万人,仅占当年城镇就业人员总数的6%。
个人养老金制度还在探索当中。目前推出的个人养老金,其实是按个人意愿理财,但理的财不再是每个人手上的流动资金,而是自己将来的“养老本”,可以简单理解为每年最多存一万二,等退休后才能取出来,收3%的税后连本带利还回来,好处是能抵扣个税。只不过在现阶段,这一政策还在限定范围的城市、银行试点。

但从个人养老金的设计思路来看,并不适合所有人缴纳,按照DT财经的分析,综合考虑扣税额度、锁定年限、政策不确定性,适合买个人养老金的人群应该是在可预见的未来没有大额开销、现金流充裕、年薪在20万以上、离退休较近的人,也就是一部分高薪的中年中产人群,刚工作的年轻人和已经退休的老年人都不适合。
这也意味着,在未来很长一段时间里,社会养老保险,对于大部分普通人来说,虽然只是基础保障,但却是主要保障。不论是现在还是将来,二、三支柱,即企业和个人养老金制度,起到的作用都不是最主要的。
想要自己老后的生活更宽裕,就不能只靠社会养老保险,年轻一代要做的,不仅仅是像之前那样,每个月和企事业单位分别缴纳一定比例的养老金,而是需要考虑除此之外的储蓄计划。
坚持储蓄,无疑是更有安全感的做法。由于种种压力,现在有不少人甚至选择提前退休。在新周刊的报道中,有一对未老先退的夫妻。条件是:妻子33岁,丈夫43岁,都是上海本地人,住在远郊,选择丁克,有存款300万元。在这样的条件下,两人过上了月均支出6000元的生活。算上每月1万多元的理财收入,这笔存款够夫妻俩不工作到70岁左右。但一个重要的前提是,夫妻俩已经排除了房贷、育儿这两项最大的支出。
富达国际曾提出过一个“退休储蓄黄金法则”,认为退休时需要存够当时年薪的9倍,还是以上文的假设为例,一位25岁的女性企业职工,月薪8000元,30年后退休,退休前工资为32929元,在不考虑年终奖、企业年金等其他因素时,她应该存355万元左右,才能更从容地退休。而当她的月薪在20000元时,这个数字变成了895万元左右。
或者我们换种思路,假如通过我们个人努力,要把替代率提升至70%,在能领到的养老金基础上,我们自己需要每个月补多少钱,活到80岁或90岁需要补的总额为多少,就可以制定一个较为科学的存钱计划,或许每个人都可以自己算一算。

结语

世界在老龄化。养老成为一个长期的、波动的话题,各个国家都在探索合适的养老方案。在我国,政策对养老的影响太大了。经济形势和政策的变化,都会让养老这件事不断地被拿出来讨论。
我们可以去计算某种情形下,究竟要攒多少钱,一个人才能够从容地面对老去。但实际上,也许只有在我们真正老去的那一天,才会对此有明确的答案。
唯一可以确定的是,在这个瞬息万变的时代,未雨绸缪,随机应变,也许是普通人能做的,为数不多能带给自己安全感的事。
对养老的忧虑,实则也是对人如何存在的忧虑。在那个“凉爽的夜晚”到来以前,除了等待、依赖,可以做的还有很多。
参考资料:
[1]世界人口展望:2019年修订版. 联合国
[2]联合国大会第46/91号决议. 联合国
[3]2022年中国居民养老财富管理发展报告. 中信银行
[4]“中国式”养老发展趋势报告. 复旦大学
[5]《以邻为鉴》养老金系列报告之一:如何看待养老第三支柱扮演的角色?. 西部证券
[6]周小川:养老金政策要避免单一化、要算总账. 财经
[7]打工人的薪水,被秒杀.越女事务所
[8]2021年我国卫生健康事业发展统计公报. 国家卫生健康委员会 
[9]参保缴费测算.人社部国家社会保险公共服务平台 
[10]退休后,打工人能拿多少养老金?.财经
[11]中国养老金精算报告2019-2050.中国社会科学院
微信又双叒叕改版了,如果不标星,容易错过我们的推送,也无法看到封面图片。还请点击星标🌟“每日人物”,及时接收每篇新鲜出炉的推文,我们期待与你的每一次见面。


每人互动
你开始为养老做准备了吗?

文章为每日人物原创
侵权必究
到顶部