担心二手车限迁怎么办?各地政策放松啦


由于手里资金欠缺,再加上国内排放升级的加快,不少朋友都会选择购买二手车。不过特别是上了年份的二手车,这其中就涉及到二手车迁入资格的问题。特别是一些国四及以下排放标准的车辆。你是否还在为二手车限迁政策而苦恼?别担心,现在各地都放松限迁政策啦。
此前,商务部官网挂出了一封《关于请提供取消二手车限制迁入政策落实情况的函》,商务部与环保部、公安部联手,再度提出各地应加快取消二手车限迁政策。
按照函件的要求,除了北京、天津、河北等国家明确的大气污染防治重点区域,以及国家要求淘汰的黄标车以外,不得对环保检验合格的车辆设定限制迁入措施。

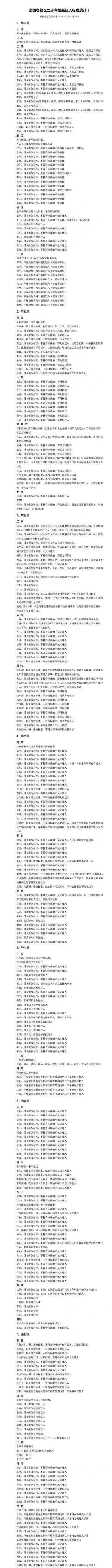
下面一张图盘点了全国各地区二手车最新迁入标准:
(数据截至到2020年3月)

以上消息仅作为参考,具体执行标准看当地实际政策。
素材来自网络,侵权联系删除
到顶部