四川省春节景区优惠和活动大汇总


Q

本文包括2部分,一是历史文章荐读和本公众号链接;二是正文。


※  旅行推介系列:
1.推介广西18处绝美风光
2.盘点中国最美的7大丹霞
3.一个让无数摄影师、旅行者向往却又痛哭的地方
4.推介我国最特色的9个边境小城
5.介绍中国10大国门
6.推介中国最美的7个低调古村落
7.推介12个中国最美小县城
8.推介12个中国最美的人间仙境
9.海南自驾经典路线、景区景点和特色美食介绍
10.推介我国7处外国人禁入的绝美风光
11.“中国雪都”不在东北,有什么极致体验
12.我国首个旅游元宇宙城市,竟是这里...
13.去海南旅行,最基础玩法攻略
14.旅行必备,盘点21个海南之最
15.推介中国版“黄石公园”,亚洲最大冰瀑群
16.中国13个只为吃也要去的城市和特色,有你家乡吗
17.推介8个最佛系旅行目的地,遇见最真实的自己
18.悬赏108万征联?!这个景区不一般
19.不是色达,这是被误解已久的五明佛学院,涨知识
20.推介8个年味最浓、能勾起思念的古城镇
21.全方位推介丝路上一座神秘小县城,很多人旅行会错过
22.海南19市县228景点和特色美食大全,都在这里
※  最美公路系列:
1.全国最美高速公路主题服务区攻略
2.贵州最美服务区推荐
3.辽宁最美服务区推荐
4.推介12个最具特色高速服务区5.走高速还是国道,老司机教你选
6.云南最美服务区推荐10.中国公路有多牛
7.“中国最美公路”榜单出炉,快看公路大片
8.推介“宜荆荆恩”的22条最美公路
9.介绍全国最壕、江苏最美的服务区
10.推介几条可以谈论人生的极致自驾路线
11.推介我国10条此生必驾的小众线路
敬请关注最家游,我们一起自驾游↓↓↓:

春节怎么耍?
四川文旅大餐来了!
447项线上线下重点活动
还有超1170万元文旅消费券发放!
100余场家门口的活动丰富又好玩
春节期间,四川省将开展全国示范展示活动、文博展览活动、地方特色文化活动等一系列公共文化惠民活动,共132项。其中,本土主题文博展览更是值得期待,精彩纷呈。
1月18日至2月17日:2022年全国“赏年画过大年”新年画(四川)作品联展在成都市文化馆举办。
1月28日至3月31日:“山海为鉴—亚洲古代文明展”将在四川博物院展出。通过250余件(套)展品,讲述亚洲三大流域的文明故事。
2月2日至2月26日:四川博物院还将组织开展汉代画像砖拓片制作、体验拓印传统技艺、体验特制文物版画印制等系列活动。
春节期间
四川将推出129项云端文艺活动
春节期间,四川省文旅厅将重点开展云展演、云展示、云展播等三大类129项活动,包括特色文艺晚会、戏剧、戏曲、音乐、综艺等,为群众提供文化和旅游视听盛宴。
1月24日至2月20日:举办“龙腾虎跃闹新春·云上天府过大年”——2022年四川省群众文化“春节”线上系列活动,呈现春节期间群众文化艺术盛况。
1月31日至2月15日:将推出“莫扎特有福”——四川交响乐团新春线上音乐季将启动,打造四川文旅特色“声音名片”。
1月31日:“虎虎生威迎新春”——四川省诗书画院春节线上展开展,并将持续13天,每天展出一位书画家的最新作品。开展非遗特色产品网上展销活动,从全省遴选60家有鲜明地方特色的非遗产品网店,在四川省非遗馆开设四川“非遗·新春美物”线上购物展区,购买年货又新增一个好去处。

1170余万元文旅消费券免费发放
301个景区门票减免
据统计,2022年新春四川省各地发放1170余万元文旅消费券,推出301个景区门票减免、100家酒店、民宿系列优惠等文旅惠民举措。
有哪些景区推出优惠政策呢?
最全攻略来了~
赶紧马住
21市(州)最全景区优惠政策
成都

自贡

攀枝花

泸州

德阳

绵阳

广元

遂宁

内江

乐山

南充

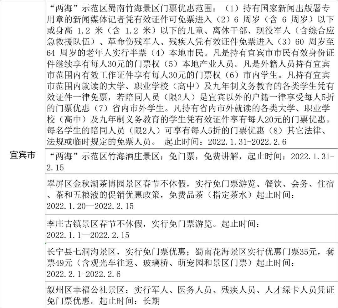
宜宾

广安

达州

巴中

雅安

眉山

资阳

阿坝州

甘孜州

凉山州

(具体优惠,以各市州景区公布为准)
到顶部