汇总最新皮卡解禁政策,简要分析几款最新上市的重磅皮卡房车


本文包括2部分:一是历史文章荐读和本公众号链接;二是正文。
历史文章荐读:
※ 1. 自驾旅行合集;       ※ 2. 人在旅途合集;   ※  3.旅行拾趣合集
※  4.房车合集;               ※ 5.海南旅行合集;
敬请关注最家游,我们一起自驾游↓↓↓:
正文:
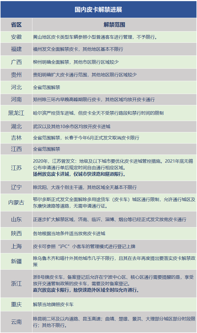
从2016年国内首批4省放宽皮卡进城限制,到现在国内发布进城解禁的省份已涉及20余个省份,并且在河北、福建、江西、重庆的全省区范围内皮卡车完全不限行,让皮卡的用车环境更加友好。


就在近期,江苏省扬州市和浙江省嘉兴市也加入到皮卡进城解禁的行列中。在扬州,皮卡车仅在城市快速路和隧道路段限行;在浙江嘉兴,皮卡仅在快速路限行,其他路段全时段允许通行。值得强调的是,以上两个城市均为东部沿海经济较发达地区,皮卡限行解禁后将有利于当地皮卡销量的增长。

根据我们对目前国内皮卡进城解禁区域的汇总,在2020年后皮卡限行解禁的城市不断增多,让皮卡车的路权相比其他类型货车更加具有优势。
基于政策的不断放宽,皮卡车的多用途属性正在不断被越来越多的用户所认可,进一步推动皮卡行业乘用化和高端化的发展趋势,让皮卡满足不同人群的多场景用车需求。

一直以来,皮卡房车都是国内市场上最特殊的存在,不同于大多数追求中庸实用的其他自行式房车。皮卡房车一直带着一股“野性”,深深地吸引着不少年轻消费者和个性玩家们的喜爱。
但是,长期以来,全国各地都或多或少有着皮卡禁限令,再加上近两年,房车国六标准的推出,受限于底盘更新和相关政策的制约,国内皮卡房车市场更是一度陷入沉寂,不少经典车型随之停产,让不少车友感到遗憾。

不过在去年下半年,一度因为国六排放标准陷入沉寂的皮卡房车市场一下子又火了起来,不少新车型相继推出,其中就包括途酷“神行太保”、上汽大通MAXUS 探索家T90纵横、长安“峰景”和骆驼房车升顶炮等几款重磅车型,甚至五菱神车也推出了皮卡房车版。
①这几款车型采用了完全不同的底盘,型号甚至比国五时期还要丰富。除了经典的D-MAX,还有长城炮、大通T70、大通T90和凯程F70这四款底盘。
②外观和内饰设计可以说是所有车型的亮点。如探索家T90纵横外观上大面积应用简洁多维切割的造型设计语言,配合上十分有现代感的“越野绿”车身涂装,塑造出独特的硬汉机甲风格;“神行太保”有棱角的车厢,独特的车身配色、简洁的拉花点缀和硬升顶结构带来很好的视觉效果,时尚动感有个性。
③全升顶结构最近确实非常火,通过这样的设计收起顶棚能带来更好的通过性,基本没有限高的烦恼,低重心和风阻也有更好的驾驶感受。驻车时升起顶棚又能提供足够的车内空间。

皮卡政策的解禁和皮卡房车市场的重新火爆,证明了国内皮卡市场和房车市场都还有极大的增长空间,近期上市的几款皮卡房车新品也是可圈可点,笔者由衷希望今后可以有更多更好的产品出现。
到顶部