考研政治 | 23《腿姐最后押题》和《肖④》题号对应表!!PDF!



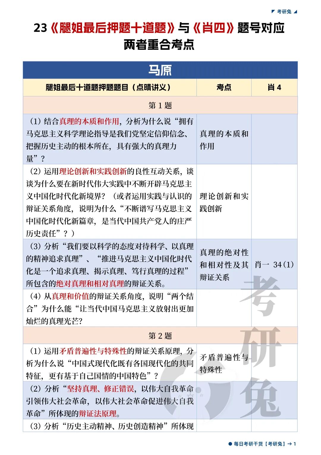
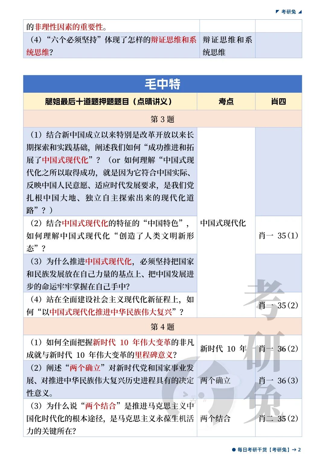
23《腿姐最后押题》和《肖四》题号对应表!着重背!两者这些考点重合!23《腿姐最后十道押题》和《肖四》对照仅按照题目的问法,有相同点或同一个考点的对应,即使是题目相同,两位老师给的答案也不完全一样,所以,同学们也不必纠结,考试的时候,只要踩住考点,大体的点答上,结合材料,也都会有分。对于肖四上没有,腿姐给的新角度,也可以多看看。马原部分,肖秀荣说过:如果说要押题,肯定是去押与时政结合紧密的这些,否则考什么原理都可能,就像去年那样。那大家准备马原,还是要全面去准备,而不是只看肖四,所以大家有必要结合腿姐的押题多背一些原理。最后,如果你实在没时间、没精力背这么多,那就紧着一个老师的背吧(建议肖四),考场上把所背内容结合材料灵活运用,分析题拉不开分。《2023腿姐点晴押题讲义》《最后的终极背诵》《最后10道题》《肖秀荣四套卷》
今天的分享!
内容图片如下
需要的可以下载PDF打印下来(文末)
👇👇👇


部分PDF截图
更多请下载DF

本文PDF获取方式
点 “赞+在看”
然后在公众号发送 下面红色字:

希望能够帮助到你,一起加油!冲冲冲!

▼考研干货PDF部分展示
英语PDF:
蹲坑速记词汇汇总!
(田静)句句真研集合笔记!
李玉技完形填空笔记!
Monkey语法笔记!
唐静翻译详细笔记!
刘晓艳 长难句分析笔记!
1980-2022真题+解析!
作文模板汇总(大作文+小作文)!
考前救命笔记!
陈正康考研英语长难句笔记!
政治PDF:
各种小结和帽子题汇总!
史纲时间轴!
选择题知识点!
肖秀荣189个选择题必背核心考点
主观题答题技巧和保命模板!
腿姐思修强化笔记!
历年真题及答案解析!
徐T | 超全考研政治各种选择题考点!
马原24个主观题答题原理!
数学PDF:
选填题方法与技巧速成!
武忠祥 高等数学辅导讲义笔记!
汤家凤强化笔记汇总!
87-22年 历年真题+解析!
周洋鑫高数篇知识点!
基础知识点梳理(高数篇)
张宇知识点&公式合集!
概率论篇!
线代篇!
余丙森概率基础笔记!
更多考研干货PDF
请在公众号【考研兔】获取
点击PDF分享键



考研不易,觉得有帮助~
同学们【点赞】和【在看】哦!祝考研顺利!

到顶部