继续操作前请注册或者登录。

考研英语 | 唐迟老师的阅读方法论笔记!【浓缩版】



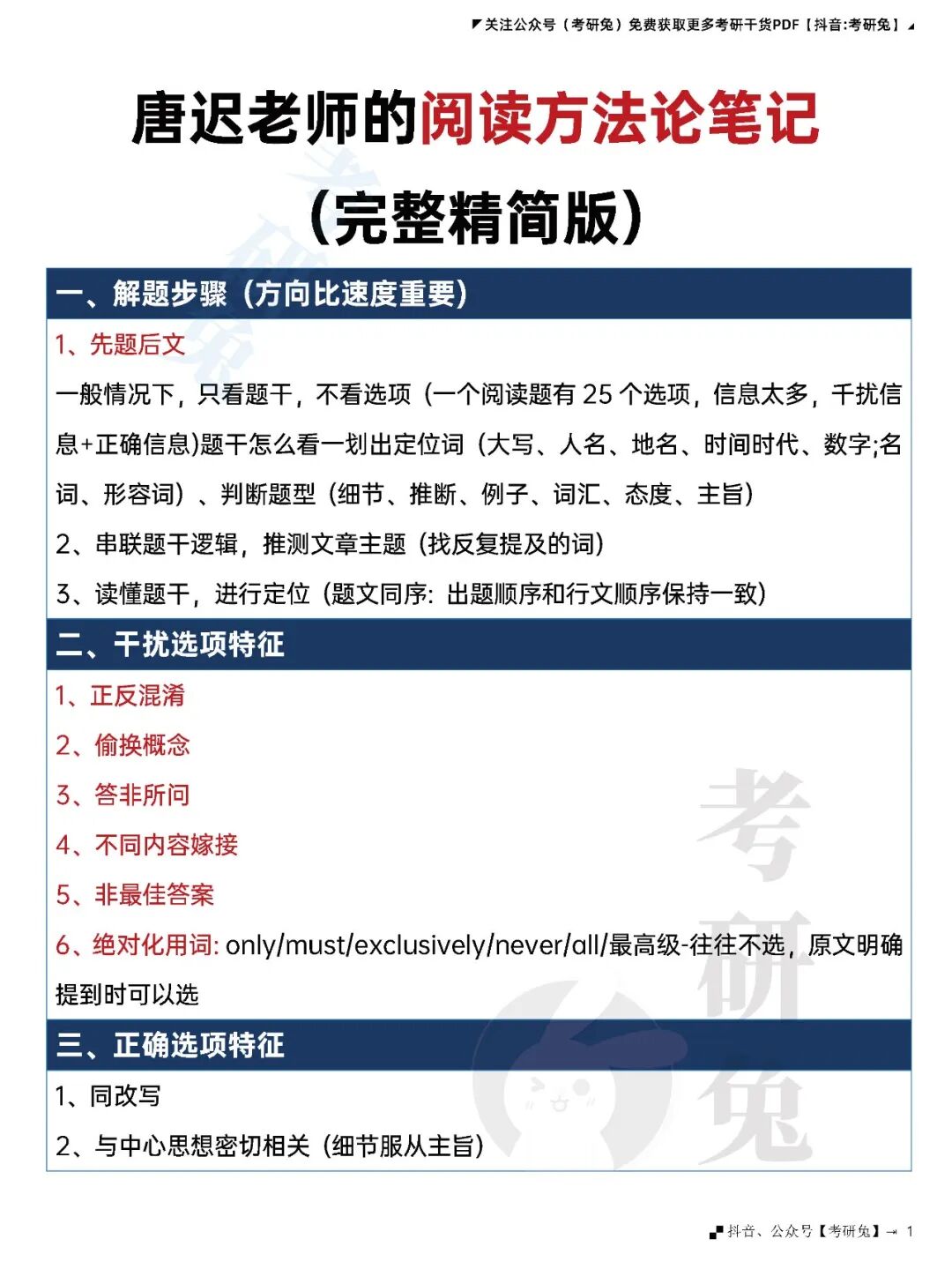
主要是唐迟老师阅读方法论的一些精华总结,一共只有4页pdf,是推荐大家都可以看看的。
内容包括:1.阅读解题步骤;2.阅读常见技巧;3.干扰选项相关;4.标点符号运用;5.阅读题型标志和技巧。
基础不好或者想考更高分的同学,一定要去精读手译文章!
就用唐迟阅读课搭配真题手译本《句句译 紫皮书》去精读!效果嘎嘎好!同时训练了翻译和阅读,一举两得。认真去分析之后,会迅速提高你阅读理解的能力,对于基础不好的同学绝对值得。
今天兔兔分享的是
【唐迟老师的阅读方法论笔记(浓缩版)】
全文6页



部分PDF截图
更多请下载PDF

本文PDF获取方式
点 “赞+在看”
然后在公众号【考研兔】发送 下面红色字:
唐迟笔记
希望能够帮助到你,一起加油!冲冲冲!

更多考研干货PDF
请在公众号【考研兔】获取
点击PDF分享键



考研不易,觉得有帮助~
同学们【点赞】和【在看】哦!祝考研顺利!

到顶部