考研英语 | 翻译技巧汇总!PDF可打印!



考研兔PDF分享
今天兔兔分享的是
【翻译技巧汇总】
全文11页
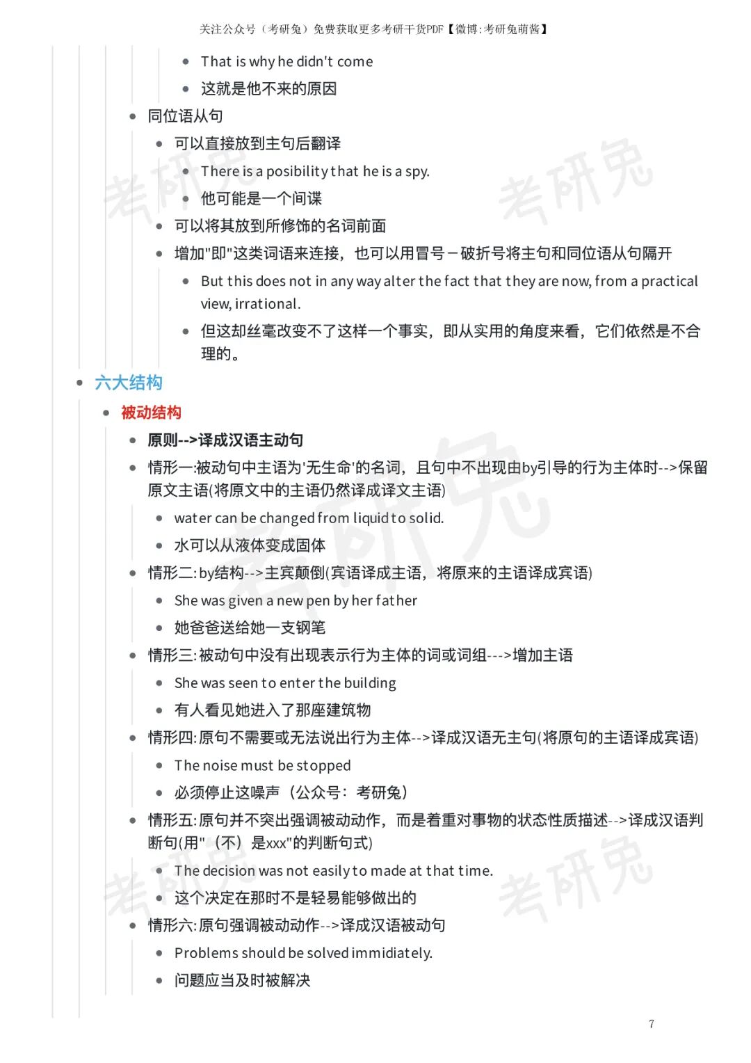
开始进入正题,内容图片如下
需要的可以下载PDF打印下来(文末)
👇👇👇










部分PDF截图
更多请下载PDF

本文PDF获取方式
点 “赞+在看”
然后在公众号【考研兔】发送 下面红色字:
215261
希望能够帮助到你,一起加油!冲冲冲!
▶考研干货PDF部分展示
1、考研英语 | 1980-2021真题+解析!PDF可打印!
2、刘晓艳语法&长难句笔记!PDF可打印!
3、田静 语法及长难句笔记!PDF可打印!
4、考研政治 | 历年真题及答案解析!PDF可打印!
5、肖秀荣189个选择题必背核心考点整理汇总
6、考研数学精华笔记&公式汇总,PDF可打印!
7、考研数学 | 87-21年 历年真题+解析!PDF可打印!
8、汤家凤数学强化笔记汇总,PDF可打印!
更多考研干货PDF
请在公众号【考研兔】获取
点击PDF分享键



看完不要忘了给兔兔点个赞和在看哦!

到顶部