原创邦
登录
首页
最新
日志
登录
考研英语 | 阅读核心同义单词替换汇总!PDF可打印!
目录
原贴
考研兔
英语PDF
更新
下载
字体:
小
中
大
背景:
原
标记
<
1
…
31
32
33
…
265
>
2021-12-06 14:01
#1 标记1
考研兔PDF分享
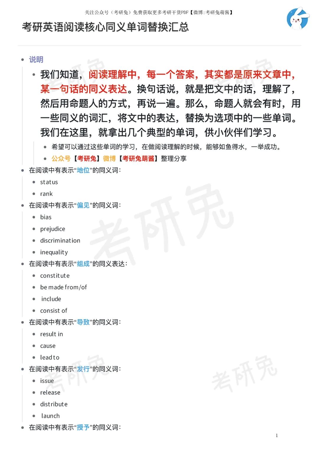
今天兔兔分享的是
【阅读核心同义单词替换汇总】
全文4页
开始进入正题,内容图片如下
需要的可以下载PDF打印下来(文末)
👇👇👇
部分PDF截图
更多请下载PDF
本文PDF获取方式
点 “赞+在看”
然后在公众号【考研兔】发送 下面红色字:
215121
希望能够帮助到你,一起加油!冲冲冲!
更多考研干货PDF
请在公众号【考研兔】获取
点击PDF分享键
看完不要忘了给兔兔点个赞和在看哦!
<
第
#
/ 265 页
>
相关
考研兔
英语PDF
到顶部