继续操作前请注册或者登录。

考研英语 | 陈正康考研英语长难句笔记!PDF可打印!



考研兔PDF分享
今天兔兔分享的是
【陈正康考研英语长难句】
全文24页
开始进入正题,内容图片如下
需要的可以下载PDF打印下来(文末)
👇👇👇





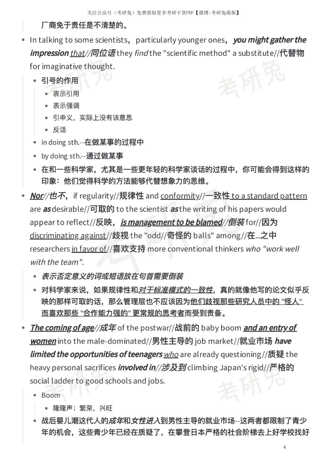
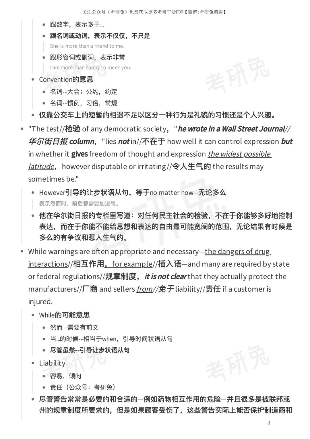
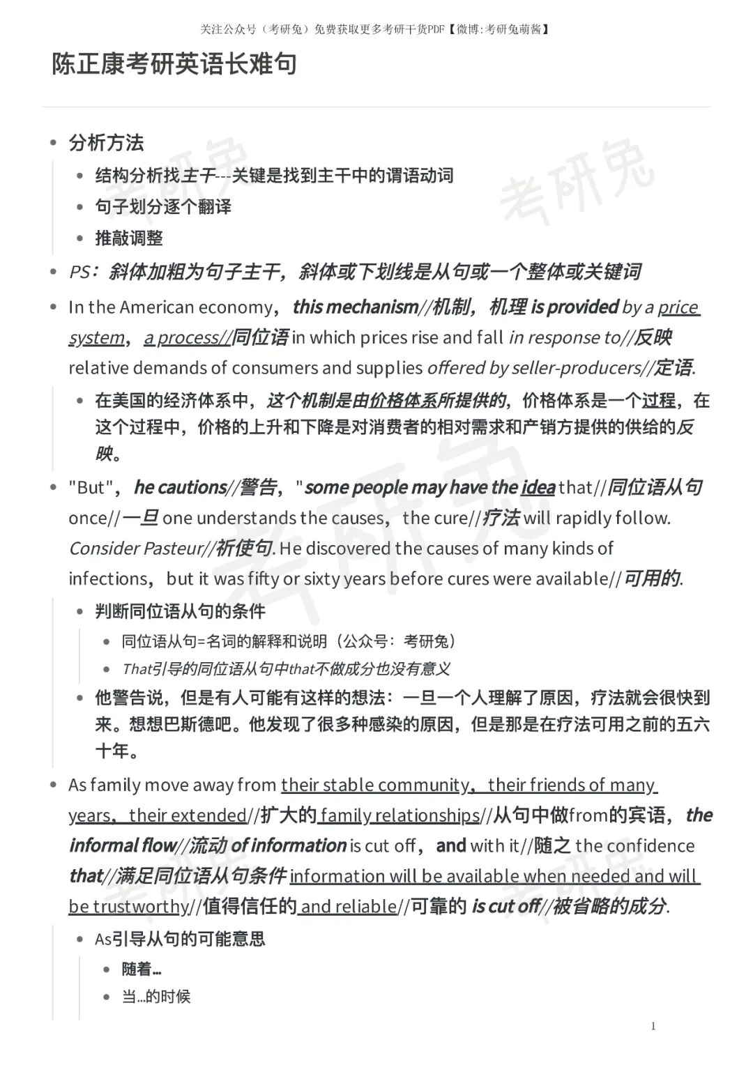
部分PDF截图
更多请下载PDF

本文PDF获取方式
点 “赞+在看”
然后在公众号【考研兔】发送 下面红色字:
215171
希望能够帮助到你,一起加油!冲冲冲!
▶考研干货PDF部分展示
1、考研英语 | 1980-2021真题+解析!PDF可打印!
2、田静 语法及长难句笔记!PDF可打印!
3、徐涛 | 超全考研政治各种选择题考点汇总!PDF可打印!
4、肖秀荣189个选择题必背核心考点整理汇总
5、考研数学精华笔记&公式汇总,PDF可打印!
6、汤家凤数学强化笔记汇总,PDF可打印!
更多考研干货PDF
请在公众号【考研兔】获取
点击PDF分享键

看完不要忘了给兔兔点个赞和在看哦!
到顶部