原创邦
登录
首页
最新
日志
登录
考研英语 | 刘晓艳 长难句分析笔记!PDF可打印
目录
原贴
考研兔
英语PDF
更新
下载
字体:
小
中
大
背景:
原
标记
<
1
…
53
54
55
…
265
>
2021-12-06 12:24
#1 标记1
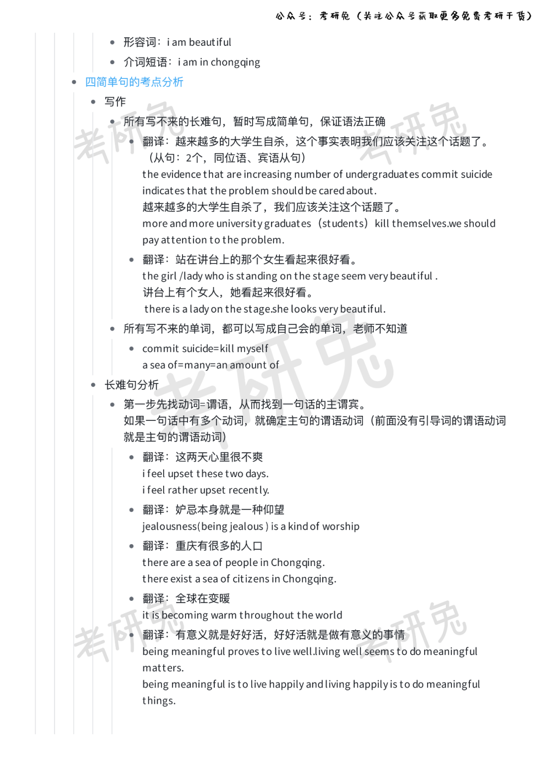
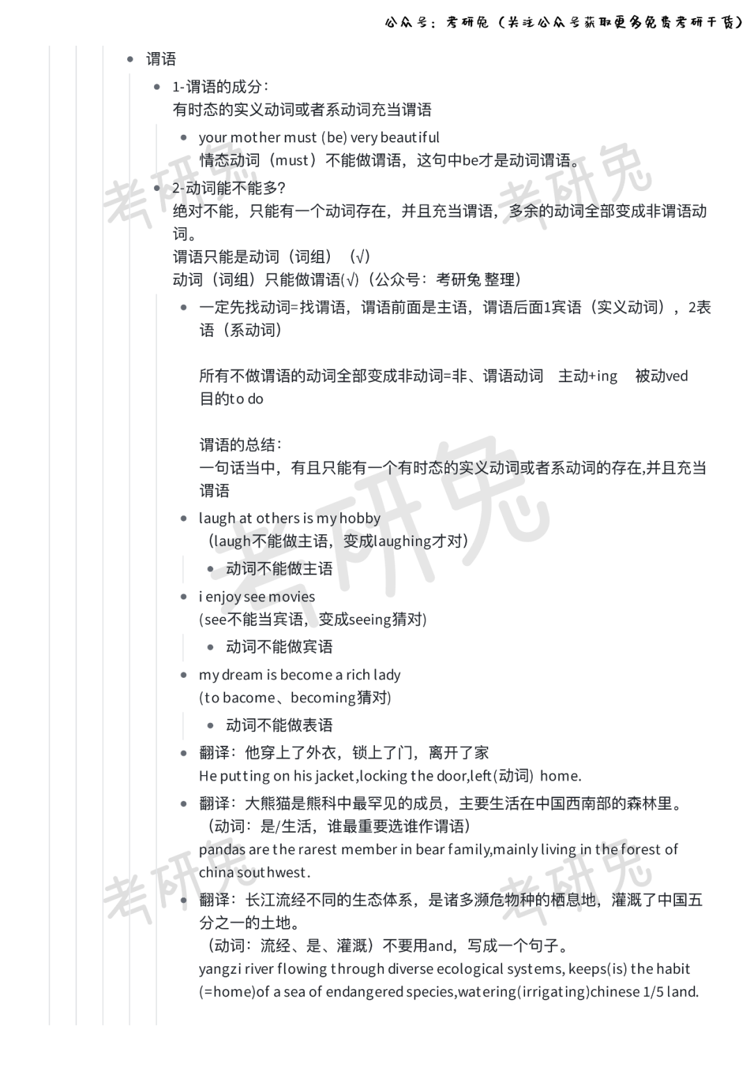
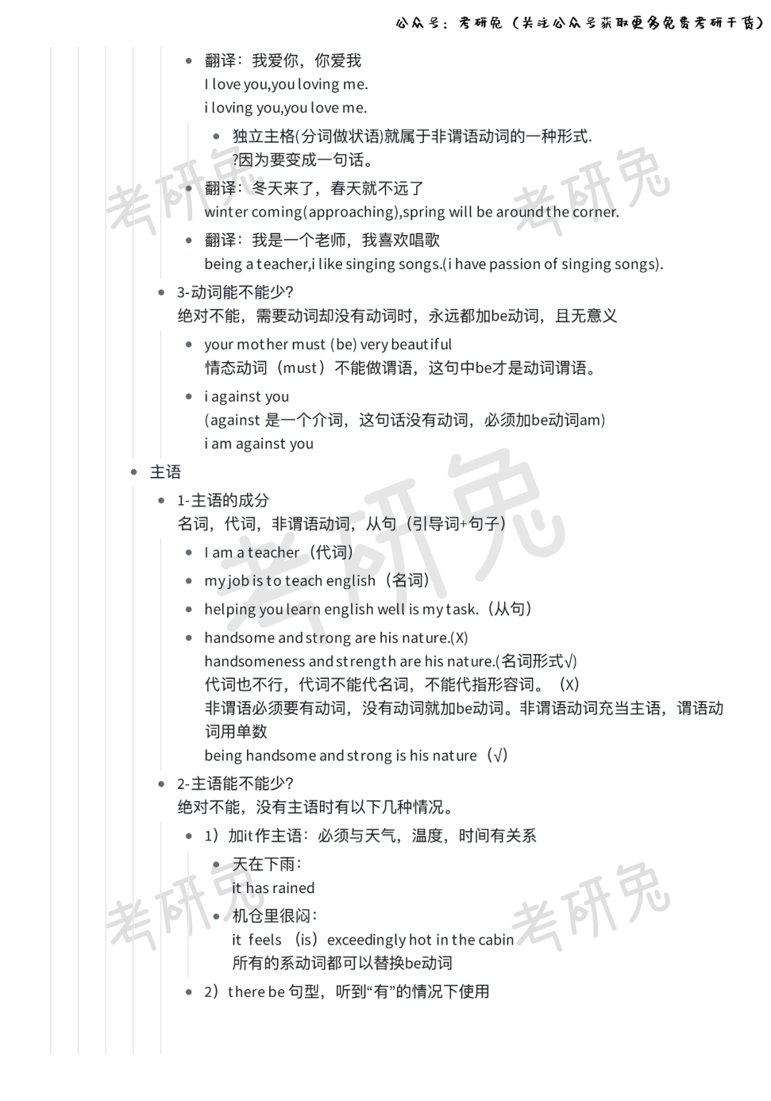
今天兔兔分享的是
【刘晓艳 长难句分析笔记】
全文件共30页
开始进入正题,内容图片如下
需要的可以下载PDF打印下来(文末)
本文PDF获取方式
点 “赞+在看”
然后在公众号(考研兔)发送 下面红色字:
21481
希望能够帮助到你,一起加油!冲冲冲!
点在看攒高分
<
第
#
/ 265 页
>
相关
考研兔
英语PDF
到顶部