考研英语 | 英文书信作文模板句式积累!PDF可打印!



考研兔PDF分享
今天兔兔分享的是
【英文书信作文模板句式积累(考研英语应用文)范文(摘自《潘赟9步搞定考研英语高分作文》) 简历 范文(摘自刘晓燕《写作不够如此》)】
全文19页
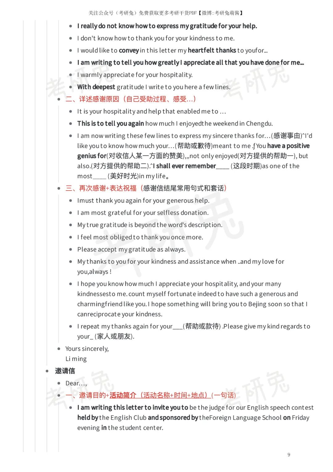
开始进入正题,内容图片如下
需要的可以下载PDF打印下来(文末)
👇👇👇










部分PDF截图
更多请下载PDF

本文PDF获取方式
点 “赞+在看”
然后在公众号【考研兔】发送 下面红色字:
215191
希望能够帮助到你,一起加油!冲冲冲!
▶考研干货PDF部分展示
英语PDF:
● 考研英语 | 1980-2021真题+解析!PDF可打印!
● 考研英语小作文句库笔记!PDF可打印!
● 唐迟&宋逸轩三小门 完型填空笔记!PDF可打印!
● 语法大纲!PDF可打印!
● 翻译技巧汇总!PDF可打印!
● 考后全方位总结笔记!PDF可打印!
● 唐迟,刘琦基础阅读+真题错题总结笔记!PDF可打印!
● 田静 语法及长难句笔记!PDF可打印!
● 刘晓艳完形笔记!PDF可打印!
● 唐静翻译笔记!PDF可打印!
政治PDF:
● 考研政治 | 历年真题及答案解析!PDF可打印!
● 肖秀荣189个选择题必背核心考点整理汇总
● 考研政治各种帽子题汇总(核心必背)!PDF可打印!
● 考研政治 | 马原24个主观题答题原理!PDF可打印
● 考研政治重要人物著作文献汇总!PDF可打印!
● 肖秀荣189个选择题必背核心考点整理汇总
● 考研政治马原23个考点大总结!
数学PDF:
● 考研数学精华笔记&公式汇总,PDF可打印!
● 考研数学 | 87-21年 历年真题+解析!PDF可打印!
● 汤家凤数学强化笔记汇总,PDF可打印!
● 考研数学精华笔记&公式汇总,PDF可打印!
● 武忠祥 高等数学辅导讲义笔记!PDF可打印!
● 李永乐&李正元线性代数总结笔记!PDF可打印!
● 武忠祥高数强化笔记!PDF可打印!
● 各科命题规律和答题技巧&猜题大法!PDF可打印!
● 考研数学 | 选填题方法与技巧速成
● 李永乐线性代数冲刺笔记,PDF可打印!
更多考研干货PDF
请在公众号【考研兔】获取
点击PDF分享键



看完不要忘了给兔兔点个赞和在看哦!
到顶部