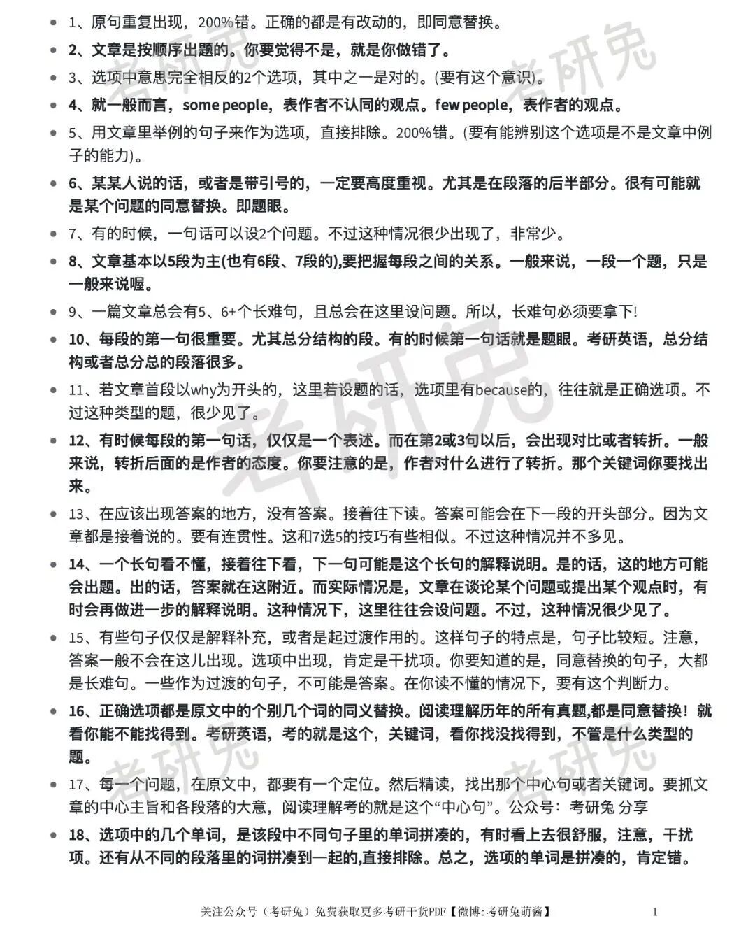
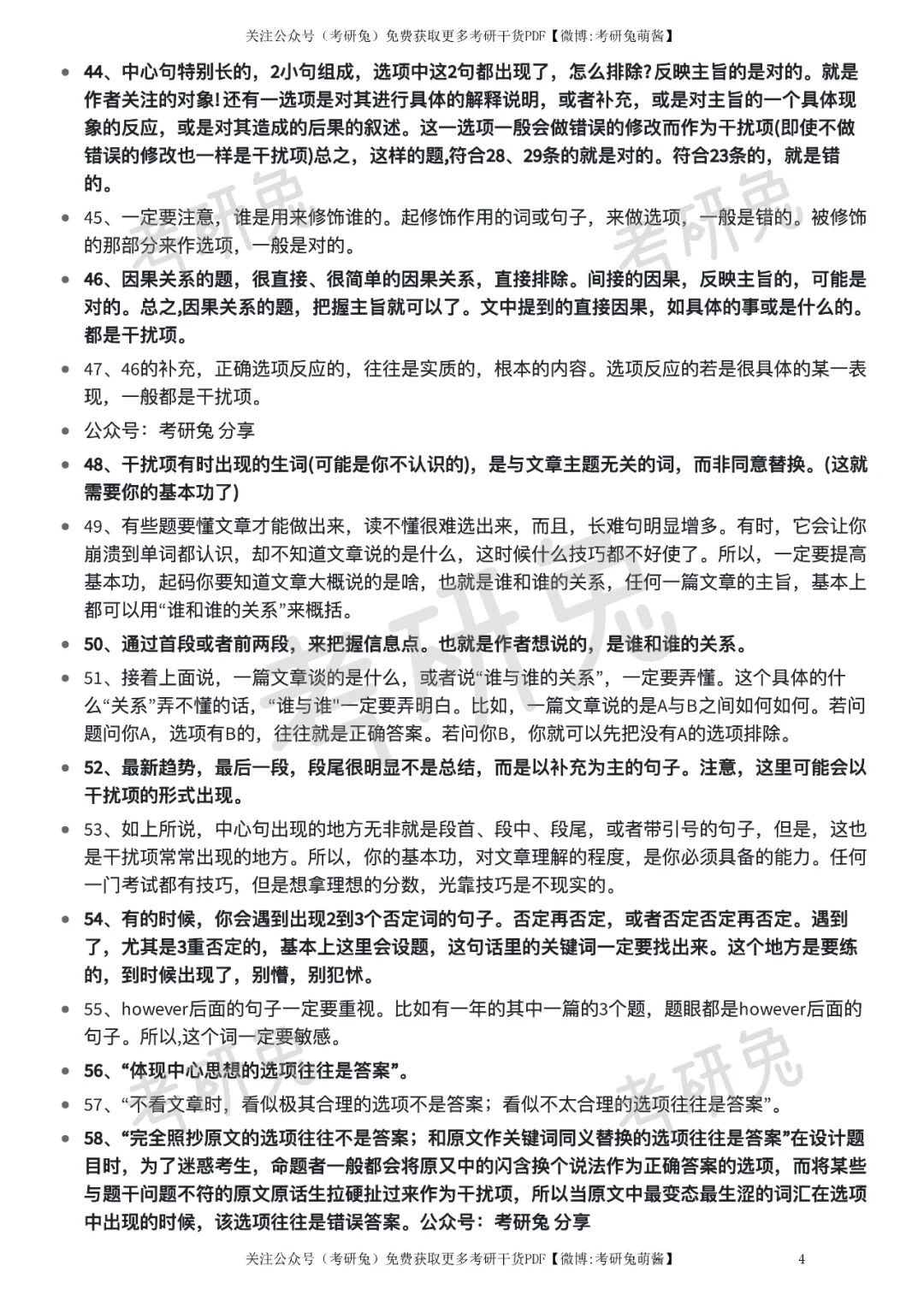
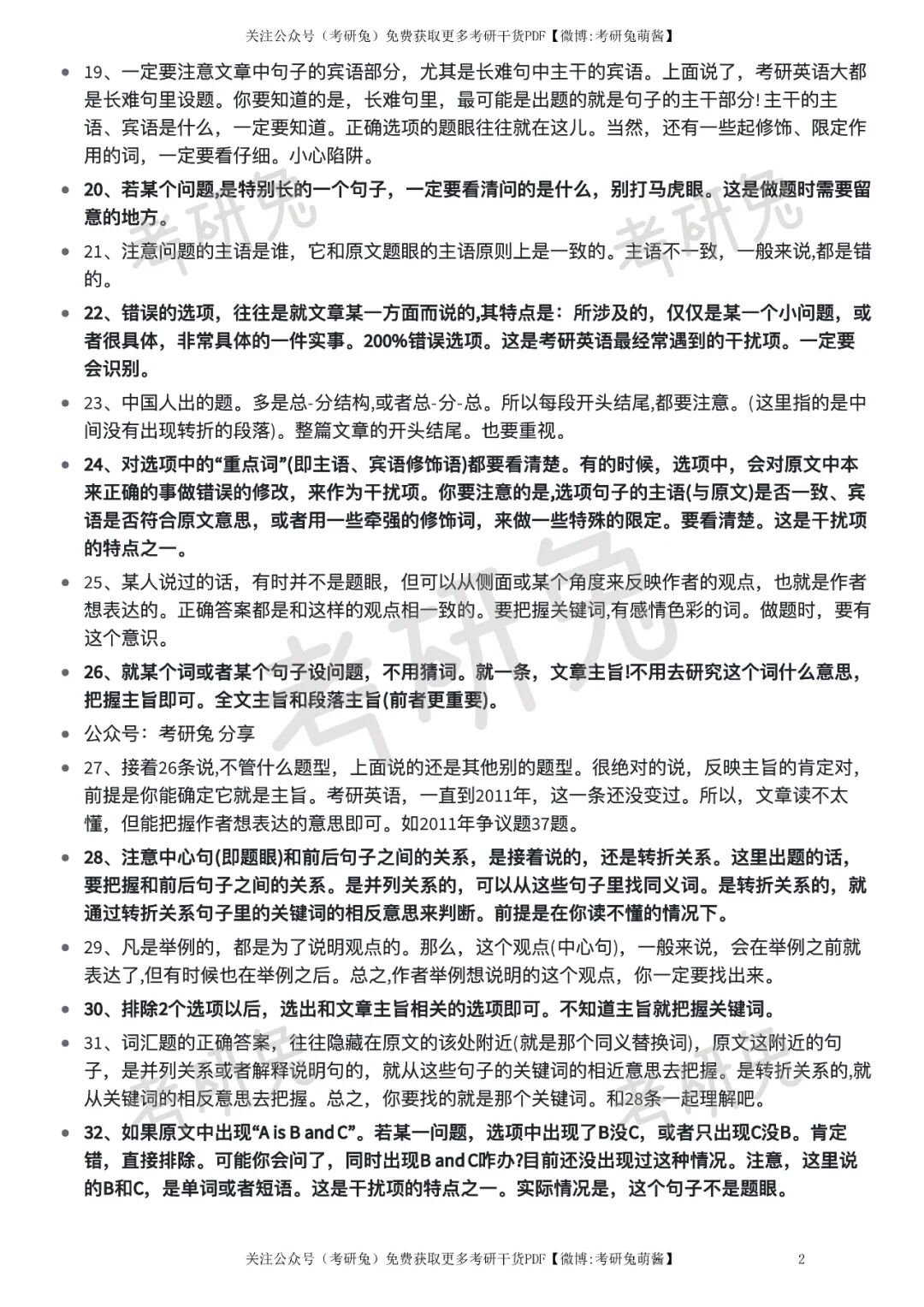
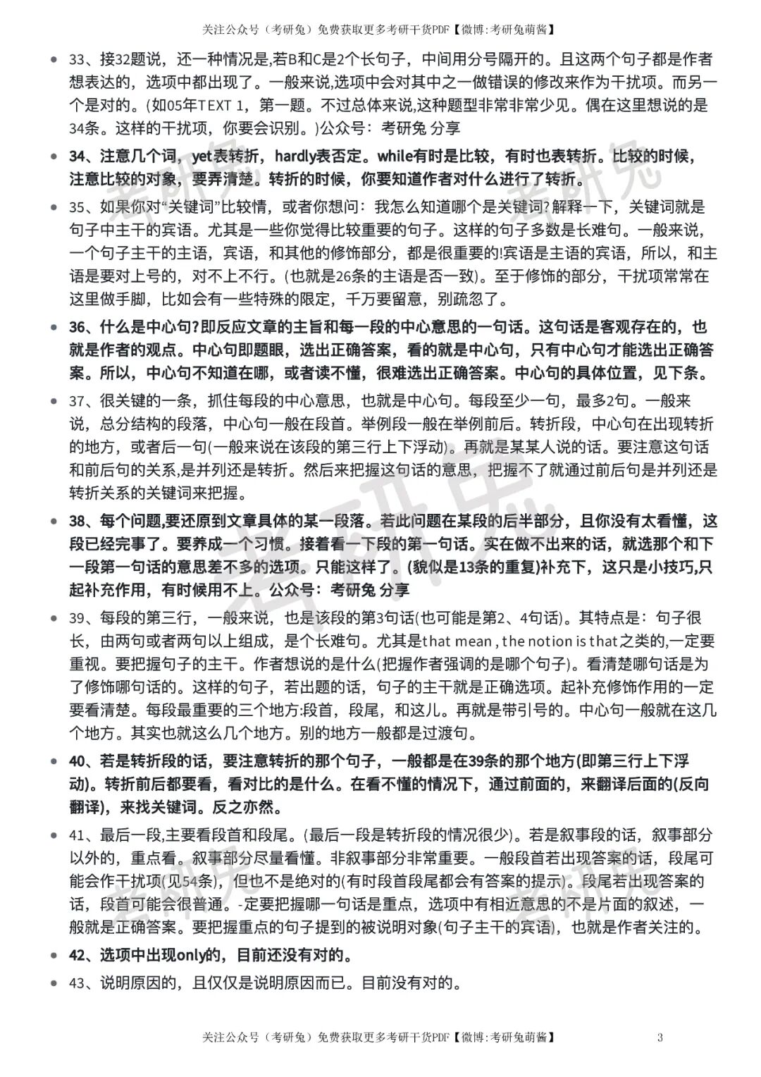
考研英语 | 阅读做题的规律!PDF可打印!



考研兔分享
今天兔兔分享的是
【阅读做题的规律】
全文共5页
开始进入正题,内容图片如下
需要的可以下载PDF打印下来(文末)
👇👇👇




部分PDF截图
更多请下载PDF

本文PDF获取方式
点 “赞+在看”
然后在公众号(考研兔)发送 下面红色字:
2110221
希望能够帮助到你,一起加油!冲冲冲!
考研干货PDF部分展示
英语PDF:
陈正康考研英语长难句笔记!
蹲坑速记词汇汇总!
(田静)句句真研集合笔记!
李玉技完形填空笔记!
Monkey语法笔记!
唐静翻译详细笔记!
刘晓艳 长难句分析笔记!
1980-2022真题+解析!
作文模板汇总(大作文+小作文)!
考前救命笔记!
政治PDF:
腿姐技巧班经济选择题笔记!
各种小结和帽子题汇总!
史纲时间轴!
选择题知识点!
肖秀荣189个选择题必背核心考点
主观题答题技巧和保命模板!
腿姐思修强化笔记!
历年真题及答案解析!
徐T | 超全考研政治各种选择题考点!
马原24个主观题答题原理!
数学PDF:
选填题方法与技巧速成!
武忠祥 高等数学辅导讲义笔记!
汤家凤强化笔记汇总!
87-22年 历年真题+解析!
周洋鑫高数篇知识点!
基础知识点梳理(高数篇)
张宇知识点&公式合集!
概率论篇!
线代篇!
余丙森概率基础笔记!

更多考研干货PDF
请在公众号【考研兔】获取
点击PDF分享键



考研不易,觉得有帮助~
同学们【点赞】和【在看】哦!祝考研顺利!
到顶部