原创邦
登录
首页
最新
日志
登录
考研英语 | 刘晓燕保命班大小作文笔记!PDF可打印!
目录
原贴
考研兔
英语PDF
更新
下载
字体:
小
中
大
背景:
原
标记
<
1
…
8
9
10
…
265
>
2021-12-06 12:58
#1 标记1
今天兔兔分享的是
【刘晓燕保命班作文笔记】
全文3个文档
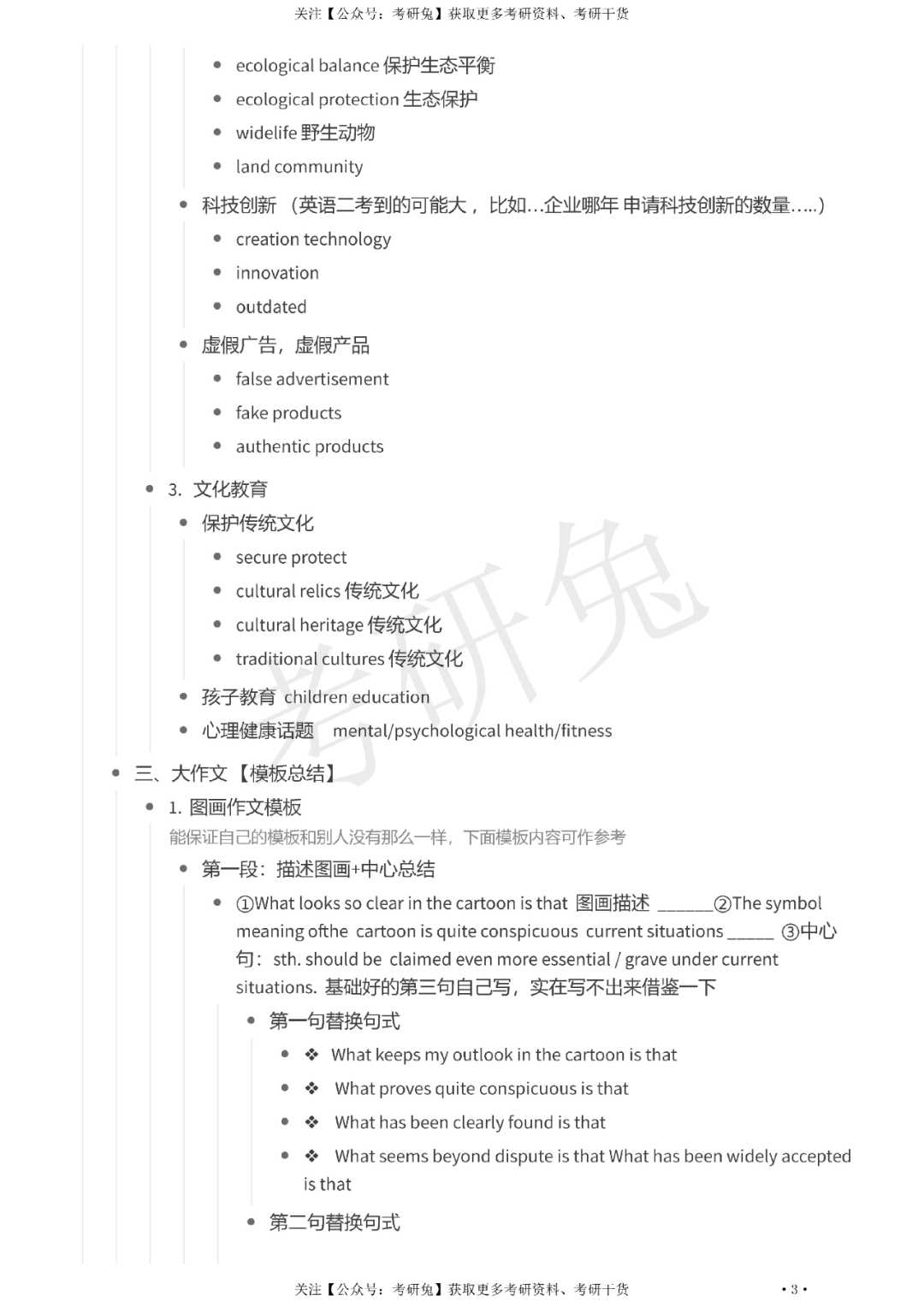
开始进入正题,内容图片如下
需要的可以下载PDF打印下来(文末)
👇👇👇
部分PDF截图
更多请下载PDF
本文PDF获取方式
点 “赞+在看”
然后在公众号(考研兔)发送 下面红色字:
刘老师保命班作文笔记 或 201272
希望能够帮助到你,一起加油!冲冲冲!
点在看攒高分
<
第
#
/ 265 页
>
相关
考研兔
英语PDF
到顶部