从买合资车的那一刻起,你就不要奢求车机系统能有多好用


看到一则关于大众ID车机故障,导致车主集体维权的消息。
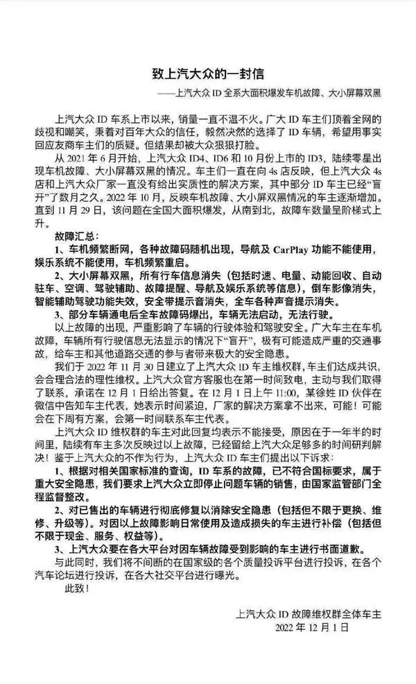
最近,一则标题为《致上汽大众的一封信》在网上流传,引起了不少网友的关注。
这封信,是署名为上汽大众ID维权群全体车主写给上汽大众的,落款日期为12月1日。
信中称,从今年6月开始上汽大众ID系列车型,陆续零星出现车机故障。车主们一直在向4S店反映,但上汽大众4S店和上汽大众厂家一直没有给出实质性的解决方案。

点击输入图片描述(最多30字)
车机故障问题主要体现在频繁断网、导航、手机互联以及娱乐系统功能不能正常使用。
另外还出现车机频繁重启,行车信息和倒车影像消失等故障。
最有意思的是,在这封信的开头这些维权车主称上汽大众ID车系上市以来,销量一直不温不火。车主们顶着全网的歧视和嘲笑,秉着对百年大众的信任,毅然决然的选择了上汽大众ID。
我在想,这些车主之所以选择购买上汽大众ID纯电动车,除了是大众的“铁粉”外,是不是也不排除看不上国产电动车这个因素?

点击输入图片描述(最多30字)
因为就目前来看,在合资品牌车型中,上汽大众ID系列车型,还是具备比较强的市场竞争力的。
不过,这些车主可能不知道,在车机系统方面的表现,就现阶段而言毫不夸张的说,自主汽车品牌甩了合资汽车品牌几条街。
别的不说,即便是以智能著称、在国内销量非常好的特斯拉,车机系统的表现仍然是一般般。
以至于我身旁开特斯拉的朋友,还专门在车上安装了一个手机支架,外出导航完全靠手机。

点击输入图片描述(最多30字)
除了特斯拉,丰田、本田这些主流日系车企的车机系统,表现同样也很拉垮。
有一次我朋友临时给我换车开,他的那台十代雅阁车机系统我用起来,也是非常的不习惯。
反观国产车,即便是你花5、6万去买一辆非常便宜的小车,车机系统在使用体验上,也是要好于不少合资车型的。
更不用说吉利、比亚迪,蔚来以及AITO问界这些自主车企所搭载的车机系统,在功能体验上根本就是合资车所无法比拟的。

点击输入图片描述(最多30字)
所以,当你决定要购买合资车时,就不要奢求它的车机系统能有多好用。
版权声明:本文为车快评原创,转载请联系授权,未经允许严禁转载,且图文杜绝任何形式的抄袭盗用,否则将追究法律责任。文章部分图片来源网络,版权归原作者所有,如有使用到您的作品,请联系我们索取稿酬或者删除。
到顶部