25题测出你的焦虑程度!别让焦虑毁了你的人生



焦虑的人,
到底有怎样的灵魂?
常常听到人挂在嘴边的一句话就是:我太难了......
压力大,总是焦虑,处于崩溃的边缘,想要快速摆脱焦虑,结果反而更加焦虑。

就连在荧幕前总是带给人们无限欢乐的大张伟,竟然也是一个重度焦虑症患者。
有一次,他在表演《阳光彩虹小白马》时,突然哽咽擦了擦眼泪。
因为那句歌词:“生活是笑话,别哭着听它,别在意梗垮,不乐是你傻,心要你哄它,一切会好哒。”,一下子戳中了他的心窝。

原来,他乐观阳光的表面下,掩饰着内心的焦虑。一直以来,他都将眼泪和孤独压抑下去,把笑容和欢乐传播出去。
如果不是他忍不住暴露出来,我们还对此一无所知。
可见,在成年人的世界里,有一个心照不宣的规则,就是压抑自己的情绪,其实内心已经千疮百孔。
经常会在公众号后台看到这样的留言:
“28岁了,不年轻了,工作换了几份,都不知道自己想要什么,被同龄人碾压,越努力越焦虑。”
“最近每天都没有胃口,吃不好也睡不好,明明什么事情都没有,但老是胡思乱想,头发也掉的越来越多,却改变不了现状。”
“睡得越来越晚,三四点还是睡不着,生活压力太大了,各种问题接踵而至,脑壳里有一团乱麻,剪不断理还乱。”
不知道你是不是也被同样的情绪困扰着,总是疲惫不堪,一筹莫展。
这样的你,其实已经深陷焦虑的泥沼,需要逃离现在的困境。


如何逃离焦虑的困境
其实,焦虑并不是洪水猛兽,它是一种常态,在人生的各个阶段,你都会有焦虑情绪:
19岁,校园演讲时因为害怕不被认可,反而更加紧张,结果真的搞砸了演讲;
23岁,刚刚步入社会时,会因为找不到方向焦急担忧;
29岁,依旧单身,被家里人催着结婚,因圈子太小无法找到伴侣而恐慌;
35岁,中年危机来临,终日担心被裁员找不到工作......
由此可见,焦虑作为一种基本的情绪反应,就像吃饭睡觉一样平常,难以避免。
但是,如果你的焦虑的情绪一直得不到缓解,它就像藤蔓一样缠绕着你,让你喘不过气来,长时间失眠、精神紧张,量变引起质变,最终发展成为病理性的焦虑症,甚至走向自杀。
《与焦虑者对话》这本书提到,湖北一个18岁的女孩,准备高考的时候,压力过大,在自家凉台上自杀了。
她留一下一封遗书,里面尽是“我已走到了绝路”、“我实在没有办法了”、“但我也不想这样”等字眼,一个只有18岁的孩子,因为过度焦虑,走上了绝路。
令人惋惜不已。

所以,在事态发展严重之前,我们每一个人应该看见自己的心理健康状况。
当你发现你自己:
长时间处于焦虑、恐慌和紧张情绪,常坐卧不安,缺乏安全感;
内心压力非常大,被糟糕的情绪填满,一点就燃,挫败感更加强烈;
经常失眠、做噩梦、易惊醒,甚至影响到身体健康......
这是你焦虑情绪积压的表现,到一定程度可能会引发焦虑症。
焦虑情绪让你偶尔紧张不安、失眠脱力,工作效率和生活质量下降;
而焦虑症会让你长时间坐立难安,甚至出现胸闷、心慌、呼吸困难等症状,严重的焦虑症患者无法正常生活,甚至会有自残、自杀行为。
在情况变得更糟之前,我们唯一、且必须做的,是学会自救。
我们可以借助专业的测评工具,探究心理状况,认识自我的焦虑状态,在焦虑情绪转为焦虑症之前,提早发现,及时控制,用恰当有效的方式缓解焦虑。
我压力大,长期失眠、浑身紧张,我是焦虑情绪,还是焦虑症?
焦虑症的表现有哪些?怎么做才能缓解焦虑?
当焦虑加重时,我可以怎么自救……
为此,壹心理测评研发团队特别研发了「焦虑测试专业版」,根据《焦虑自评量表》编制,同时结合国际通用的《中国精神障碍分类与诊断标准第3版(CCMD-3)》的诊断标准,从生理、精神两方面评估你的焦虑情况。
你还有一次优惠选购测评报告解读的机会,如果你:
想根据自己的个人经历,得到个性化的结果分析
内心有困惑与矛盾,希望有专业老师为你深入解答
想要制定属于自己的针对性成长方案
你可以勾选测评报告解读服务,我们为你推荐匹配你的、擅长该领域的优质咨询师,老师会根据你的报告,1对1定位你困惑的点,并为你规划长远应对问题的预案,提供个人定制的提升改善建议。
心理咨询师1V1专业咨询
50分钟线上咨询
(语音或视频可选,隐私保障)
👇进入测试即可勾选解读服务

-焦虑测试专业版-

测试题:25题丨测试报告:7页

↑点击 按钮 马上参与测试↑
 -你将获得什么?- 
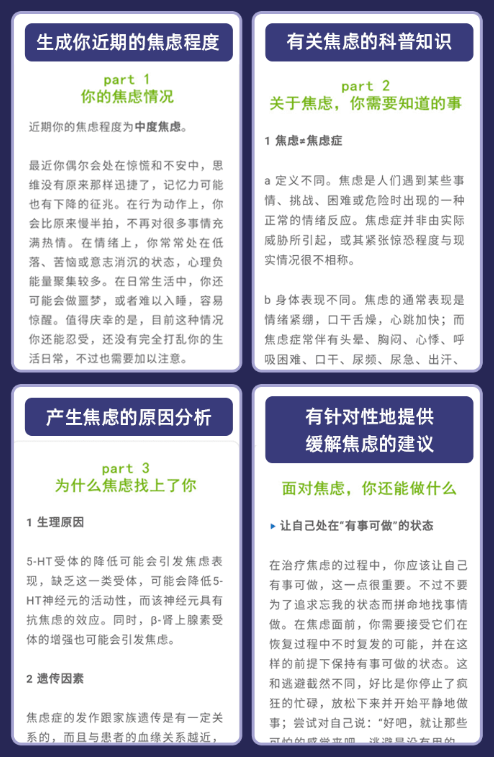
「以下展示报告部分内容」

因为原生家庭和经历的差异,每个人面对不同事物的焦虑程度也有所不同,如果你还希望有更深入的个性化分析,我们推荐你可以和咨询师进行1V1深度咨询~
壹心理的专业咨询师会结合你的个人情况,为你分析你内心深处的焦虑,刨析内心焦虑的来源以及对你的影响,并给出专业的心理学建议,针对性帮你战胜焦虑。
如果你也想来一次「焦虑程度全面评估」,可以直接选择咨询服务,会有专业的咨询师为您服务——
心理咨询师1V1专业咨询
50分钟线上咨询
(语音或视频可选,隐私保障)
👇点击进入了解详情

 ▌Q&A ▌
Q:购买后怎么找到我的测评?
A:购买的测评均永久保存在网站底部菜单「我的测评」中,如有问题,请在公众号菜单栏点击「联系小助手」
此文含广告
到顶部