原创邦
登录
首页
最新
日志
登录
最新!三甲医院检验科常见 300 个检测项目与临床意义(19 张表)
目录
原贴
丁香园检验时间
经验谈
更新
下载
字体:
小
中
大
背景:
原
标记
<
1
…
36
37
38
…
58
>
2023-04-18 09:31
#1 标记1
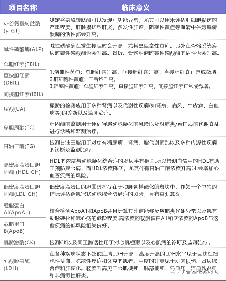
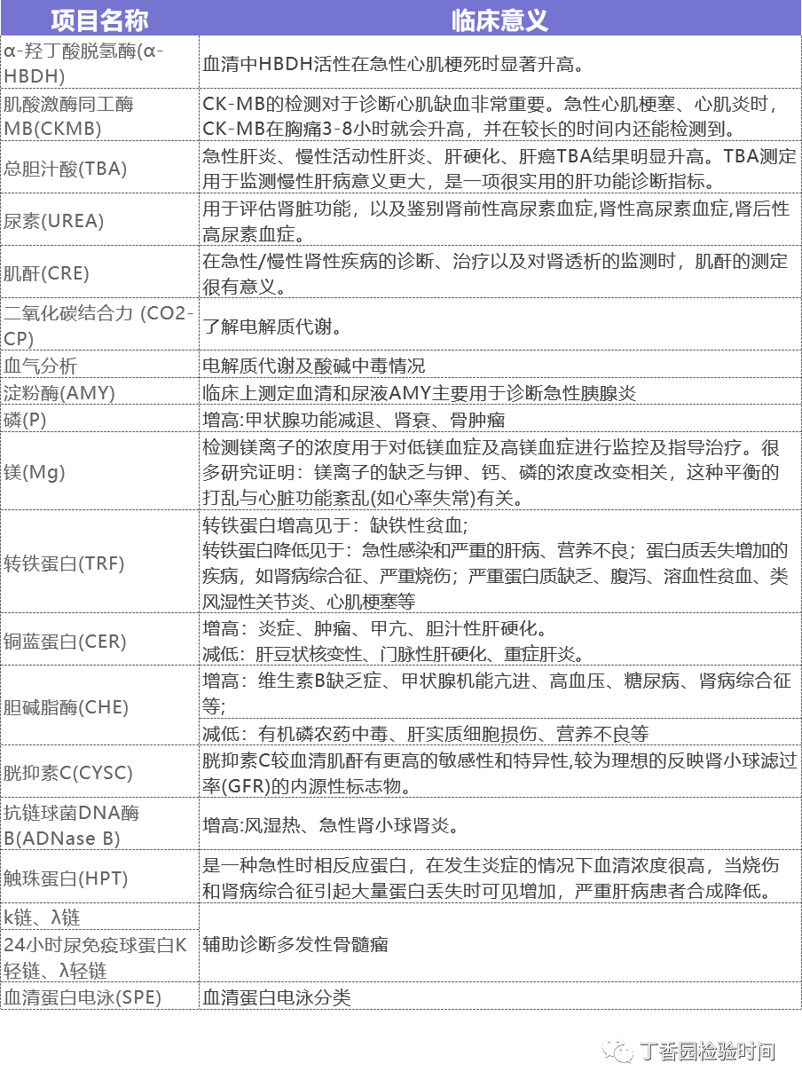
目前,国内大型三甲医院或者大型第三方检测机构,一般开展项目在1000~2000+的水平,今天给大家分享一下,一般三级医院最常见的约 300 个检测项目和检测套餐。
手动查看大图更清晰
投稿邮箱:huanghaihua@dxy.cn
题图来源:图虫创意
<
第
#
/ 58 页
>
相关
丁香园检验时间
经验谈
到顶部