血清肌酸激酶升高的 7 种临床解读,忽略最后一种你会犯大错



肌酸激酶 (Creatinekinase,CK) 分布全身各器官与组织,是人体能量代谢中一类重要的酶。CK 由两种亚基组成,即 M 亚基 (肌型) 与 B 亚基 (脑型)。CK 分布于全身各组织,主要存在于骨骼肌 (MM 型)、心肌 (MB 型) 和脑 (BB 型) 的细胞质中。
正常情况下,CK 存在于胞质和线粒体中,只有极少量的 CK 透过细胞膜,因此血清肌酸激酶 (serumcreatinekinase,sCK) 水平在正常生理情况下低且相对稳定。
一般情况下,健康人血清中肌酸激酶同工酶主要为 CK-MM,占 sCK 的 97%~100%。男性 sCK 水平较女性高,黑人较其他种族人群 sCK 水平高。sCK 水平轻度增加可由运动引发,这是正常的生理现象。
那么 sCK 会在哪些情况下升高?
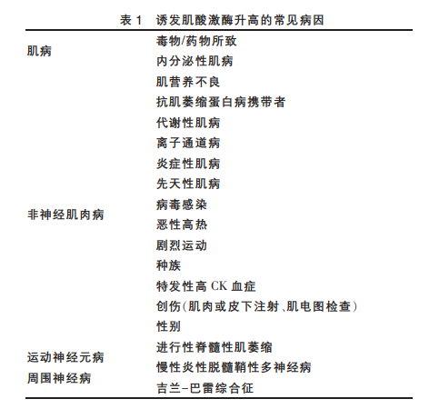
肌酸激酶升高,根据病因不同,可分为肌病性与非肌病性两种【1】。
非肌病性包括:肿瘤病变、心肌坏死或受损、运动过度肌肉受损、伴有少数进行性脊髓性肌萎缩等神经源性肌萎缩症状、脑炎或脑受损等。
肌病性包括:炎症性肌病、肌营养不良、先天性肌病、内分泌性肌病、代谢性肌病等。

下面我们结合具体疾病来聊一聊。
01
心肌疾病
心肌损伤在临床较为常见,一般是因血管狭窄、病毒感染等多种因素导致心肌细胞缺血、坏死、变性以及肿胀,使得心脏局部或弥漫性心肌缺血,进而出现一系列病理、生理综合征。
心肌梗死发病后 2~4 h,CK 即开始上升,20~30 h 达高峰,3~6 d 后恢复正常。肌酸激酶同工酶 CK-MB 是心肌受损时升高最快且升高最明显的心肌酶,CK-MB 可在心肌梗死发生 24 h 内到达峰值,但清除速度也较快。
如下表所示,相关研究【2】指出心肌损伤患者血清 CK、CK-MB 显著升高。

另外,郭爱霞等人【3】研究也发现心肌梗死发生后,不同时间段 CK-MB 的变化情况。观察组发病 3 h 内、4~6 h、7~12 h、13~24 h 及 25~48 h 肌酸激酶同工酶水平均高于对照组,且肌钙蛋白 I、肌红蛋白、肌酸激酶同工酶三项联合检测的准确度、敏感度、特异度、阳性及阴性预测值均高于单项检测。

升高原因:心肌细胞损伤,CK、CK-MB 释放入血。
临床价值:CK、CK-MB 是常用的心肌标志物,常与血清心肌肌钙蛋白 Ⅰ、肌红蛋白、N 端脑钠肽前体等指标联合使用诊断心肌损伤。
02
肌肉损伤
sCK 与运动密切相关,无论是高强度或低强度运动都会使 sCK 活性不同程度的增加。剧烈运动后,sCK 水平明显上升,甚至可到达 1000 U/L 以上。sCK 在肌肉损伤开始后的 2~12 h 开始升高,并在 24~72 h 达峰值,然后通常在肌肉损伤停止后的 3~5 d 下降【4】。

横纹肌溶解综合征患者【5】和肌萎缩侧索硬化症 ALS 患者【6】sCK 也会明显增高。

升高原因:肌肉组织损伤,使肌细胞通透性增加,进而导致 CK 向胞外释放。
临床价值:CK 是评估肌肉损伤的敏感指标。sCK 异常升高是横纹肌溶解综合征诊断主要依据,如果 sCK 超过 5 倍于正常上限(常>5000 U/L),再结合有明确肌肉损伤经历或有深色尿等病史,即可诊断。肌萎缩侧索硬化症 ALS 患者的 sCK 水平较健康对照组升高并与 ALS 疾病进展率存在正相关关系,是 ALS 疾病进展的独立影响因子之一。
03
肿瘤
非心肌源性恶性肿瘤患者(肺癌、肠癌、乳腺癌、甲状腺癌、前列腺及膀胱癌等)sCK 及 CK-MB 水平高于正常范围,CK-MB/CK 异常率高【7】。

升高原因:恶性肿瘤患者血清中可能含有巨 CK,巨 CK 包括巨 CK1 和巨 CK2。部分肿瘤患者免疫系统功能紊乱,CK 与免疫球蛋白结合形成巨 CK1;巨 CK2 是一种不正常低聚的线粒体 CK(Mt-CK),肿瘤患者组织破坏导致 Mt-CK 的释放。免疫抑制法检测 CK-MB 时,抗 M 亚基的抗体不能抑制巨 CK1 和 Mt-CK,继而导致 CK-MB 检测结果假性升高,CK-MB/CK 结果异常。
临床价值:在临床诊断及治疗过程中需要重视 CK-MB/CK 变化,CK-MB/CK 可作为原发性癌症筛查的实验室指标【8】。
04
感染性疾病
细菌感染性疾病患者的 CK 明显低于非细菌感染性疾病患者和健康对照组,严重细菌感染者的 CK 明显高于非细菌感染性疾病患者和健康对照组,差异有统计学意义,并且随着治疗的好转 CK 逐渐趋于正常【9】。颅内感染患者 sCK 水平亦升高【10】,如下表所示:

升高原因:当发生严重感染时,细胞缺氧、酸中毒而造成线粒体功能不全,三磷酸腺苷合成下降,细胞肿胀,细胞通性增高;细胞能量供应不足,导致蛋白合成与分解失衡,影响生物合成和修复,使细胞膜通透性不可逆性增加,以致酶大量释放入血液,是 sCK 升高的主要原因。另外,感染患者因毒素作用可致肌肉破坏。
临床价值:动态观察其 sCK 水平,有助于及时发现感染患者的病情变化,及时调整治疗方案,进行有效的干预,对改善患者的预后有积极的临床意义。
05
精神疾病
sCK 水平升高可以发生在精神分裂症患者中,在急性发病期更为常见。
升高原因:可能与攻击行为有关。少数精神病患者发病时会出现一定程度的营养不良情形,在一定程度上增大了机体肌肉组织的代谢量,骨骼肌细胞里的肌酸激酶就大量释放到血液中,从而导致患者血清 CK 显著提升。另外,患者长期大剂量服用或肌注酚噻嗪类和二苯氧氮平类抗精神病药物,这两种药物损害心肌影响心肌代谢。
临床意义:临床医生应密切观察患者的病情,密切监测 CK、CK-MB 变化,严格把控药物剂量,严防药物不良反应的发生【11】。
06
内分泌疾病
❶ 原发性醛固酮增多症伴低钾可出现 sCK 的升高。该类患者血钾与酶值非同步改变,酶学迟于血钾的改变【12】。
升高原因:原因可能是低钾引起细胞代谢障碍,导致大量游离脂肪酸在细胞内堆积而造成细胞膜通透性增强,部分酶渗出细胞外使 sCK 水平异常增加。
❷  原发性甲状腺功能减退症。该类患者可出现 sCK 及血脂代谢异常。患者因 CK 增高常被误诊为急性心肌梗死、冠心病或心功能不全等,但 CK-MB 无明显升高或升高不多,通常达不到正常值的 2 倍以上【12】。
升高原因:甲状腺功能减退症时黏多糖与黏蛋白在包括心肌在内的全身所有肌肉组织沉积,可出现肌细胞间质水肿,肌纤维肿胀变性甚至断裂坏死,导致肌酶自细胞内溢出。
07
标本溶血
尽管红细胞内不含有 CK-MB,但红细胞内富含腺苷酸激酶可与 ADP 反应生成 ATP,而 ATP 参与 CK、CK-MB 活性反应,从而导致 CK、CK-MB 假性升高,所以标本应当避免溶血。
图片来源:首图图虫创意、插图文献截图
投稿邮箱:huanghaihua@dxy.cn
参考文献:
[1] 聂文莎,王尚昆,杨家武等。儿童肌酸激酶升高病因分析 [J]. 系统医学,2019,4 (13):192-194.DOI:10.19368/j.cnki.2096-1782.2019.13.192.
[2] 张盼。不同心肌损伤生化标志物检验的临床价值和意义分析 [J]. 系统医学,2022,7 (10):57-60.DOI:10.19368/j.cnki.2096-1782.2022.10.057.
[3] 郭爱霞,许敏,李萃萃。肌钙蛋白、肌酸激酶同工酶以及肌红蛋白对急性心肌梗死的早期诊断价值分析 [J]. 临床研究,2022,30 (12):116-119.
[4] 王成美,曾红兵。高强度运动诱发肌肉损伤对血糖调节、肌酸激酶、IL-6、TNF-α 水平的影响 [J]. 基因组学与应用生物学,2018,37 (03):970-975.DOI:10.13417/j.gab.037.000970.
[5] 陈舟。剧烈运动后血尿、肌痛,当心横纹肌溶解综合征![J]. 创伤外科杂志,2023,25 (07):559-561.
[6] 黄睿雯。肌萎缩侧索硬化患者的血尿酸,肌酐,肌酸激酶研究及其与疾病进展的关系 [D]. 南昌大学,2022.DOI:10.27232/d.cnki.gnchu.2022.000360.
[7] 陈春泉,王敏,林天津等。血清肌酸激酶及同工酶对恶性肿瘤的临床诊断价值 [J]. 现代实用医学,2016,28 (04):477+513.
[8] Chang CC, Liou CB, MJ Su, et al. Creatine kinase (CK)-MB-tototal-CK ratio: A laboratory Indicator for primary cancer screening[J]. Asian Pac J Cancer Prev, 2015, 16(15):6599-6603
[9] 宋立兴,曾静。感染性疾病患者血清肌酸激酶变化分析 [J]. 检验医学与临床,2012,9 (09):1048-1049.
[10] 刘霞,高云飞,柴玉梅。不同类型颅内感染患者 LDH、AST、CK 的变化及临床意义 [J]. 海南医学,2022,33 (23):3068-3070.
[11] 谢加奖,游攀,蔡贤惠等。肌酸激酶、肌酸激酶 MB 型同工酶在精神障碍疾病的临床价值 [J]. 中国卫生标准管理,2019,10 (01):111-114.
[12] 赵强,邵英子,郭萍等。简述 CK-MB 活性增高的临床意义 [J]. 黑龙江中医药,2019,48 (01):168-169.

到顶部