“在百度输入www之后……”这道经典网工面试题,火遍全网


老杨的第257篇文章 | 预计阅读时间6min
晚上好,我是老杨。周天嘛,咱们来唠点有意思的
“在浏览器输入 URL 回车之后,你想过发生了什么吗?”
也正是因为这道题的灵活性,很多面试官都把这个题目作为压轴来考,程序员、运维和网工可能都有遇到。
虽然题干类似,但时候考点不同。
对你来说,登录某网站只是0.1秒不到的时间,但是背后却涉及了很多原理。
老杨之前写过一篇适合小白阅读的入门文章:《当你登录B站的0.5秒里,你的电脑背着你做了n件事》,如果本篇文章看不懂,可看蓝字这篇入门。
今天,老杨找到了一篇关于这个问题更加深入的分析,带你从网络角度来看看,这背后到底是个什么过程
今日文章阅读福利:《高级网络技术》。添加老杨微信,备注关键词“高级技术”,即可获得价值69元的高清PDF。

  
 前5名粉丝 免费获得书籍资源 
注意:本文的步骤是建立在,请求的是一个简单的 HTTP 请求,没有 HTTPS、HTTP2、最简单的 DNS、没有代理、并且服务器没有任何问题的基础上,尽管这是不切实际的。
文章思路:URL 解析→DNS 查询→TCP 连接→处理请求→接受响应
01
地址解析
首先判断你输入的是一个合法的 URL 还是一个待搜索的关键词,并且根据你输入的内容进行自动完成、字符编码等操作。
HSTS
由于安全隐患,会使用 HSTS 强制客户端使用 HTTPS 访问页面。详见:你所不知道的 HSTS[1]。
其他操作
浏览器还会进行一些额外的操作,比如安全检查、访问限制(之前国产浏览器限制 996.icu)。
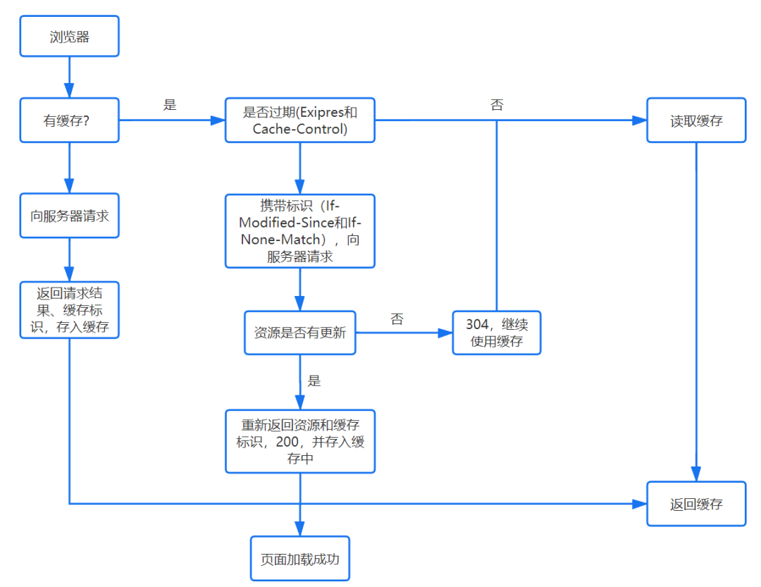
检查缓存

02DNS 查询
基本步骤
1. 浏览器缓存
浏览器会先检查是否在缓存中,没有则调用系统库函数进行查询。
2. 操作系统缓存
操作系统也有自己的 DNS缓存,但在这之前,会向检查域名是否存在本地的 Hosts 文件里,没有则向 DNS 服务器发送查询请求。
3. 路由器缓存
路由器也有自己的缓存。
4. ISP DNS 缓存
ISP DNS 就是在客户端电脑上设置的首选 DNS 服务器,它们在大多数情况下都会有缓存。
根域名服务器查询
在前面所有步骤没有缓存的情况下,本地 DNS 服务器会将请求转发到互联网上的根域,下面这个图很好的诠释了整个流程:

需要注意的点:
递归方式:一路查下去中间不返回,得到最终结果才返回信息(浏览器到本地DNS服务器的过程)
迭代方式,就是本地DNS服务器到根域名服务器查询的方式。
03TCP 连接
TCP/IP 分为四层,在发送数据时,每层都要对数据进行封装:

应用层:发送 HTTP 请求
在前面的步骤我们已经得到服务器的 IP 地址,浏览器会开始构造一个 HTTP 报文,其中包括:
请求报头(Request Header):请求方法、目标地址、遵循的协议等等
请求主体(其他参数)
其中需要注意的点:
浏览器只能发送 GET、POST 方法,而打开网页使用的是 GET 方法
传输层:TCP 传输报文
传输层会发起一条到达服务器的 TCP 连接,为了方便传输,会对数据进行分割(以报文段为单位),并标记编号,方便服务器接受时能够准确地还原报文信息。
在建立连接前,会先进行 TCP 三次握手。
“关于 TCP/IP 三次握手,网上已经有很多段子和图片生动地描述了。
网络层:IP协议查询Mac地址
将数据段打包,并加入源及目标的IP地址,并且负责寻找传输路线。
判断目标地址是否与当前地址处于同一网络中,是的话直接根据 Mac 地址发送,否则使用路由表查找下一跳地址,以及使用 ARP 协议查询它的 Mac 地址。
“注意:在 OSI 参考模型中 ARP 协议位于链路层,但在 TCP/IP 中,它位于网络层。”
链路层:以太网协议
以太网协议
根据以太网协议将数据分为以“帧”为单位的数据包,每一帧分为两个部分:
标头:数据包的发送者、接受者、数据类型
数据:数据包具体内容
Mac 地址
以太网规定了连入网络的所有设备都必须具备“网卡”接口,数据包都是从一块网卡传递到另一块网卡,网卡的地址就是 Mac 地址。每一个 Mac 地址都是独一无二的,具备了一对一的能力。
广播
发送数据的方法很原始,直接把数据通过 ARP 协议,向本网络的所有机器发送,接收方根据标头信息与自身 Mac 地址比较,一致就接受,否则丢弃。
注意:接收方回应是单播。
服务器接受请求
接受过程就是把以上步骤逆转过来,参见上图。
04服务器处理请求
大致流程

HTTPD
最常见的 HTTPD 有 Linux 上常用的 Apache 和 Nginx,以及 Windows 上的 IIS。
它会监听得到的请求,然后开启一个子进程去处理这个请求。
处理请求
接受 TCP 报文后,会对连接进行处理,对HTTP协议进行解析(请求方法、域名、路径等),并且进行一些验证:
验证是否配置虚拟主机
验证虚拟主机是否接受此方法
验证该用户可以使用该方法(根据 IP 地址、身份信息等)
重定向
假如服务器配置了 HTTP 重定向,就会返回一个 301永久重定向响应,浏览器就会根据响应,重新发送 HTTP 请求(重新执行上面的过程)
URL 重写
然后会查看 URL 重写规则,如果请求的文件是真实存在的,比如图片、html、css、js文件等,则会直接把这个文件返回。
否则服务器会按照规则把请求重写到 一个 REST 风格的 URL 上。
然后根据动态语言的脚本,来决定调用什么类型的动态文件解释器来处理这个请求。
以 PHP 语言的 MVC 框架举例,它首先会初始化一些环境的参数,根据 URL 由上到下地去匹配路由,然后让路由所定义的方法去处理请求。
05
浏览器接受响应
浏览器接收到来自服务器的响应资源后,会对资源进行分析。
首先查看 Response header,根据不同状态码做不同的事(比如上面提到的重定向)。

如果响应资源进行了压缩(比如 gzip),还需要进行解压。
然后,对响应资源做缓存。
接下来,根据响应资源里的 MIME[3] 类型去解析响应内容(比如 HTML、Image各有不同的解析方式)。
■ 文章来源:本篇文章转载自网络,做了部分删减,
原链接:https://4ark.me/post/b6c7c0a2.html
 网工界最有含金量的思科/华为认证,到底是啥?
拿下思科/华为认证之后,身为网工的你可以:
跨越90%企业的招聘硬门槛
增加70%就业机会
拿下BAT全国TOP100大厂敲门砖
体系化得到网络技术硬实力
IE大佬年薪可达30w+
 如何了解+系统学习? 
识别下方二维码加老杨为好友
好友验证请备注“考证”
获得1v1专属咨询+报班千元满减券
  
 前30名粉丝 免费获得老杨答疑机会 
- 推荐阅读 -


到顶部