继续操作前请注册或者登录。

网红面试题:从输入 url 到看到页面发生了什么


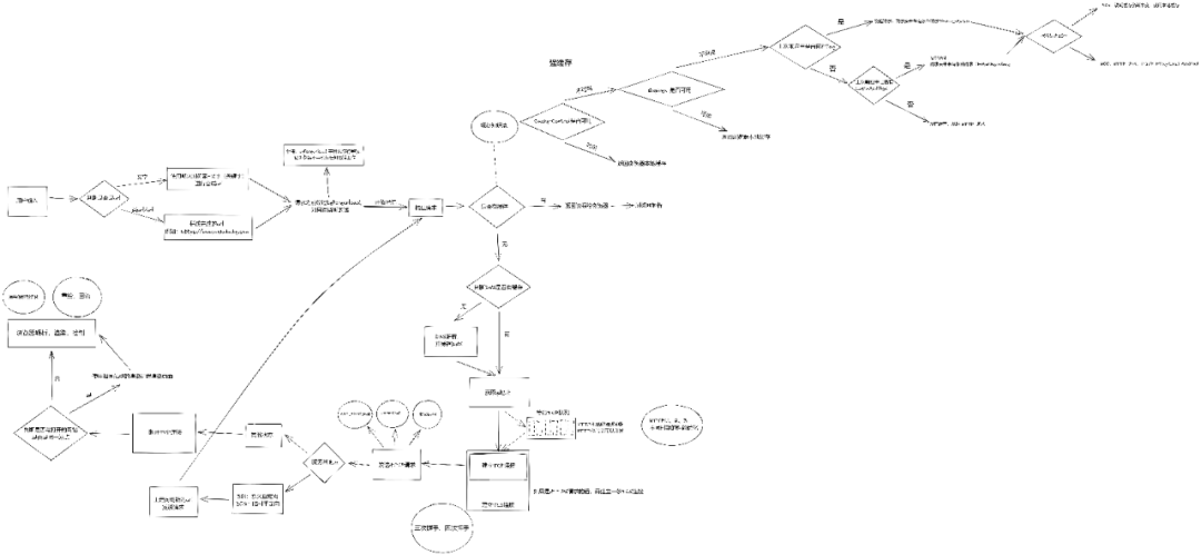
流程图
这题扎眼看上去没问题,无非是 HTTP 请求到浏览器渲染,但可以聊的东西很多。我想它的执行顺序是,用户输入——开始导航——HTTP请求——浏览器渲染。其中用户输入、开始导航、浏览器渲染是浏览器方面的知识点,HTTP请求是 HTTP 方面的知识点
以下就是从输入 url 到看到页面的整个流程图

从url输入到页面渲染
前言
了解"开始导航"之前,需要先知道浏览器架构,简单来说,现代浏览器由1个浏览器主进程、1个GPU进程、多个渲染进程、多个插件进程、网络进程、音频进程、存储进程组成
下图是李兵在《浏览器工作原理与实践》[1]中所示,展示 Chrome 浏览器的架构

目前的浏览器架构
以及未来现代浏览器架构示意图:

未来现代chrome浏览器架构
文章现代浏览器内部揭秘[2]中有一张图,是这样描述的

现代浏览器内部解密
图中表明浏览器主进程包含了 UI 线程、网络线程、存储线程,与李兵的观点有所不同。那以谁为准呢?以时间为准,李兵的专栏是19年所写,而《现代浏览器内部解密》是 18 年的文章,站在 2022 年的背景,现代浏览器,UI、网络、存储等都已升级为进程,而非是浏览器主进程中的线程
用户输入
当用户在地址栏中输入一个字符串时,地址栏会判断输入的关键字是搜索内容,还是请求的URL
如果是搜索内容,地址栏会使用浏览器默认的搜索引擎,合成新的带搜索关键字的URL
例如在chrome中搜长泽雅美

如果输入内容符合 URL 规则,例如输入azhubaby.com,那么地址栏会根据规则,把这段内容加上协议合成完成的 URL,如 https://azhubaby.com
当用户输入关键字并键入回车之后,意味着当前页面将替换为新的页面,此时浏览器中有个 API——beforeunload[3],它允许页面在离开之前触发是否一个确认对话框。这里使用此API,可让浏览器不再导航
// 监听离开页面前的事件window.addEventListener('beforeunload', (event) => { event.preventDefault();    event.returnValue = '';})
可在这里看看 beforeunload 的demo[4]
从浏览器架构分工上讲,当用户输入字符串时是 UI 进程(老一点的浏览器是浏览器主进程)在运作
开始导航
当敲下 Enter 键时,UI 进程将指挥权交接给了网络进程。网络进程接受请求指令前,会先查找本地缓存是否有缓存。如果有缓存该资源,那么直接返回资源给浏览器进程;如果在缓存中没找到该资源,那么则正式进入HTTP请求阶段
关于HTTP缓存方面的知识可以看看这篇——面试常客:HTTP 缓存
HTTP请求
之前写过一篇TCP/IP 协议及网络分层模型,讲述了 TCP/IP 网络分层协议,它就像搭积木一样,每一层需要下一层的支撑,我们的 HTTP 请求是其 HTTP 协议的应用,需要先连接传输层(TCP)以及更底层网络互连层(IP)

TCP/IP 网络分层模型
而IP从哪里来,通过 DNS, 使其域名 和 IP 做映射
我们使用倒推法可以理清“路线”:
HTTP 请求 —— HTTP 协议连接 —— TCP 协议连接 —— IP 协议连接 —— 需要知道 IP——DNS 做域名/IP映射
所以进入 HTTP 请求的第一步是 DNS 解析
DNS 解析
这里对 DNS 不做过多概述,简单来说,它的作用是用域名代替 IP 地址,符合人的记忆。输入du.azhubaby.com ,表示 IP 地址 47.102.152.19 ,你可以在命令行中 ping 一个域名,来求证一下结果

ping域名
HTTP 请求之前的第一步是判断 DNS 中是否有缓存,如果有,直接返回 IP 地址;如果没有,则进行 DNS 解析,并把结果 IP 缓存到 DNS
有了 IP 地址后,IP 层连接成功,接下来就是 TCP 传输层
TCP 连接
这里要看HTTP协议的版本,如果是 HTTP/1.1 的话,就要考虑TCP队列否饱满,因为 HTTP/1.1 最多允许一个域名连接 6 条TCP,太多了就要在等待TCP队列中排队;如果是 HTTP/2 的话,那就没事,它允许TCP并发
这里还要考虑到如果协议是 HTTPS 协议的话,还需要建立一条 TLS 连接
等真正 TCP 连接时,就联想到网红面试题:三次握手、四次挥手
三次握手、四次挥手
为什么是三次握手和四次挥手,因为只有这样才能让双方(客户端和服务端)知道彼此的接收能力和发送能力是没问题的

http-tcp-three-handshakes
步骤为:
客户端提出建立连接,发出客户端seq:seq=client_isn
服务端收到消息后返回 ack=client_isn+1 和服务端seq:seq=server_isn
客户端收到后返回ack=server_isn+1 表示收到了
可以理解为男女双方确认关系,男女双方要结婚,怎么办?先见父母得到父母认同,之前听过这样一句话:得不到父母祝福的婚姻是不幸福的(当然,不见父母直接结婚的也有,但不主流)
男方提出去女方家,带上见面礼seq:seq=男方的诚意
女方家收到见面礼后返回(给男方)红包 ack=我们认可你啦 以及女方去男方家也带上见面礼seq:seq=女方的诚意
男方家收到见面礼后返回(给女方的)红包 ack=server_isn+1
这个叫确定关系。所以要又来又回三次,双方都确保知道对方的诚意和自己的诚意
那什么是四次挥手呢?
在断开之前,需要进行四次挥手

http-tcp-four-handshakes
为什么要有四次挥手?
主要是为了确保双方都知道对方断开连接
具体步骤为:
客户端第一次发送消息给服务端告诉它需要断开连接
服务端收到消息后返回消息告诉客户端:知道了,为了确保服务端收到了之前所有的 HTTP 请求,服务端需要等一等再断开连接
服务端确认所有的HTTP请求都收到了,主动发消息给客户端:我这边所有的请求都处理完了,我也可以断开连接了
客户端收到这个请求后,返回消息告诉服务端:我知道,断开连接吧
主要是为了确认双方的接收能力和发送能力是否正常、制定自己的初始化序列号为后面的可靠性传送做准备
可以理解为一对男女要分手
女方提出分手,说你对我不好,我要分手
男方觉得需求合理,同意分手,但分手之前要把联系方式、合照、各种乱七八糟的事情算清楚再分手
男方理清楚后,主动发消息给女方,说这边都处理清楚了,以后你是你,我是我,我们可以分手了
女方收到消息后,返回告诉男方:我知道了,分手吧
于是乎,它们就断了,分手手续完成。具体详细的信息可看猿人谷的面试官,不要再问我三次握手和四次挥手,一个字:细
发送HTTP请求
TCP连接已经通了,现在正式发送 HTTP 请求,这里又有的聊了,如 HTTP 的报文内容、请求头、响应头、请求方法、状态码等知识点
首先 HTTP 的报文结构由 起始行 + 头部 + 空行 + 实体组成,简单来说就是 header+body,HTTP 的报文可以没有body(get方法),但必须要有 header
请求头由请求行 + 头部字段构成,响应头由状态行 + 头部字段构成
请求行有三部分:请求方法、请求目标和版本号
例如 GET / HTTP/1.1
状态行也有三部分:版本号、状态码和原因字符串
例如 HTTP/1.1 200 OK
在浏览器中,打开F12,在 NetWork 中任何一个请求中,你都会看到这样的结构

报文结构
这里我们也常会遇到一些例如 GET 和 POST 请求方式的区别、HTTP 状态码等相关的衍生问题
GET 和 POST 请求方式的区别
从缓存角度看,GET 会被缓存,POST 不会被缓存
从参数角度看,GET 通过在 URL 的"?"后以 key=value 方式传参,数据之间以“&”相连接;POST 则要将数据封装到请求体中发送,这个过程不可见
从安全角度看,GET 不安全,因为 URL 可见;POST 较 GET 安全度高
从编码角度看,GET 只接受 ASCII 字符,向服务器发送中文字符可能会出现乱码;POST 支持标准字符集,可以正确传递中文
从数据长度的限制看,GET 一般受 URL 长度限制(URL 的最大长度是 2048 个字符),POST 无限制
HTTP 状态码
RFC 标准把状态码分成了五类 ,用数字的第一位表示分类,而 0~99 不用,这样状态码的实际可用范围就大大缩小了,由 000~999 变成了 100~599。
这五类的具体含义是:
1××:提示信息,表示目前是协议处理的中间状态,还需要后续的操作;
2××:成功,报文已经收到并被正确处理;
3××:重定向,资源位置发生变动,需要客户端重新发送请求;
4××:客户端错误,请求报文有误,服务器无法处理;
5××:服务器错误,服务器在处理请求时内部发生了错误。
目前 RFC 标准里总共有 41 个状态码
101 - Switching Protocols,客户端使用 Upgrade 头字段
200 - 请求成功
204 - 无内容,服务器成功处理了请求,但没有返回任何内容。
206 - 一般用来做断点续传,或者是视频文件等大文件的加载
301 - 永久重定向
302 - 临时重定向
304 - 未修改协商缓存,返回缓存中的数据。它不具有通常的跳转含义,但可以理解成 重定向到缓存的文件(即缓存重定向)
400 - 请求中语法错误
401 - 未授权
403 - 服务器收到请求,但是拒绝提供服务,即资源不可用
404 - 无法找到请求资源
408 Request Timeout - 请求超时
414 - 请求 URI 过长(如图一新浪常有)
500 - 服务器内部错误
501 - 尚未实施:服务器不具备请求功能
502 - 网关错误
503 - 服务器不可用,主动用503响应请求或 Nginx 设置限速,超过限速,会返回503
504 - 网关超时
这里要对 304 做一下说明,当请求头 If-Modified-Since 或 If-None-Match  中判断修改时间是否一致(或唯一标识是否一致),是,则返回304,使用浏览器内存中的本地缓存;不一致则说明要更新,继续请求资源放回给客户端,并带上 Last-Modified 或 ETag
请求方式
HTTP/1.1 规定了八种方法,都必须是大写形式
GET:获取资源,可以理解为读取或者下载数据。只有GET请求才能起到缓存效果
HEAD:获取资源的元信息
POST:像资源提交数据,相当于写入或上传数据
PUT:类似 POST
DELETE:删除资源
CONNECT:建立特殊的连接隧道
OPTIONS:列出可对资源实行的方式
TRACE:追踪请求 - 响应的传输路径
浏览器渲染
当HTTP 请求完毕后,断开 TCP 连接,将资源返回给客户端(浏览器)。此时浏览器要判断是否与打开的网站是同一个站点。因为如果是同一个站点的话,则可使用同站点的渲染进程渲染页面,如果不是,浏览器则打开新的渲染进程解析资源
浏览器渲染的大致流程如下图所示:

浏览器渲染大致流程
我们可以将页面渲染分为三个步骤:
解析
HTML 被解析为 DOM 树,CSS 被解析为 CSS 规则树,JavaScript 通过 DOM API 和 CSSOM API 来操作 DOM Tree 和 CSS Rule Tree
渲染
浏览器引擎通过 DOM Tree 和 CSS Rule Tree 构建 Rendering Tree(渲染树),这其中进行大量的 回流(Reflow) 和 重绘(Repaint)
回流和重绘
回流:意味着元件的几何尺寸变了,需要重新验证并计算 Render Tree
重绘:屏幕的一部分需要重画,比如某个CSS 的背景色变了,但元件的几何尺寸没有变
回流的成本要比重绘大
绘制
最后通过操作系统(浏览器)的Native GUI的API绘制
其中,衍生出重绘和回流的问题,提高性能的方法之一就是减少浏览器的渲染时间,其中的一个优化点就是减少重绘和回流
减少回流和重绘的方法
不要一条条修改 DOM 样式,与其这样,不如预定义好CSS的class,然后修改DOM的样式
把DOM“离线”后修改
使用 documentFragment 对象在内存里操作 DOM
先把 DOM 给 display:none(有一次 Reflow),然后你想怎么改就怎么改,再把它显示出来
clone 一个 DOM 节点到内存里,然后想怎么改就怎么改,改完后和在线的那个交换一下
不要把 DOM 节点的属性值放在一个循环中当作循环的变量,不然这会导致大量地读写这个节点的属性
尽可能地修改层级比较低的DOM
不要使用 table 布局
造成回流的属性:
width、height、padding、margin、border、position、top、left、bottom、right、float、clear、text-align、vertical-align、line-height、font-weight、font-size、font-family、overflow、white-space
造成重绘的属性:
color、border-style、border-radius、text-decoration、box-shadow、outline、background
记住一点,回流是与几何大小相关,重绘与大小无关
如此,从输入 url 到看到页面的整个流程就走完了
总结
这道题能衍生很多问题,从一题可以测试出面试者的HTTP、浏览器相关知识。正所谓”鹏怒而飞,其翼若垂天之云;水击三千里,碧空九万丈;好风凭借力,送我上青云。“。这道题之所以能成为经典题,不是没有它的原因的
笔者这里做一个总结,把这题可以衍生的知识点逐一列出,待君思索
浏览器方面
浏览器架构
由什么组成?浏览器主进程、GPU进程、多个渲染进程、多个插件进程、网络进程、音频进程、存储进程等
渲染进程中有哪些进程?GUI渲染线程、JS 引擎线程、事件触发线程、网络异步线程、定时器线程
进程和线程的区别?进程是应用程序创建的实例,而线程依托于进程,它是计算机最小的运行单位
浏览器渲染
两者的区别
重绘和回流的属性
如何减少重绘和回流,提高渲染性能
渲染流程?解析、渲染、绘制
重绘和回流
HTTP方面
HTTP缓存
HTTP/1.1 ETag/If-None-Match
HTTP/1.0 Last-Modified/If-Modified-Since
精准度:ETag > Last-Modified
性能:Last-Modified > ETag
HTTP/1.1 Cache-Control
HTTP/1.0 Expires
Cache-Control > Expires
强缓存
协商缓存
TCP/IP 连接
三次握手、四次挥手
网络层面的性能优化
HTTP/1.1的做法
HTTP/2 的做法
HTTP/3 的做法
每个阶段采用的性能优化是有所不同的
参考资料
浏览器的渲染原理简介[5]
深入理解现代浏览器
万字详文:深入理解浏览器原理[6]
现代浏览器内部工作原理(附详细流程图)
前端都该懂的浏览器工作原理[7]
[1] 《浏览器工作原理与实践》: https://time.geekbang.org/column/intro/100033601?tab=intro[2] 现代浏览器内部揭秘: https://juejin.cn/post/6844903692890537992[3] beforeunload: https://developer.mozilla.org/zh-CN/docs/Web/API/Window/beforeunload_event[4] demo: https://azhubaby.com/demo/beforeunload.html[5] 浏览器的渲染原理简介: https://coolshell.cn/articles/9666.html[6] 万字详文:深入理解浏览器原理: https://zhuanlan.zhihu.com/p/96986818?tdsourcetag=s_pctim_aiomsg[7] 前端都该懂的浏览器工作原理: https://segmentfault.com/a/1190000022633988
⚠️「随朱波流」只是记录本人关于编程、生活、个人成长、思考的自留地。如有需要,可前往 blog.azhubaby.com(阅读原文)中查看第一手文章
到顶部