明明已经饱了,却总忍不住想再多吃一口?可能是这种激素在起作用 | 毛卓




希望我们对胃肠激素的研究,
能够为糖尿病研究打开一扇门,
开启一个新的方向。
毛卓 ·  深圳大学肥胖及糖尿病代谢病中心特聘副研究员
美国和欧洲糖尿病协会会员
格致论道 · 湾区第10期 | 2021年1月30日 广州

大家好,我是毛卓,来自深圳大学基础医学院,我的研究方向是胃肠激素和肥胖二型糖尿病。
前不久一条新闻引起了大家的注意,著名的经纪人杨天真女士,她向大家宣布她要做切胃手术了,这立刻引起了大家的广泛关注和争议。虽然杨天真外表看上去稍显丰满,但是用切胃手术来减肥,这是不是太过激了呢?
杨天真迅速在微博上澄清,自己做手术不是为了减肥,而是为了治疗困扰自己6年的糖尿病。
那么糖尿病是什么?切胃手术为什么可以治疗糖尿病?有什么方法可以替代切胃手术,来治疗糖尿病呢?今天我们就来聊一聊这些问题。
糖尿病与治疗方法
已完成:10% //////////
糖尿病大家可能都很熟悉,这是一种以血糖升高为特征的慢性代谢性疾病。
其实葡萄糖是我们人体所必需的重要的营养物质。当我们每天吃进食物以后,食物经过胃肠道消化吸收,就会变成葡萄糖,随着我们的血液,到身体的各个细胞所处。
我们胰腺当中的胰岛会感受到升高的葡萄糖,分泌出胰岛素,胰岛素就会让我们身体的各个细胞,将血糖搬运到我们的细胞内加以利用。如果胰岛素分泌出现了问题,或者我们的细胞没有办法对胰岛素产生反应,这样我们就会产生糖尿病。

糖尿病主要有两种类型,分为一型和二型。
一型糖尿病就是因为某些原因导致我们的胰岛遭到破坏,胰岛素无法正常地合成分泌。二型糖尿病是因为我们身体的细胞没有办法对胰岛素产生反应所导致的,也就是我们经常听到的胰岛素抵抗。

我们国家在去年进行了一次大规模的人群调查,发现已经有12.8%的人群患有糖尿病,这也就意味着每八九个人,可能就有一名糖尿病患者,这其中有超过90%的人群是患有的二型糖尿病。
那么哪些人群会容易患有二型糖尿病?或更容易得二型糖尿病呢?
首先就是有家族遗传史,如果你的父母、你的兄弟姐妹患有二型糖尿病,那你可能就要注意了。另外如果你大腹便便,那么你也需要注意。而如果你有高血压、高血脂这样的代谢紊乱性疾病,你也是高危人群。
还有一个最常见的因素,就是经常吃炸鸡、薯条这些不健康食品,还有躺在沙发里看电视,这些久坐不动的生活习惯,都是导致二型糖尿病的高危因素。
现在治疗糖尿病用的最多的还是胰岛素。胰岛素是我们身体内降低血糖唯一的激素。
虽然胰岛素治疗很有效,但是它也有很严重的副作用。最常见的副作用就是有可能会导致低血糖,严重的低血糖甚至会导致病人的死亡。另外胰岛素治疗需要病人皮下注射,这也会给病人带来不便和痛苦。
因此作为糖尿病的研究人员,我们希望开发出新的治疗方法,能够让病人更加愉快的接受治疗。刚才讲到的杨天真女士接受的切胃手术,就是其中一项最新的外科治疗糖尿病的方法,这项切胃手术也叫做减重手术。
一开始外科医生希望通过切除病人的胃,或者肠道的一部分,来减少我们消化道对食物营养的吸收,从而达到降低体重的效果。但是很快外科医生发现,这个手术还有另外一个非常好的效果,就是可以在减重的同时,大大缓解病人出现的高血糖、高血压、高血脂这些代谢紊乱性综合症。

▲ 左:袖状胃切除术
中:胃旁路手术
右:胃束带手术
现在医学界把我们的切胃手术更名为代谢手术。大家可以看到,代谢手术可以主要包括袖状胃切除术、胃旁路手术和胃束带手术。其中袖状胃切除和胃旁路手术是改变了胃肠道结构,进而影响了我们体内的很多因素。
代谢手术改变多种胃肠激素
已完成:30% //////////
那么是什么原因,使得代谢手术可以用来治疗糖尿病?我们仔细研究了胃肠道的变化,大家知道,胃肠道是我们体内对营养物质消化吸收最重要的一个器官。

▲ 胃肠道和肠道内分泌细胞
这张图的右侧是我们的肠道黏膜上皮细胞。在这些肠道黏膜上,皮细胞之间还散在分布着很多成三角形样的特殊细胞,这些细胞是内分泌细胞,我们也叫它胃肠内分泌细胞。

在这张图里面,用棕色标记出来的,以及右侧用绿色荧光标识出来的,都是散在分布的内分泌细胞。
大家可以看到,它数量好像不是很多,但是因为我们胃肠道黏膜的面积非常大,所以在胃肠道分布的内分泌细胞,实际上它的数量是非常巨大的,而且种类非常多。
迄今为止,我们已经鉴定出来,有超过15种以上的内分泌细胞。而这些细胞又分泌超过20种以上的内分泌激素,所以胃肠激素的数量巨大,功能也非常复杂,但是研究还相对的不足。

我们发现做了代谢手术以后,这些病人的胃肠道内分泌细胞都发生了明显的改变。有些细胞的数量增多,胃肠激素的含量也明显增多,而有一些激素的含量是明显减少的。这也就说明,胃肠激素发生了一个巨大的改变。
那么代谢手术可以治疗糖尿病,是不是因为这些胃肠激素所引起的效果呢?
刚才我们讲到,胃肠激素的数量非常多,它的功能也非常复杂,但是因为它分布非常稀疏,所以给我们科研人员带来了研究的难处,以至于对于胃肠激素的研究,我们还相对的匮乏。
但是我们知道,胃肠激素可以影响我们的摄食,影响我们的血糖调节,还可以影响我们身体很多其他的功能。
我们课题组主要聚焦在胃肠激素对血糖调节,然后看能否以胃肠激素为靶点,开发出新型治疗糖尿病的药物。

▲ GLP-1:胰高血糖素样肽-1
刚才我们看到,代谢手术可以改变很多胃肠激素的含量,其中有一个最重要的激素叫做GLP—1,中文名称是胰高血糖素样肽—1。
GLP—1是胃肠激素里目前了解最多,进展也最快的一大类激素。它是由我们肠道的L细胞分泌出来的一种激素。
当我们吃进食物以后,血糖增高的时候,GLP—1就会分泌出在我们的血液里,很快作用在我们的胰腺,促进胰岛素分泌,胰岛素就会降低血糖。另外,GLP—1也可以作用在肝脏,可以减少肝糖的生成,还可以作用在我们的大脑,让我们食欲降低。所以GLP—1的降糖效果以及抑制进食的效果非常好。
我们现在已经以GLP—1为靶点,开发出一系列的药物。相对于胰岛素治疗来说,GLP—1类的药物有几大优点。
第一就是它给病人带来的副作用,尤其是低血糖的负作用要明显小于胰岛素。因为GLP—1分泌有一个重要的特点,只有在血糖升高的时候,GLP—1才会分泌出来,并且促进胰岛素的分泌。
这就意味着,当我们进食以后,血糖升高,GLP—1才会分泌。而当我们血糖正常的时候,GLP—1不会分泌出来,就不会促进胰岛素的分泌,导致病人出现低血糖反应。
第二个优点是,GLP—1除了促进胰岛素分泌以外,它还可以作用在大脑,可以减少我们的食欲,起到一个降低体重的目的。所以GLP—1类的药物现在也开始应用于减肥领域。

GLP—1目前已经开发出了一系列的药物,它的安全性和疗效已经得到了广大患者的证实,GLP—1类的药物已经成为治疗二型糖尿病的重要研究方向。
再给大家举一个例子,刚才我们看到,代谢手术可以改变很多的激素,其中有一个激素它的含量是下降的,叫做胃饥饿素,英文名叫Ghrelin。

大家回忆一下,你们有没有过这种情形?当你面对一桌子美食的时候,虽然你已经吃饱了,但是你还是忍不住想再多吃一口,这可能就是胃里面的胃饥饿素在起作用。
胃饥饿素是1999年才由日本科学家发现的一种新型的激素,它是由胃底一种内分泌细胞分泌出来的。在我们进食之前,胃饥饿素的水平通常是升高的,它会告诉大脑,“我饿了,我想吃东西”,这样大脑就会指使我们的身体,去寻找食物,开始进食。当我们进食以后,胃饥饿素的水平就会下降,我们大脑就会停止进食。
类似这样的器官之间对话,还有很多的例子,比如我们的脂肪也会分泌一种激素,叫做瘦素。当你过胖的时候,我们的脂肪会分泌瘦素,瘦素会到达我们大脑,告诉大脑,“我吃饱了,我的营养已经够了,我不想再吃了”,那么大脑就会停止进食的念头。
所以我们身体器官之间的对话,通常就是用激素或者神经这样的方式在进行着。

除了促进我们的食欲之外,胃饥饿素也可以调节我们的血糖。胃饥饿素分泌到血液之后,它可以到达我们的胰腺,抑制胰岛素分泌,会增加肝糖的产生。总而言之,胃饥饿素升高,我们的血糖也升高。
当我们做代谢手术切除一部分胃的时候,我们的胃饥饿素水平就会下降,胃饥饿素分泌减少。胰岛素分泌相应增多,肝糖产生减少,葡萄糖摄取也会增加,这样病人的血糖代谢就会得到改善。
所以胃饥饿素既可以促进我们的食欲,也可以调节我们的血糖。
目前我们实验室正在关注胃饥饿素,研究胃饥饿素产生和分泌的机制。而且我们在研究胃饥饿素的活性抑制剂,希望能够直接靶向胃饥饿素抑制它的生成,这样病人就可以不用再做代谢手术,达到减肥降糖的效果了。

接下来再和大家聊聊另外一种激素。相比于前两种激素,我接下来要聊的激素,叫做5-羟色胺,它是一种比较古老的激素。
大家认识它,已经很长时间了。但是对于5-羟色胺的了解,之前的研究主要集中在我们的大脑。它是一种神经递质,在我们的神经元里可以合成分泌,它可以调节我们的情绪,可以调节我们的睡眠。
有一些抑郁症患者可能就是由于脑中的5-羟色胺紊乱引起这样的异常,但是大家可能不知道,我们人体内超过90%的5-羟色胺是来源于我们肠道的。
我们把肠道分泌出来的5-羟色胺,叫做外周型的5-羟色胺。对外周型5-羟色胺的功能研究,还是比较少的。只知道它主要影响了我们血管的张力,影响了我们的心脏功能,还影响了我们的胃肠道运动。但是它是否对血糖和全身的代谢有所调节,我们的研究还很少。
那我们是怎么关注到5-羟色胺的呢?这是一个巧合,我们实验室是一直关注于糖尿病的易感基因的研究。因为大家知道,糖尿病是一个多基因导致的复杂性的代谢性疾病。在2007年,全球对二型糖尿病患者进行了大型的基因组筛查。

他们发现,其中有一个基因叫做ZnT8,也就是锌转运体8。它在二型糖尿病患者里出现了异常,也就是意味着,ZnT8是一个糖尿病的易感基因,但是ZnT8是怎么引起糖尿病的呢?当时大家还不清楚。

很有意思的是,ZnT8最主要表达是在胰岛细胞里面,主要负责把锌离子从包浆里面转运到胰岛素囊泡,那么锌离子就会和胰岛素分子结晶形成一个结晶体。
大家可以看到的这种黑色的致密斑,就是胰岛素晶体。我们的胰岛素就是以这样晶体的形式,储存在胰岛素囊泡里面,当血糖升高的时候,胰岛素就会释放到血液里发挥作用。
ZnT8存在于胰岛素囊泡里面,那么是否会调节胰岛素的生成,从而引起糖尿病易感性的改变呢?
我们实验室也做了一个实验。其实科学家研究疾病和基因的关系很简单,我们通常会借用小鼠作为模型。

比如我要研究,ZnT8是否在二型糖尿病里起作用?
我就会在小鼠的基因组里,把ZnT8这个基因敲除,观察ZnT8基因敲除小鼠是否出现糖尿病的症状。然后给ZnT8基因敲除小鼠喂高脂食物,这种食物就是模拟我们平时吃的炸鸡、薯条这些高脂、高热量的食物。
很有意思的是,这些ZnT8敲除小鼠确实表现出了血糖增高、体重增加、胰岛素抵抗这样的二型糖尿病的表现。
但是令人意外的是,当我们只把胰岛细胞里的ZnT8敲除以后,这些小鼠并没有出现以上异常,它跟正常的小鼠没有什么差别。这就说明在胰岛细胞里面,ZnT8的变化并不足以引起二型糖尿病的发生。
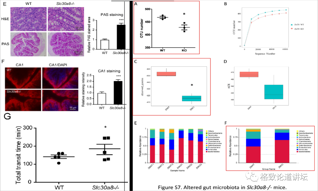
那么ZnT8是如何导致二型糖尿病的呢?当时也困扰了我们很久,我们仔细研究了ZnT8全身敲除的小鼠,意外发现,这些小鼠的肠道发生了一些变化。

▲ ZnT8敲除小鼠肠道变化
大家可以看到,这些小鼠的肠道、小肠和结肠,在外形上是增粗的。

▲ ZnT8敲除小鼠肠道环境,生理运动及肠道菌群变化
另外我们仔细研究了小鼠肠道的内环境,它的生理运动以及肠道菌群,这些敲除小鼠确实都发生了明显的变化。
这就提示我们,ZnT8是不是在肠道里面发挥了一些作用?ZnT8到底是否表达在肠道里面呢?

▲ ZnT8与5-HT关系密切
我们做了一个简单的实验,把小鼠的肠道取出来,做了一个组织切片,进行了一个组织化学的染色。我们发现,ZnT8确实表达在肠道细胞里面,而且它是散在分布的,跟肠道内分泌细胞的表型非常吻合。
所以我们做了进一步研究,发现ZnT8阳性的这些细胞,它同时表达分泌了5-羟色胺这种激素。
5-羟色胺很快就引起了我们的关注,但是5-羟色胺和我们全身糖脂代谢的关系,相关的研究还很少,才刚刚开始。

▲ 5-HT与代谢:刚刚开始揭示
现在我们知道,5-羟色胺可能在脂肪里面促进我们的脂质代谢,在肝脏里面调节我们的糖代谢,还可以影响我们的肠道菌群。
但是5-羟色胺到底是如何影响我们全身,或者它在糖尿病里面是否发挥作用?还远远不清楚。
我们实验室还在研究,ZnT8是如何调节5-羟色胺,以及5-羟色胺在糖尿病进程当中的具体作用。我们希望能够以ZnT8和5羟色氨为靶点,开发出新型的治疗糖尿病的药物,最终替代代谢手术。
糖尿病和肥胖症是一个非常古老的疾病,但是我们人类对他们的了解还远远不够。我们的科学研究可能仅仅是糖尿病研究的一小部分。
但是我希望我们对胃肠激素的研究,能够为糖尿病研究打开一扇门,开启一个新的方向。我们也希望能够吸引更多有志青年,加入到糖尿病研究的队伍当中,为人类最终战胜二型糖尿病做出一份贡献。
谢谢大家。
- END -
文章和演讲仅代表作者观点,不代表格致论道讲坛立场。
版权说明:
未经授权严禁任何形式的媒体转载和摘编,
并且严禁转载至微信以外的平台!

更多阅读
第一时间观看格致论道演讲?
请关注“中科院格致论道讲坛”官网和B站号



原称“SELF格致论道”,是中国科学院全力推出的科学文化讲坛,由中国科学院计算机网络信息中心和中国科学院科学传播局联合主办,中国科普博览承办。致力于非凡思想的跨界传播,旨在以“格物致知”的精神探讨科技、教育、生活、未来的发展。欢迎关注格致论道官网:self.org.cn,微信公众号:SELFtalks,微博:格致论道讲坛。
到顶部