《细胞》子刊:刷新认知!科学家首次发现,阿尔茨海默病模式小鼠竟会合成髓鞘保护神经,但仍赶不上髓鞘耗损的速度丨科学大发现



近日,阿尔茨海默病(AD)的研究又取得了新的进展。
美国加州大学旧金山分校陈儒育(Jonah R. Chan)教授、陆军军医大学肖岚教授和梅峰教授在《神经元》杂志上发表了他们的最新研究成果[1]。
研究人员在AD模式小鼠中发现:与传统认知不同,在AD模式小鼠大脑中保护神经元的新生髓鞘竟然在增加;但让人意外的是,尽管新生髓鞘在增加,总的髓鞘却在减少。
这表明,AD模式小鼠其实是在拼命合成髓鞘保护神经,但是仍赶不上髓鞘耗损的速度。
好消息是,研究人员还发现,如果能进一步促进髓鞘的再生,增加髓鞘的总量,就能在一定程度上改善认知。

文章封面
AD是一种神经退行性疾病,它的发生发展过程伴随着神经细胞和胶质细胞功能紊乱[2-4],而近年来的研究发现,AD患者大脑的白质出现明显病变[5]。目前尚不清楚的是,白质异常究竟是AD进展的原因还是结果?
白质由神经元中被髓鞘包围的突起构成。髓鞘是一种富含脂肪的鞘,可协助神经信号的传导。它由少突胶质细胞(OLs)产生,而OLs是脑内胶质细胞的一种,其主要生理功能是协助神经传递并保护神经元[6]。
成熟的OLs和髓鞘在生成后非常稳定,然而近年来的研究表明,少突前体细胞(OPC)可通过分化产生有功能的OLs,而OLs可以产生新的髓鞘[7],这个过程在恐惧和空间记忆建立时持续发生。
而在衰老过程中,髓鞘的产生减少可能与认知衰退相关[7],因此,AD患者认知的减退可能与髓鞘的动力学变化有关。
目前已经有一些证据表明,髓鞘和OLs在AD中发生了明显的变化,例如Aβ的沉积可能导致附近区域髓鞘丢失,并且使OPC发生衰老样病变,但是OPC的平均增殖速率是升高的[8],这一点表明,在AD发展过程中,髓鞘的丢失和重建是同时发生的,因此了解髓鞘动力学的变化过程非常重要。

那么作者是如何研究髓鞘的动力学变化与认知关系的呢?让我们一起来看看吧。
作者首先构建了APP/PS1;NG2-CreERT;Tau-mGFP荧光报告基因小鼠,该小鼠为APP/PS1转基因背景,在OPC(特异性表达NG2)中加入了CreERT基因开关,当给予他莫昔芬时会分化为OLs并启动OLs中报告基因Tau-mGFP的表达,从而可以观察AD中新生髓鞘是否发生变化。
在该小鼠7月龄时给予他莫昔芬,在3个月后观察新生髓鞘的变化。令人意外的是,APP/PS1转基因小鼠的皮层,海马以及胼胝体中,新生髓鞘比野生型小鼠显著增加。
这似乎与前人研究的结论有些出入,但作者进一步调研发现,新生髓鞘增加可能发生在去髓鞘化的损伤后[9]。
因此作者构建了PLP-CreERT;mT/mG荧光报告基因小鼠来研究已形成髓鞘的变化。2-4月龄使用他莫昔芬诱导标记已形成髓鞘(GFP+),13月龄取材结果表明,在APP/PS1转基因小鼠的皮层,海马,胼胝体中,已形成髓鞘的量显著减少。

APP/PS1转基因小鼠中髓鞘的生成和降解均增加
考虑到Aβ是AD中的重要病理蛋白,那么髓鞘的变化会不会与Aβ诱导的去髓鞘化和炎症有关?通过将髓鞘减少的区域与Aβ沉积的区域共定位发现,两者共定位程度很低。这说明APP/PS1转基因小鼠中髓鞘的改变可能通过与Aβ无关的其他机制发生的。
新生髓鞘的量增加,而已形成髓鞘的量减少,那么在APP/PS1转基因小鼠中,髓鞘的总体水平又是如何变化的呢?通过免疫荧光和免疫印迹的方法可发现,自8月龄开始,APP/PS1转基因小鼠的髓鞘明显减少,而OPC和轴突密度没有显著变化。为了验证AD患者中存在髓鞘减少的结论,研究人员在AD病人样本上进行了验证,结果证明AD患者皮层和海马的髓鞘均明显减少。
以上结果表明,AD小鼠中虽然新生髓鞘增加,但已形成髓鞘大量减少,因此髓鞘总量减少。

APP/PS1转基因小鼠中髓鞘生成减少
既然AD中存在明显的髓鞘减少,那么通过增加髓鞘的再生来增加髓鞘总量也许可以改善认知障碍。梅峰教授团队在2016年发现M1R(毒蕈碱受体)可负向调控成年和衰老小鼠中OPC分化[10],进而减少髓鞘生成。
基于上述研究结果,作者构建了M1R敲除的小鼠来观察新生髓鞘的变化。实验结果表明,与APP/PS1转基因小鼠相比,敲除M1R的小鼠皮层,海马以及胼胝体中新生髓鞘增加,再生的髓鞘可包裹在轴突外。同时,敲除M1R后,小鼠脑内髓鞘总量增加。因此敲除OPC中的M1R可以增加髓鞘的再生,进而增加髓鞘的总量。

敲除OPC中的M1R可以增加髓鞘再生
那么髓鞘再生增加是否可以改善AD认知障碍呢?作者通过水迷宫实验进行了验证。敲除M1R的APP/PS1转基因小鼠进入含平台的象限次数多于APP/PS1转基因小鼠,表明敲除M1R的APP/PS1转基因小鼠空间记忆更佳。逆向水迷宫实验同样也证明了这一点。
有趣的是,敲除M1R的野生型小鼠和正常野生型小鼠在水迷宫实验中的表现没有明显差异,这可能说明,敲除M1R可以特异性改善APP/PS1转基因小鼠的空间记忆。
为了评价敲除M1R的APP/PS1转基因小鼠在其他记忆模型中的表现是否有改善,作者选择了新物体识别模型。结果发现,敲除M1R的APP/PS1转基因小鼠更倾向于探索新物体,证明它对之前探索的物体记忆更清晰,因此,敲除M1R来增加髓鞘再生可以改善APP/PS1转基因小鼠的学习记忆相关的行为学表现。

增加髓鞘再生可改善记忆行为学表现
既然增加髓鞘再生可以改善认知障碍,那么神经元活性是否也得到了改善?
作者通过对Fos(神经元活化标志物)进行染色发现,髓鞘再生增加的APP/PS1转基因小鼠的皮层和海马中的Fos阳性细胞数目明显增加。

增加髓鞘再生可改善神经元活性
另外,与记忆巩固相关的海马尖波涟漪在APP/PS1转基因小鼠中明显减少,而敲除M1R,髓鞘再生增加后,海马尖波涟漪增加,海马电生理活动恢复,表明髓鞘再生增加可提高空间记忆巩固能力。

增加髓鞘再生可增加海马尖波涟漪
如果通过药理学的方式增加髓鞘的再生,是否可以得到与之前相似的结论呢?作者选择了可在去髓鞘化时增加髓鞘化的化合物氯马斯汀来进行验证。
在给药3个月后,髓鞘再生明显增加;小鼠在水迷宫和新物体识别实验中也表现出了显著的改善;同时海马电活动也在给药后较APP/PS1转基因小鼠明显改善,证明通过药理学干预的方法增加髓鞘再生也可以起到改善认知的作用。
有趣的是,与遗传学干预的结果一致,当给予野生型小鼠氯马斯汀时,与未给药小鼠相比,其行为学没有明显改善。
通过先前的研究发现敲除OPC中的M1R或给予氯马斯汀均可以增加APP/PS1转基因小鼠中髓鞘的再生,那么在这个过程中,AD的其他病理特征有没有受到影响呢?
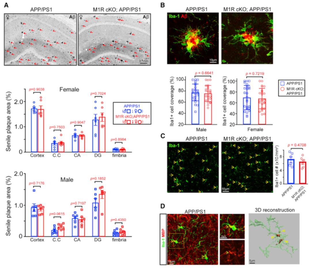
作者分析了Aβ斑块沉积,胶质细胞密度以及胶质细胞吞噬作用的变化,结果表明在敲除OPC中M1R或者给予氯马斯汀的过程中,三者均无改变,这也证明了APP/PS1转基因小鼠行为学的改善是由于髓鞘增加。

敲除OPC中M1R不会改变APP/PS1转基因小鼠中Aβ的沉积和清除
综上,作者首先发现了在APP/PS1转基因小鼠中,髓鞘的增加和减少同时存在,但总的来看髓鞘水平降低。他们还证明,通过遗传学或药理学方式增加髓鞘再生,可以改善APP/PS1转基因小鼠的认知能力。
目前,增加髓鞘再生可以改善认知的机制尚不清楚,仍需要进一步研究,但该研究为AD治疗提供了新的可能的靶点,让我们离攻克AD这一疾病更近了一步。


参考文献
[1]     Chen JF, Liu K, Hu B, et al. Enhancing myelin renewal reverses cognitive dysfunction in a murine model of Alzheimer's disease [published online ahead of print, 2021 Jun 3]. Neuron. 2021;S0896-6273(21)00352-4.
[2]     Long JM, Holtzman DM. Alzheimer Disease: An Update on Pathobiology and Treatment Strategies. Cell. 2019;179(2):312-339.
[3]     De Strooper B, Karran E. The Cellular Phase of Alzheimer's Disease. Cell. 2016 Feb 11;164(4):603-15.
[4]     Arranz AM, De Strooper B. The role of astroglia in Alzheimer's disease: pathophysiology and clinical implications. Lancet Neurol. 2019;18(4):406-414.
[5]     Taylor ANW, Kambeitz-Ilankovic L, Gesierich B, et al. Tract-specific white matter hyperintensities disrupt neural network function in Alzheimer's disease. Alzheimers Dement. 2017;13(3):225-235
[6]     Mot AI, Depp C, Nave KA. An emerging role of dysfunctional axon-oligodendrocyte coupling in neurodegenerative diseases. Dialogues Clin Neurosci. 2018 Dec;20(4):283-292.
[7]     Wang F, Ren SY, Chen JF, Liu K, Li RX, Li ZF, Hu B, Niu JQ, Xiao L, Chan JR, Mei F. Myelin degeneration and diminished myelin renewal contribute to age-related deficits in memory. Nat Neurosci. 2020 Apr;23(4):481-486
[8]     Zhou Y, Song WM, Andhey PS, et al. Human and mouse single-nucleus transcriptomics reveal TREM2-dependent and TREM2-independent cellular responses in Alzheimer's disease [published correction appears in Nat Med. 2020 Jun;26(6):981]. Nat Med. 2020;26(1):131-142.
[9]     Franklin RJ, Goldman SA. Glia Disease and Repair-Remyelination. Cold Spring Harb Perspect Biol. 2015;7(7):a020594. 
[10]  Mei F, Lehmann-Horn K, Shen YA, et al. Accelerated remyelination during inflammatory demyelination prevents axonal loss and improves functional recovery. Elife. 2016;5:e18246. 


责任编辑丨BioTalker
到顶部