继续操作前请注册或者登录。

《细胞》五重磅:阿尔茨海默病领域史诗级年度巨献,我们对阿尔茨海默病的认知因此改变丨科学大发现


*仅供医学专业人士阅读参考


万万没想到,在中秋国庆长假的第一天,博德研究所就搞了个大新闻。
Evan Z. Macosko团队[1]和蔡立慧/Manolis Kellis团队[2-5],以封面论文的形式,在顶级期刊《细胞》上发表了5篇关于阿尔茨海默病的研究论文,蔡立慧和Manolis Kellis团队完成了其中的4篇。
这5篇研究论文从单细胞的角度解析了阿尔茨海默病的进展过程,构建了迄今最全面的转录组学和表观基因组学图谱,让我们对阿尔茨海默病的进展有了新认知。因此,它们也被《细胞》誉为今年阿尔茨海默病领域的“史诗”级研究[6]。

《细胞》封面报道
由于这5篇论文都是组学研究,涉及到大量的数据,很难逐一展开来解读。
今天这篇文章,我们主要围绕Macosko团队的那项研究成果展开,最后再概括性地介绍下蔡立慧/Manolis Kellis团队的4篇研究论文。
选择Macosko团队的研究解读,主要出于三个考虑:第一,这个研究使用的是非常珍贵的人体活检样本,这在阿尔茨海默病研究领域是非常罕见的;第二,这个研究主要围绕早期阿尔茨海默病展开,近年来,早期干预对阿尔茨海默病的治疗非常重要;第三,解读这篇研究论文的文章非常少,甚至可以说几乎没有。

Macosko团队研究论文首页截图
阿尔茨海默病是发生在中枢神经系统的退行性病变,且潜伏期长,进展缓慢。
特殊的发病部位和疾病进展特征,导致围绕早期阿尔茨海默病的研究很难基于人体样本展开。
目前的人体研究主要基于患者死后的脑组织,这至少从两个方面限制了科学家对阿尔茨海默病的认知。第一,此时患者主要处于疾病晚期阶段,这限制了我们对早期阿尔茨海默病在人体内真实情况的认知;第二,患者死后,大脑中的神经元在2个小时左右就会被损伤,这显然不能反应真实情况。
正是因为以上限制,导致很多围绕早期阿尔茨海默病的基础性问题没有得到回答。例如,哪些细胞类型受到的扰动最大,不同皮层神经元类型中哪些分子机制失调,以及早期扰动如何导致错误折叠蛋白的产生和人脑病理学的进展等。

Evan Macosko(右)和Beth Stevens(图片来源:博得研究所)
Evan Macosko一直在思考这些问题,但是一直苦于没有解决方案。
在5年前的一个神经科学大会上,Macosko与同行谈论起这个问题,有人建议他找东芬兰大学的Ville Leinonen聊聊,说不定能找到答案[7]。
Leinonen是一名神经外科专家,研究涉及早期阿尔茨海默病和一种叫做正常颅压脑积水(NPH)的疾病。在给患者实施治疗期间,Leinonen收集了很多患者的脑组织样本和脑脊液,还对这些患者做了长期跟踪随访,记录了患者最终是否进展为阿尔茨海默病等疾病。
在Leinonen团队过去十余年的研究中,他们发现44%的NPH患者脑组织样本中存在β淀粉样蛋白(Aβ)斑块[8],而且存在Aβ的NPH患者未来患阿尔茨海默病的风险显著升高[9]。显然,Leinonen团队收集的脑组织样本,是研究早期阿尔茨海默病的绝佳样本。

Ville Leinonen教授(图片来源:neurocenterfinland)
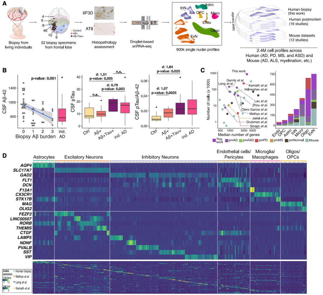
Macosko与Leinonen沟通之后,Leinonen倾囊相助,提供了他在过去十余年中收集的52名NPH患者的额叶皮层活检组织。这些活检样本在采样5分钟之后,立即冷冻,最大限度地保留了神经元转录组的真实性。
从检测和长达5年的随访结果来看,有25名患者的样本中不存在Aβ或tau病理,作为对照组;19名患者的样本中存在Aβ斑块,认知评分较低,最终9人确诊为阿尔茨海默病(47%),发病风险是对照组的4.5倍;8名患者的样本中同时存在Aβ斑块和tau病理变化,认知评分更低,在活检前或活检后一年内都确诊阿尔茨海默病。
在上述样本的基础上,Macosko团队获得了892828个高质量单个细胞核图谱,并从中确定了7大类细胞,分别是兴奋性神经元(ExN)、抑制性神经元(InN)、小胶质细胞(Micro)、星形胶质细胞(Astro)、内皮细胞/细胞外基质(Endo)、少突胶质细胞(Oligo)和少突胶质祖细胞(OPCs)。

样本的基本情况
Macosko团队发现,在早期阿尔茨海默病样本中,皮层L1层的NDNF-PROX1亚型抑制性神经元严重丧失,这导致L2/3层的兴奋性神经元在丧失之前处于过度活跃状态。
在分析小胶质细胞的表型时,他们在人体活检样本中发现了三种表达GPNMB的反应性小胶质细胞亚型(GPNMB-NACA、LPL-CD83和GPNMB-EYA2)扩增,让他们意外的是,只有GPNMB-NACA在阿尔茨海默病小鼠模型中扩增。这再次说明,在研究与阿尔茨海默病高度相关的细胞时,人类的样本非常重要。
这个研究还有一个发现是,在人体样本中证实兴奋性神经元会产生Aβ。更重要的是,Macosko团队还首次发现少突胶质细胞也可以产生Aβ,而且能力与兴奋性神经元相当。要知道,之前认为Aβ只是由兴奋性神经元产生的。
除了以上的发现之外,这个研究还有非常多数据,Macosko团队已将数据公开(https://braincelldata.org/resource),感兴趣的朋友可以在里面挖掘有价值的信息,说不定能找到干预早期阿尔茨海默病的靶点。

研究摘要图
接下来咱们再一起来看看蔡立慧和Manolis Kellis团队的4个研究。
第一篇是围绕小胶质细胞展开的,研究纳入了138名早期阿尔茨海默病患者,79名晚期阿尔茨海默病患者,以及226名对照组参与者的尸检样本[2]。
他们分析了所有样本的194000个小胶质细胞单细胞核转录组和表观基因组数据,确定了12种小胶质细胞转录状态1542个阿尔茨海默病差异表达基因,以前所未有的分辨率揭示了特定状态和特定阿尔茨海默病阶段的小胶质细胞基本特征。为开发针对神经炎症的阿尔茨海默病疗法指出了新方向。
论文的第一作者是麻省理工学院的孙娜和Matheus B. Victor。


论文摘要图
第二个研究是从神经元DNA双链断裂(DSB)入手的[3]。
这个研究纳入了23名非阿尔茨海默病参与者和24名阿尔茨海默病患者的尸检样本,开展了单核转录组测序。基于测序结果以及小鼠模型研究,他们认为,阿尔茨海默病患者神经元中的DSB破坏了基因组的稳定性和三维基因组的组织,是神经退行性疾病进展过程中的病理步骤。
论文的第一作者是麻省理工学院的Vishnu Dileep和Carles A. Boix。


论文摘要示意图
第三个研究探索了阿尔茨海默病影响认知的潜在机制[4]。
研究纳入了427名死者的脑组织,其中238人生前确诊不同程度的阿尔茨海默病,剩余189人有不同程度的认知障碍,但没有确诊阿尔茨海默病。研究人员用单细胞核RNA测序技术,分析了所有样本组织的230万个细胞核,绘制了老年人前额叶皮层的完整细胞转录组图谱。
从研究结果来看,在阿尔茨海默病的影响下,兴奋性神经元和少突胶质细胞中黏连蛋白复合体与DNA损伤响应因子的表达都上调且相关。他们还发现阿尔茨海默病患者大脑中生长抑素抑制性神经元显著减少;不过,在晚年仍保持高认知功能的个体中,有两类抑制性神经元的丰度很高,这意味着抑制性神经元与阿尔茨海默病患者的认知功能之间存在关联。
麻省理工学院的Hansruedi Mathys、彭竹雨和Carles A. Boix是论文的共同第一作者。


摘要示意图
第四个研究全面探索了晚期阿尔茨海默病患者大脑的表观基因组变化[5]。
这个研究采用了92名死者的尸检脑组织,其中15人为晚期阿尔茨海默病患者,29人为早期阿尔茨海默病患者,剩余48人的尸检样本作为对照。基于以上样本,研究人员一共得到了414964细胞核的高质量的转录组数据和171000个细胞核的表观基因组数据。
在分析以上数据之后,他们发现,阿尔茨海默病风险基因座富集于小胶质细胞增强子和特定转录因子,例如SPI1、ELF2和RUNX1等。此外,他们还首次发现,在晚期阿尔茨海默病患者大脑中存在全局性表观基因组信息失调现象。
麻省理工学院的熊旭深、Benjamin T. James和Carles A. Boix为论文的共同第一作者。


摘要示意图
总的来说,以上5个研究提供的转录组学和表观基因组学数据,让我们对阿尔茨海默病有了更全面、更深入的认知,它们也照亮了科学家抗击阿尔茨海默病的道路。
在未来,希望科学家能从中挖掘出给阿尔茨海默病治疗带来革命性变化的新思路。
#朋友们,为了不错过奇点糕推送的重要研究进展,一定记得给我们加星标🌟哈~

参考文献:
[1].Gazestani V, Kamath T, Nadaf NM, et al. Early Alzheimer's disease pathology in human cortex involves transient cell states. Cell. 2023;186(20):4438-4453.e23. doi:10.1016/j.cell.2023.08.005
[2].Sun N, Victor MB, Park YP, et al. Human microglial state dynamics in Alzheimer's disease progression. Cell. 2023;186(20):4386-4403.e29. doi:10.1016/j.cell.2023.08.037
[3].Dileep V, Boix CA, Mathys H, et al. Neuronal DNA double-strand breaks lead to genome structural variations and 3D genome disruption in neurodegeneration. Cell. 2023;186(20):4404-4421.e20. doi:10.1016/j.cell.2023.08.038
[4].Mathys H, Peng Z, Boix CA, et al. Single-cell atlas reveals correlates of high cognitive function, dementia, and resilience to Alzheimer's disease pathology. Cell. 2023;186(20):4365-4385.e27. doi:10.1016/j.cell.2023.08.039
[5].Xiong X, James BT, Boix CA, et al. Epigenomic dissection of Alzheimer's disease pinpoints causal variants and reveals epigenome erosion. Cell. 2023;186(20):4422-4437.e21. doi:10.1016/j.cell.2023.08.040
[6].Luo W, Qu W, Gan L. The AD odyssey 2023: Tales of single cell. Cell. 2023;186(20):4257-4259. doi:10.1016/j.cell.2023.09.001
[7].https://www.broadinstitute.org/news/scientists-reveal-cellular-changes-unique-early-alzheimers-disease
[8].Luikku AJ, Hall A, Nerg O, et al. Predicting Development of Alzheimer's Disease in Patients with Shunted Idiopathic Normal Pressure Hydrocephalus. J Alzheimers Dis. 2019;71(4):1233-1243. doi:10.3233/JAD-190334
[9].Leinonen V, Koivisto AM, Alafuzoff I, et al. Cortical brain biopsy in long-term prognostication of 468 patients with possible normal pressure hydrocephalus. Neurodegener Dis. 2012;10(1-4):166-169. doi:10.1159/000335155


本文作者丨BioTalker
到顶部